Suppr超能文献

司美格鲁肽对射血分数保留的心力衰竭小鼠的心脏保护作用超过饮食减肥。

The Cardioprotective Effects of Semaglutide Exceed Those of Dietary Weight Loss in Mice With HFpEF.

作者信息

Withaar Coenraad, Meems Laura M G, Nollet Edgar E, Schouten E Marloes, Schroeder Marie A, Knudsen Lotte B, Niss Kristoffer, Madsen Christian T, Hoegl Annabelle, Mazzoni Gianluca, van der Velden Jolanda, Lam Carolyn S P, Silljé Herman H W, de Boer Rudolf A

机构信息

University of Groningen, University Medical Center Groningen, Department of Cardiology, Groningen, the Netherlands.

Amsterdam University Medical Center, Vrije Universiteit Amsterdam, Physiology, Amsterdam, the Netherlands.

出版信息

JACC Basic Transl Sci. 2023 Jul 26;8(10):1298-1314. doi: 10.1016/j.jacbts.2023.05.012. eCollection 2023 Oct.

Abstract

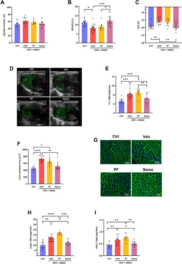
Obesity-related heart failure with preserved ejection fraction (HFpEF) has become a well-recognized HFpEF subphenotype. Targeting the unfavorable cardiometabolic profile may represent a rational treatment strategy. This study investigated semaglutide, a glucagon-like peptide-1 receptor agonist that induces significant weight loss in patients with obesity and/or type 2 diabetes mellitus and has been associated with improved cardiovascular outcomes. In a mouse model of HFpEF that was caused by advanced aging, female sex, obesity, and type 2 diabetes mellitus, semaglutide, compared with weight loss induced by pair feeding, improved the cardiometabolic profile, cardiac structure, and cardiac function. Mechanistically, transcriptomic, and proteomic analyses revealed that semaglutide improved left ventricular cytoskeleton function and endothelial function and restores protective immune responses in visceral adipose tissue. Strikingly, treatment with semaglutide induced a wide array of favorable cardiometabolic effects beyond the effect of weight loss by pair feeding. Glucagon-like peptide-1 receptor agonists may therefore represent an important novel therapeutic option for treatment of HFpEF, especially when obesity-related.

摘要

肥胖相关的射血分数保留的心力衰竭(HFpEF)已成为一种公认的HFpEF亚表型。针对不利的心脏代谢特征可能是一种合理的治疗策略。本研究调查了司美格鲁肽,这是一种胰高血糖素样肽-1受体激动剂,可使肥胖和/或2型糖尿病患者显著减重,并与改善心血管结局相关。在由衰老、雌性、肥胖和2型糖尿病引起的HFpEF小鼠模型中,与配对喂养诱导的体重减轻相比,司美格鲁肽改善了心脏代谢特征、心脏结构和心脏功能。从机制上讲,转录组学和蛋白质组学分析表明,司美格鲁肽改善了左心室细胞骨架功能和内皮功能,并恢复了内脏脂肪组织中的保护性免疫反应。令人惊讶的是,司美格鲁肽治疗诱导了一系列有利的心脏代谢效应,超出了配对喂养减重的效果。因此,胰高血糖素样肽-1受体激动剂可能是治疗HFpEF的一种重要的新型治疗选择,尤其是在与肥胖相关的情况下。

https://cdn.ncbi.nlm.nih.gov/pmc/blobs/a4a4/10714176/c9b24637a45e/fx1.jpg

文献AI研究员

20分钟写一篇综述,助力文献阅读效率提升50倍。

立即体验

用中文搜PubMed

大模型驱动的PubMed中文搜索引擎

马上搜索

文档翻译

学术文献翻译模型,支持多种主流文档格式。

立即体验