Suppr超能文献

吸入一氧化氮可抑制实验性缺血性卒中的神经炎症。

Inhaled nitric oxide suppresses neuroinflammation in experimental ischemic stroke.

机构信息

Institute for Stroke and Dementia Research, Klinikum der Universität München and Ludwig Maximilian University (LMU) Munich, Feodor-Lynen Str. 17, 81377, Munich, Germany.

William Harvey Research Institute, Barts & The London School of Medicine and Dentistry, Queen Mary University of London, London, UK.

出版信息

J Neuroinflammation. 2023 Dec 15;20(1):301. doi: 10.1186/s12974-023-02988-3.

Abstract

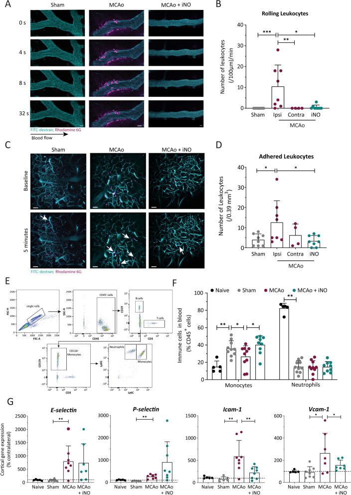
Ischemic stroke is a major global health issue and characterized by acute vascular dysfunction and subsequent neuroinflammation. However, the relationship between these processes remains elusive. In the current study, we investigated whether alleviating vascular dysfunction by restoring vascular nitric oxide (NO) reduces post-stroke inflammation. Mice were subjected to experimental stroke and received inhaled NO (iNO; 50 ppm) after reperfusion. iNO normalized vascular cyclic guanosine monophosphate (cGMP) levels, reduced the elevated expression of intercellular adhesion molecule-1 (ICAM-1), and returned leukocyte adhesion to baseline levels. Reduction of vascular pathology significantly reduced the inflammatory cytokines interleukin-1β (Il-1β), interleukin-6 (Il-6), and tumor necrosis factor-α (TNF-α), within the brain parenchyma. These findings suggest that vascular dysfunction is responsible for leukocyte adhesion and that these processes drive parenchymal inflammation. Reversing vascular dysfunction may therefore emerge as a novel approach to diminish neuroinflammation after ischemic stroke and possibly other ischemic disorders.

摘要

缺血性脑卒中是一个全球性的重大健康问题,其特征为急性血管功能障碍和随后的神经炎症。然而,这些过程之间的关系仍然难以捉摸。在本研究中,我们研究了通过恢复血管一氧化氮(NO)来减轻血管功能障碍是否可以减少中风后的炎症。在再灌注后,将小鼠进行实验性脑卒中,并给予吸入一氧化氮(iNO;50 ppm)。iNO 使血管环鸟苷酸(cGMP)水平正常化,降低细胞间黏附分子-1(ICAM-1)的升高表达,并使白细胞黏附恢复到基线水平。血管病理学的减少显著降低了脑实质内的炎症细胞因子白细胞介素-1β(Il-1β)、白细胞介素-6(Il-6)和肿瘤坏死因子-α(TNF-α)的水平。这些发现表明,血管功能障碍导致白细胞黏附,而这些过程则驱动实质炎症。因此,逆转血管功能障碍可能成为一种新的方法,以减少缺血性脑卒中及其他可能的缺血性疾病后的神经炎症。

https://cdn.ncbi.nlm.nih.gov/pmc/blobs/a581/10725028/9d2d05f95bfd/12974_2023_2988_Fig1_HTML.jpg

文献AI研究员

20分钟写一篇综述,助力文献阅读效率提升50倍。

立即体验

用中文搜PubMed

大模型驱动的PubMed中文搜索引擎

马上搜索

文档翻译

学术文献翻译模型,支持多种主流文档格式。

立即体验