Suppr超能文献

脂质翻转酶Drs2在自噬过程中调节Atg9的顺向运输。

The lipid flippase Drs2 regulates anterograde transport of Atg9 during autophagy.

作者信息

Kriegenburg Franziska, Huiting Wouter, van Buuren-Broek Fleur, Zwilling Emma, Hardenberg Ralph, Mari Muriel, Kraft Claudine, Reggiori Fulvio

机构信息

Department of Biomedical Sciences of Cells and Systems, University of Groningen, University medical Centre Groningen, 9713AV Groningen, The Netherlands.

Institute of Biochemistry and Molecular Biology, ZBMZ, Faculty of Medicine, University of Freiburg, 79104, Freiburg, Germany.

出版信息

Autophagy Rep. 2022 Aug 9;1(1):345-367. doi: 10.1080/27694127.2022.2104781.

Abstract

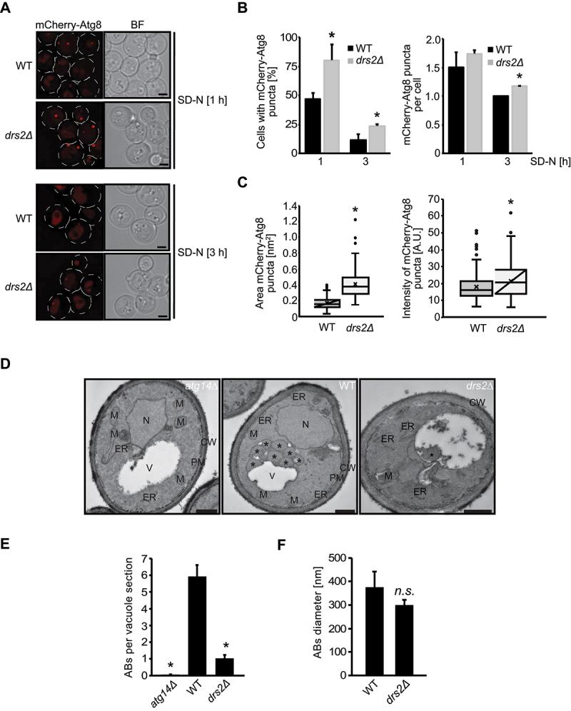
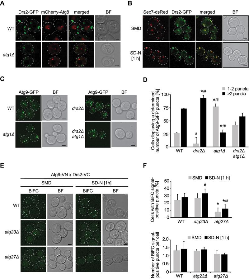
Macroautophagy/autophagy is a conserved catabolic pathway during which cellular material is sequestered within newly formed double-membrane vesicles called autophagosomes and delivered to the lytic compartment of eukaryotic cells for degradation. Autophagosome biogenesis depends on the core autophagy-related (Atg) machinery, and involves a massive supply and remodelling of membranes. To gain insight into the lipid remodelling mechanisms during autophagy, we have systematically investigated whether lipid flippases are required for this pathway in the yeast . We found that the flippase Drs2, which transfers phosphatidylserine and phosphatidylethanolamine from the lumenal to the cytosolic leaflet of the limiting membrane at the trans-Golgi network, is required for normal progression of autophagy. We also show that Drs2 is important for the trafficking of the core Atg protein Atg9. Atg9 is a transmembrane protein important for autophagosome biogenesis and its anterograde transport from its post-Golgi reservoirs to the site of autophagosome formation is severely impaired in the absence of Drs2. Thus, our results identify a novel autophagy player and highlight that membrane asymmetry regulates early autophagy steps.

摘要

巨自噬/自噬是一种保守的分解代谢途径,在此过程中,细胞物质被隔离在新形成的称为自噬体的双膜囊泡中,并被输送到真核细胞的溶酶体区室进行降解。自噬体的生物发生依赖于核心自噬相关(Atg)机制,并且涉及大量的膜供应和重塑。为了深入了解自噬过程中的脂质重塑机制,我们系统地研究了脂质翻转酶在酵母中对该途径是否必需。我们发现,翻转酶Drs2将磷脂酰丝氨酸和磷脂酰乙醇胺从反式高尔基体网络中限制膜的腔面膜叶转移到胞质面膜叶,它是自噬正常进行所必需的。我们还表明,Drs2对核心Atg蛋白Atg9的运输很重要。Atg9是一种跨膜蛋白,对自噬体生物发生很重要,在没有Drs2的情况下,其从高尔基体后储存库到自噬体形成位点的顺向运输严重受损。因此,我们的结果确定了一个新的自噬参与者,并强调膜不对称性调节自噬早期步骤。

https://cdn.ncbi.nlm.nih.gov/pmc/blobs/08d4/11864690/1cb5b39e8522/KAUO_A_2104781_F0001_B.jpg

文献AI研究员

20分钟写一篇综述,助力文献阅读效率提升50倍。

立即体验

用中文搜PubMed

大模型驱动的PubMed中文搜索引擎

马上搜索

文档翻译

学术文献翻译模型,支持多种主流文档格式。

立即体验