Suppr超能文献

高度特异性 σR/TMEM97 配体 FEM-1689 可缓解神经性疼痛并抑制整合应激反应。

Highly specific σR/TMEM97 ligand FEM-1689 alleviates neuropathic pain and inhibits the integrated stress response.

机构信息

Center for Advanced Pain Studies and Department of Neuroscience, School of Behavioral and Brain Sciences, University of Texas at Dallas, Richardson, TX 75080.

NuvoNuro Inc., Austin, TX 78712.

出版信息

Proc Natl Acad Sci U S A. 2023 Dec 26;120(52):e2306090120. doi: 10.1073/pnas.2306090120. Epub 2023 Dec 20.

Abstract

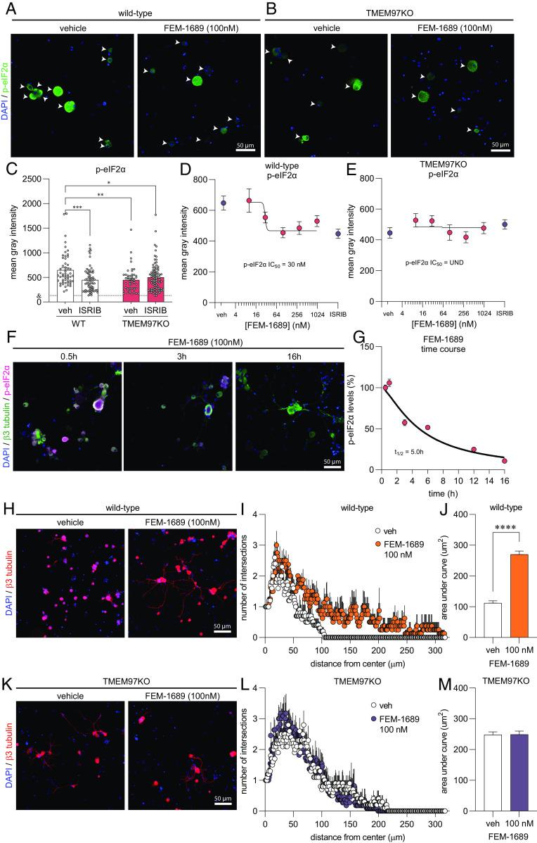
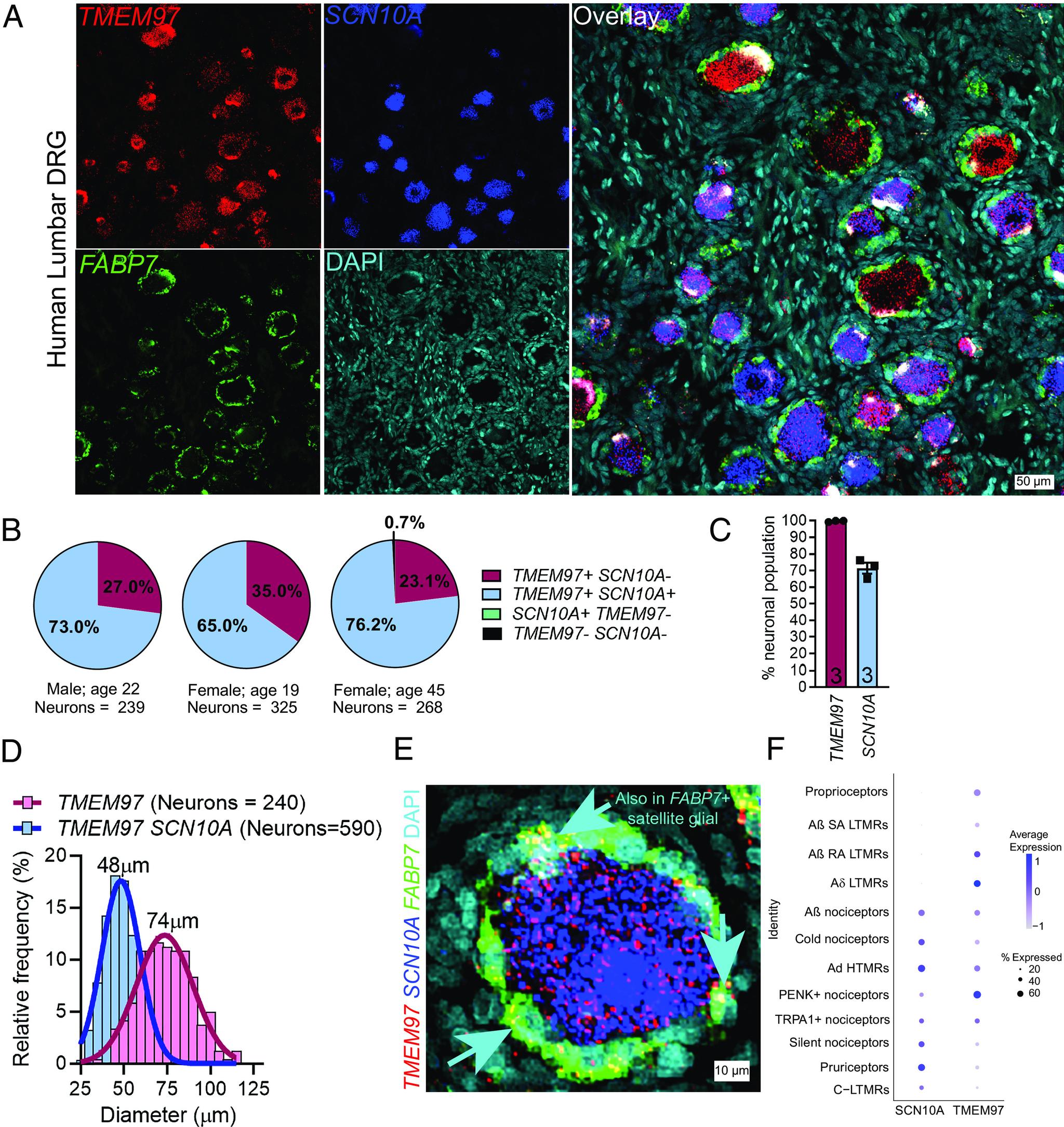
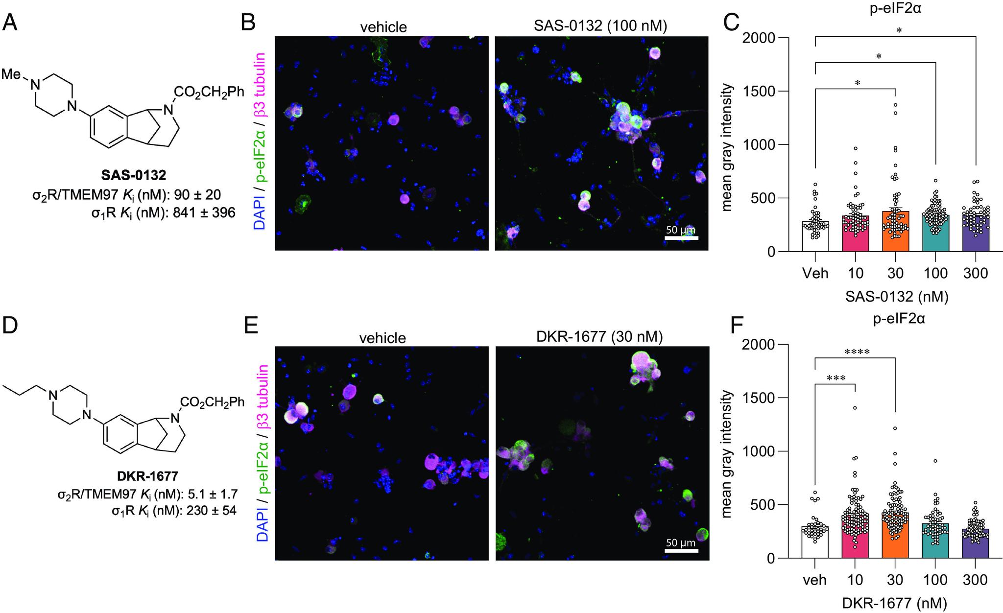
The sigma 2 receptor (σR) was described pharmacologically more than three decades ago, but its molecular identity remained obscure until recently when it was identified as transmembrane protein 97 (TMEM97). We and others have shown that σR/TMEM97 ligands alleviate mechanical hypersensitivity in mouse neuropathic pain models with a time course wherein maximal antinociceptive effect is approximately 24 h following dosing. We sought to understand this unique antineuropathic pain effect by addressing two key questions: do these σR/TMEM97 compounds act selectively via the receptor, and what is their downstream mechanism on nociceptive neurons? Using male and female conventional knockout mice for we find that a σR/TMEM97 binding compound, FEM-1689, requires the presence of the gene to produce antinociception in the spared nerve injury model in mice. Using primary mouse dorsal root ganglion neurons, we demonstrate that FEM-1689 inhibits the integrated stress response (ISR) and promotes neurite outgrowth via a σR/TMEM97-specific action. We extend the clinical translational value of these findings by showing that FEM-1689 reduces ISR and p-eIF2α levels in human sensory neurons and that it alleviates the pathogenic engagement of ISR by methylglyoxal. We also demonstrate that σR/TMEM97 is expressed in human nociceptors and satellite glial cells. These results validate σR/TMEM97 as a promising target for further development for the treatment of neuropathic pain.

摘要

西格玛 2 受体(σR)在三十多年前被药理学描述,但直到最近才被确定为跨膜蛋白 97(TMEM97),其分子身份仍然模糊不清。我们和其他人已经表明,σR/TMEM97 配体在小鼠神经病理性疼痛模型中缓解机械性超敏反应,其最大的抗伤害作用大约在给药后 24 小时出现。我们试图通过解决两个关键问题来了解这种独特的抗神经病理性疼痛作用:这些 σR/TMEM97 化合物是否通过受体选择性作用,以及它们在伤害性神经元上的下游机制是什么?使用雄性和雌性传统敲除小鼠,我们发现一种 σR/TMEM97 结合化合物 FEM-1689 需要该基因的存在才能在小鼠 spared 神经损伤模型中产生镇痛作用。使用原代小鼠背根神经节神经元,我们证明 FEM-1689 通过 σR/TMEM97 特异性作用抑制整体应激反应(ISR)并促进轴突生长。我们通过显示 FEM-1689 降低人类感觉神经元中的 ISR 和 p-eIF2α 水平以及减轻甲基乙二醛对 ISR 的致病作用,扩展了这些发现的临床转化价值。我们还证明 σR/TMEM97 在人类伤害感受器和卫星胶质细胞中表达。这些结果验证了 σR/TMEM97 作为治疗神经病理性疼痛的进一步开发的有前途的靶点。

https://cdn.ncbi.nlm.nih.gov/pmc/blobs/da6d/10756276/62b2d409d403/pnas.2306090120fig01.jpg

文献AI研究员

20分钟写一篇综述,助力文献阅读效率提升50倍。

立即体验

用中文搜PubMed

大模型驱动的PubMed中文搜索引擎

马上搜索

文档翻译

学术文献翻译模型,支持多种主流文档格式。

立即体验