Suppr超能文献

富马酸二罗昔米通过Nrf2减轻甲基乙二醛诱导的小鼠伤害感受并降低背根神经节神经元中的综合应激反应(ISR)激活。

Diroximel Fumarate Acts Through Nrf2 to Attenuate Methylglyoxal-Induced Nociception in Mice and Decrease ISR Activation in DRG Neurons.

作者信息

Yousuf Muhammad Saad, Mancilla Moreno Marisol, Woodall Brodie J, Thakur Vikram, Li Jiahe, He Lucy, Arjarapu Rohita, Royer Danielle, Zhang Jennifer, Chattopadhyay Munmun, Grace Peter M, Price Theodore J

机构信息

Center for Advanced Pain Studies, Department of Neuroscience, School of Behavioral and Brain Sciences, University of Texas at Dallas, Richardson, TX.

Department of Molecular and Translational Medicine, Paul L. Foster School of Medicine, Texas Tech University Health Science Center El Paso, El Paso, TX.

出版信息

Diabetes. 2025 May 1;74(5):827-837. doi: 10.2337/db23-1025.

Abstract

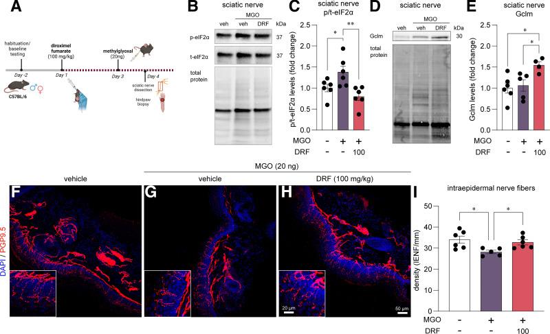
Diabetic neuropathic pain is associated with elevated plasma levels of methylglyoxal (MGO). MGO is a metabolite of glycolysis that causes pain hypersensitivity in mice by stimulating the phosphorylation of eukaryotic initiation factor 2α (p-eIF2α) and subsequently activating the integrated stress response (ISR). We first established that Zucker diabetic fatty rats have enhanced MGO signaling, engage ISR, and develop pain hypersensitivity. Since nuclear factor erythroid 2-related factor 2 (Nrf2) regulates the expression of antioxidant proteins that neutralize MGO, we hypothesized that fumarates, like diroximel fumarate (DRF), will stimulate Nrf2 signaling, and prevent MGO-induced ISR and pain hypersensitivity. DRF (100 mg/kg) treated animals were protected from developing MGO (20 ng) induced mechanical and cold hypersensitivity. Mechanistically, DRF treatment protected against MGO-induced increase in p-eIF2α levels in the sciatic nerve and reduced loss of intraepidermal nerve fiber density. Using Nrf2 knockout mice, we demonstrate that Nrf2 is necessary for the antinociceptive effects of DRF. Cotreatment of MGO (1 µmol/L) with monomethyl fumarate (10, 20, and 50 µmol/L), the active metabolite of DRF, prevented ISR in both mouse and human dorsal root ganglia neurons. Our data show that targeting Nrf2 with DRF is a strategy to potentially alleviate pain associated with elevated MGO levels.

摘要

糖尿病性神经病理性疼痛与血浆甲基乙二醛(MGO)水平升高有关。MGO是糖酵解的一种代谢产物,通过刺激真核起始因子2α(p-eIF2α)的磷酸化并随后激活整合应激反应(ISR),在小鼠中引起疼痛超敏反应。我们首先证实,Zucker糖尿病脂肪大鼠的MGO信号增强,激活ISR,并出现疼痛超敏反应。由于核因子红细胞2相关因子2(Nrf2)调节中和MGO的抗氧化蛋白的表达,我们推测,富马酸盐,如二氧西梅尔富马酸盐(DRF),将刺激Nrf2信号,并预防MGO诱导的ISR和疼痛超敏反应。用DRF(100mg/kg)治疗的动物可免受MGO(20ng)诱导的机械性和冷超敏反应。从机制上讲,DRF治疗可防止MGO诱导的坐骨神经中p-eIF2α水平升高,并减少表皮内神经纤维密度的损失。使用Nrf2基因敲除小鼠,我们证明Nrf2是DRF发挥抗伤害感受作用所必需的。MGO(1µmol/L)与DRF的活性代谢产物单甲基富马酸盐(10、20和50µmol/L)共同处理,可预防小鼠和人类背根神经节神经元中的ISR。我们的数据表明,用DRF靶向Nrf2是一种可能减轻与MGO水平升高相关疼痛的策略。

https://cdn.ncbi.nlm.nih.gov/pmc/blobs/40c4/12015141/0ca2167cdd37/db231025F0GA.jpg

文献AI研究员

20分钟写一篇综述,助力文献阅读效率提升50倍。

立即体验

用中文搜PubMed

大模型驱动的PubMed中文搜索引擎

马上搜索

文档翻译

学术文献翻译模型,支持多种主流文档格式。

立即体验