Suppr超能文献

富马酸单甲酯的位点特异性药物释放用于治疗氧化应激障碍。

Site-specific drug release of monomethyl fumarate to treat oxidative stress disorders.

作者信息

Avery Thomas D, Li Jiahe, Turner Dion J L, Rasheed Mohd S U, Cherry Fisher R, Stachura Damian L, Rivera-Escalera Fátima, Ruiz David M, Lacagnina Michael J, Gaffney Caitlyn M, Aguilar Clarissa, Yu Jingxian, Wang Yang, Xie Huan, Liang Dong, Shepherd Andrew J, Abell Andrew D, Grace Peter M

机构信息

ARC Centre of Excellence for Nanoscale BioPhotonics (CNBP), The University of Adelaide, Adelaide, South Australia, Australia.

Institute for Photonics and Advanced Sensing (IPAS), The University of Adelaide, Adelaide, South Australia, Australia.

出版信息

Nat Biotechnol. 2024 Nov 4. doi: 10.1038/s41587-024-02460-4.

Abstract

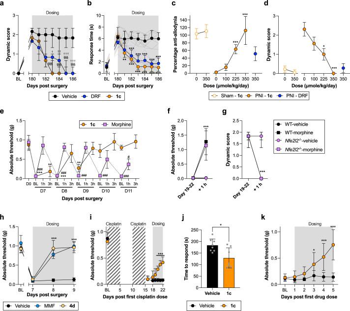
Treatment of diseases of oxidative stress through activation of the antioxidant nuclear factor E2-related factor 2 (NRF2) is limited by systemic side effects. We chemically functionalize the NRF2 activator monomethyl fumarate to require Baeyer-Villiger oxidation for release of the active drug at sites of oxidative stress. This prodrug reverses chronic pain in mice with reduced side effects and could be applied to other disorders of oxidative stress.

摘要

通过激活抗氧化剂核因子E2相关因子2(NRF2)来治疗氧化应激相关疾病受到全身副作用的限制。我们对NRF2激活剂富马酸单甲酯进行化学官能化,使其需要通过拜耳-维利格氧化反应才能在氧化应激部位释放活性药物。这种前药可减轻副作用,逆转小鼠的慢性疼痛,并且可能适用于其他氧化应激相关疾病。

https://cdn.ncbi.nlm.nih.gov/pmc/blobs/e611/12520983/90a2087bc446/41587_2024_2460_Fig1_HTML.jpg

文献AI研究员

20分钟写一篇综述,助力文献阅读效率提升50倍。

立即体验

用中文搜PubMed

大模型驱动的PubMed中文搜索引擎

马上搜索

文档翻译

学术文献翻译模型,支持多种主流文档格式。

立即体验