Suppr超能文献

针吸活检加速乳腺癌的促转移变化和全身扩散:手术延迟对死亡率的影响。

Needle biopsy accelerates pro-metastatic changes and systemic dissemination in breast cancer: Implications for mortality by surgery delay.

机构信息

Stephenson Cancer Center, University of Oklahoma Health Sciences Center, 975 NE 10th St., Oklahoma City, OK 73104, USA.

Department of Pharmacology, Physiology & Cancer Biology, Sidney Kimmel Cancer Center, Thomas Jefferson University, 233 S 10th St., BLSB 1008, Philadelphia, PA 19107, USA.

出版信息

Cell Rep Med. 2023 Dec 19;4(12):101330. doi: 10.1016/j.xcrm.2023.101330.

Abstract

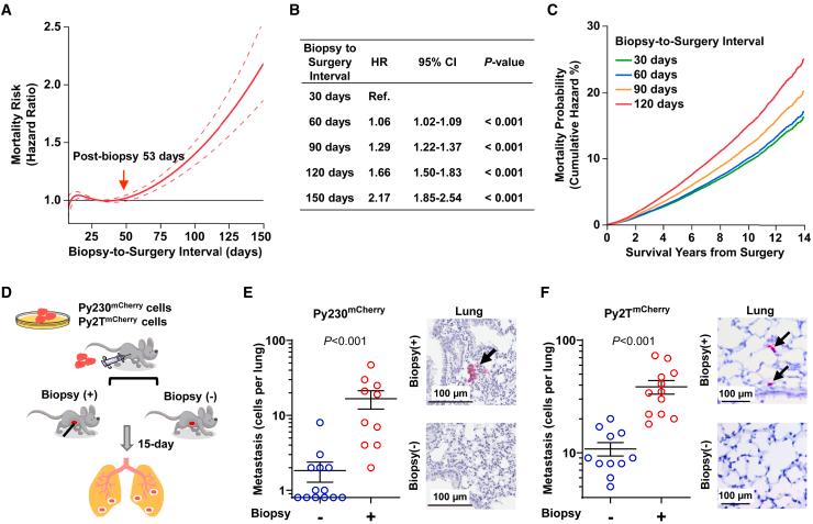
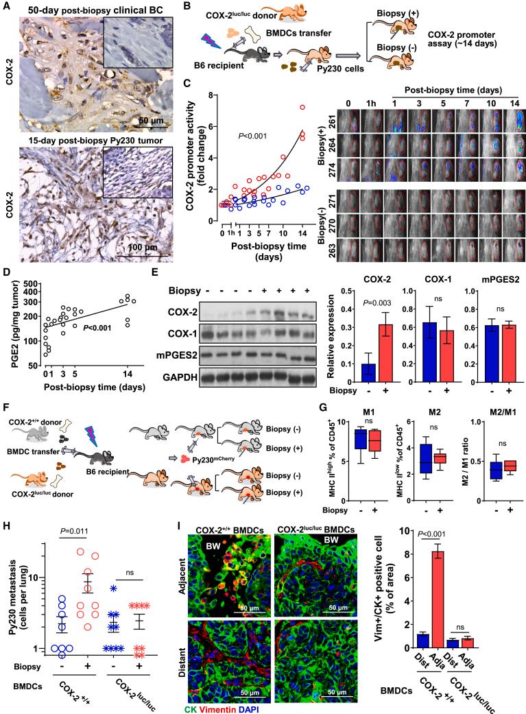
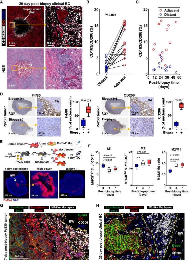
Increased breast cancer (BC) mortality risk posed by delayed surgical resection of tumor after diagnosis is a growing concern, yet the underlying mechanisms remain unknown. Our cohort analyses of early-stage BC patients reveal the emergence of a significantly rising mortality risk when the biopsy-to-surgery interval was extended beyond 53 days. Additionally, histology of post-biopsy tumors shows prolonged retention of a metastasis-permissive wound stroma dominated by M2-like macrophages capable of promoting cancer cell epithelial-to-mesenchymal transition and angiogenesis. We show that needle biopsy promotes systemic dissemination of cancer cells through a mechanism of sustained activation of the COX-2/PGE/EP2 feedforward loop, which favors M2 polarization and its associated pro-metastatic changes but are abrogated by oral treatment with COX-2 or EP2 inhibitors in estrogen-receptor-positive (ER) syngeneic mouse tumor models. Therefore, we conclude that needle biopsy of ER BC provokes progressive pro-metastatic changes, which may explain the mortality risk posed by surgery delay after diagnosis.

摘要

诊断后肿瘤切除手术延迟导致的乳腺癌(BC)死亡率增加是一个日益令人关注的问题,但潜在机制尚不清楚。我们对早期 BC 患者的队列分析显示,当活检与手术的间隔时间延长至 53 天以上时,死亡率风险显著上升。此外,活检后肿瘤的组织学显示,具有促进癌细胞上皮间质转化和血管生成能力的转移性允许性伤口基质中 M2 样巨噬细胞的持续保留。我们通过 COX-2/PGE/EP2 正反馈环持续激活促进癌细胞全身扩散的机制表明,这有利于 M2 极化及其相关的促转移变化,但在雌激素受体阳性(ER)同基因小鼠肿瘤模型中,用 COX-2 或 EP2 抑制剂口服治疗可消除这种变化。因此,我们得出结论,ER BC 的针吸活检会引发进行性的促转移变化,这可能解释了诊断后手术延迟带来的死亡率风险。

https://cdn.ncbi.nlm.nih.gov/pmc/blobs/bb93/10772461/b5a548f0fefd/fx1.jpg

文献AI研究员

20分钟写一篇综述,助力文献阅读效率提升50倍。

立即体验

用中文搜PubMed

大模型驱动的PubMed中文搜索引擎

马上搜索

文档翻译

学术文献翻译模型,支持多种主流文档格式。

立即体验