Suppr超能文献

原核生物中重要的气味结合蛋白 Obp56g 对于交配栓的形成和雄性生殖力是必需的。

The seminal odorant binding protein Obp56g is required for mating plug formation and male fertility in .

机构信息

Department of Molecular Biology and Genetics, Cornell University, Ithaca, United States.

Department of Evolutionary Biology, University of Vienna, Vienna, Austria.

出版信息

Elife. 2023 Dec 21;12:e86409. doi: 10.7554/eLife.86409.

Abstract

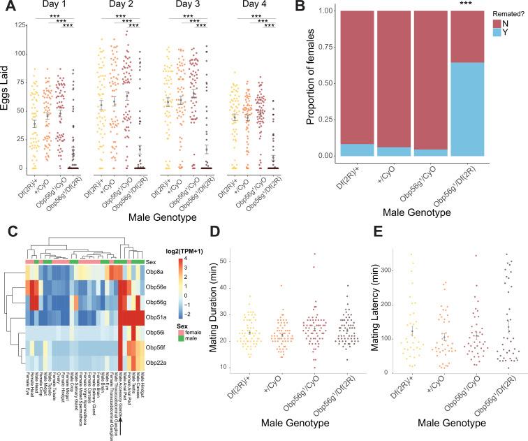
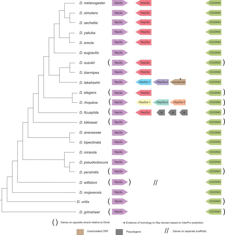
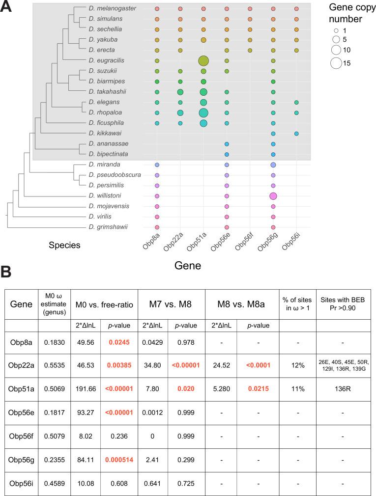
In and other insects, the seminal fluid proteins (SFPs) and male sex pheromones that enter the female with sperm during mating are essential for fertility and induce profound post-mating effects on female physiology. The SFPs in and other taxa include several members of the large gene family known as odorant binding proteins (Obps). Work in has shown that some genes are highly expressed in the antennae and can mediate behavioral responses to odorants, potentially by binding and carrying these molecules to odorant receptors. These observations have led to the hypothesis that the seminal Obps might act as molecular carriers for pheromones or other compounds important for male fertility, though functional evidence in any species is lacking. Here, we used functional genetics to test the role of the seven seminal Obps in fertility and the post-mating response (PMR). We found that is required for male fertility and the induction of the PMR, whereas the other six genes are dispensable. We found males lacking fail to form a mating plug in the mated female's reproductive tract, leading to ejaculate loss and reduced sperm storage, likely due to its expression in the male ejaculatory bulb. We also examined the evolutionary history of these seminal genes, as several studies have documented rapid evolution and turnover of SFP genes across taxa. We found extensive lability in gene copy number and evidence of positive selection acting on two genes, and . Comparative RNAseq data from the male reproductive tract of multiple species revealed that shows high male reproductive tract expression in a subset of taxa, though conserved head expression across the phylogeny. Together, these functional and expression data suggest that may have been co-opted for a reproductive function over evolutionary time.

摘要

在 和其他昆虫中,与精子一起进入雌性体内的精液蛋白 (SFPs) 和雄性性信息素对于生育能力至关重要,并在交配后对雌性生理产生深远的影响。 和其他分类群中的 SFPs 包括几个大基因家族成员,即气味结合蛋白 (Obps)。 在 中的研究表明,一些 基因在触角中高度表达,并且可以介导对气味的行为反应,可能通过结合和携带这些分子到气味受体。这些观察结果导致了这样的假设,即精液 Obps 可能作为雄配子活力和其他对雄性生育力很重要的化合物的分子载体,尽管在任何物种中都缺乏功能证据。在这里,我们使用功能遗传学来测试 中 7 个精液 Obps 在生育能力和交配后反应 (PMR) 中的作用。我们发现 对于雄性生育能力和 PMR 的诱导是必需的,而其他六个基因是可有可无的。我们发现缺乏 的雄性无法在交配后的雌性生殖道中形成交配栓,导致精液丢失和精子储存减少,这可能是由于它在雄性射精囊中表达。我们还研究了这些精液 基因的进化历史,因为几项研究记录了 across taxa 中 SFP 基因的快速进化和更替。我们发现基因拷贝数的广泛不稳定性,并发现两个基因 ( 和 ) 受到正选择的作用。来自多个 物种的雄性生殖道的比较 RNAseq 数据表明, 在一组分类群中在雄性生殖道中表现出高表达,但 across phylogeny 具有保守的头部表达。总之,这些功能和表达数据表明, 在进化过程中可能已经被共同用于生殖功能。

https://cdn.ncbi.nlm.nih.gov/pmc/blobs/4e69/10834028/b7efd00e5722/elife-86409-fig1.jpg

文献AI研究员

20分钟写一篇综述,助力文献阅读效率提升50倍。

立即体验

用中文搜PubMed

大模型驱动的PubMed中文搜索引擎

马上搜索

文档翻译

学术文献翻译模型,支持多种主流文档格式。

立即体验