Suppr超能文献

鉴定 ITGB4 为肺腺癌(LUAD)中的一个新的肿瘤促进基因。

Identification of ITGB4 as a novel tumor promoting gene in lung adenocarcinoma (LUAD).

机构信息

School of Life Sciences, Hefei Normal University, Hefei, Anhui 230000, P.R. China.

Department of Central Laboratory, The Affiliated Suzhou Hospital of Nanjing Medical University, Gusu School, Nanjing Medical University, Suzhou, Jiangsu 215000, P.R. China.

出版信息

Oncol Rep. 2024 Feb;51(2). doi: 10.3892/or.2023.8689. Epub 2023 Dec 22.

Abstract

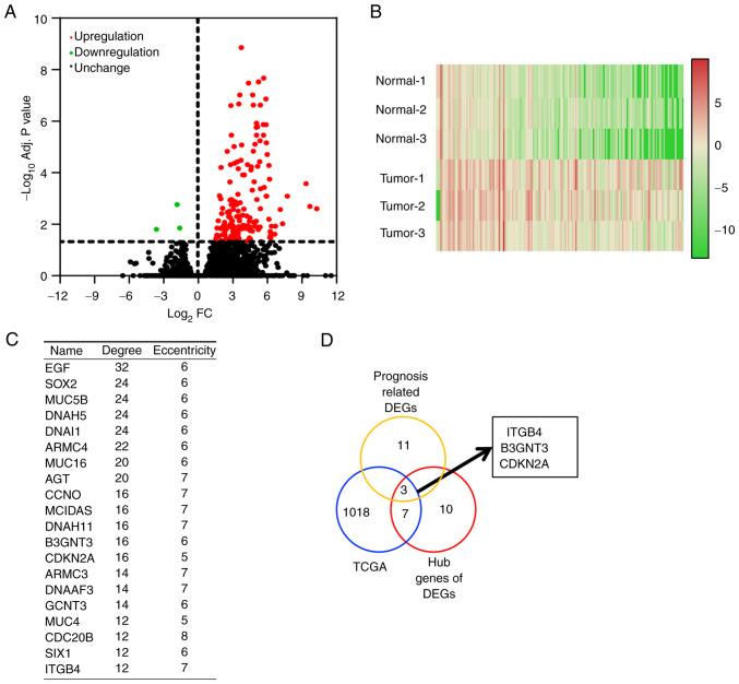
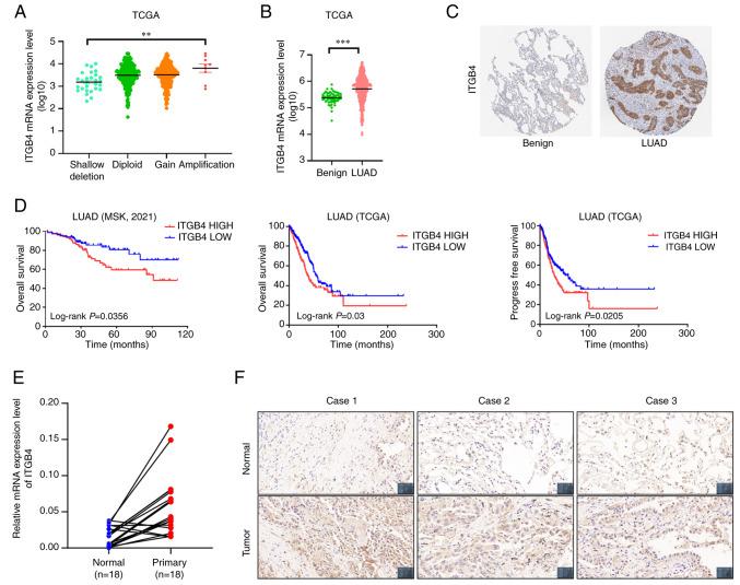
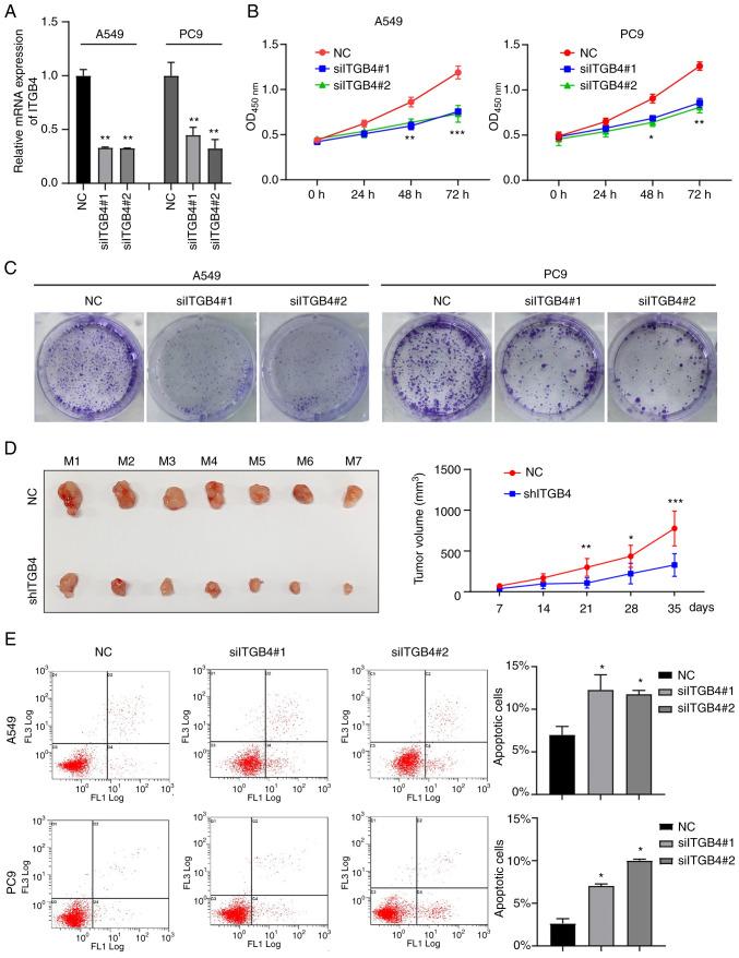
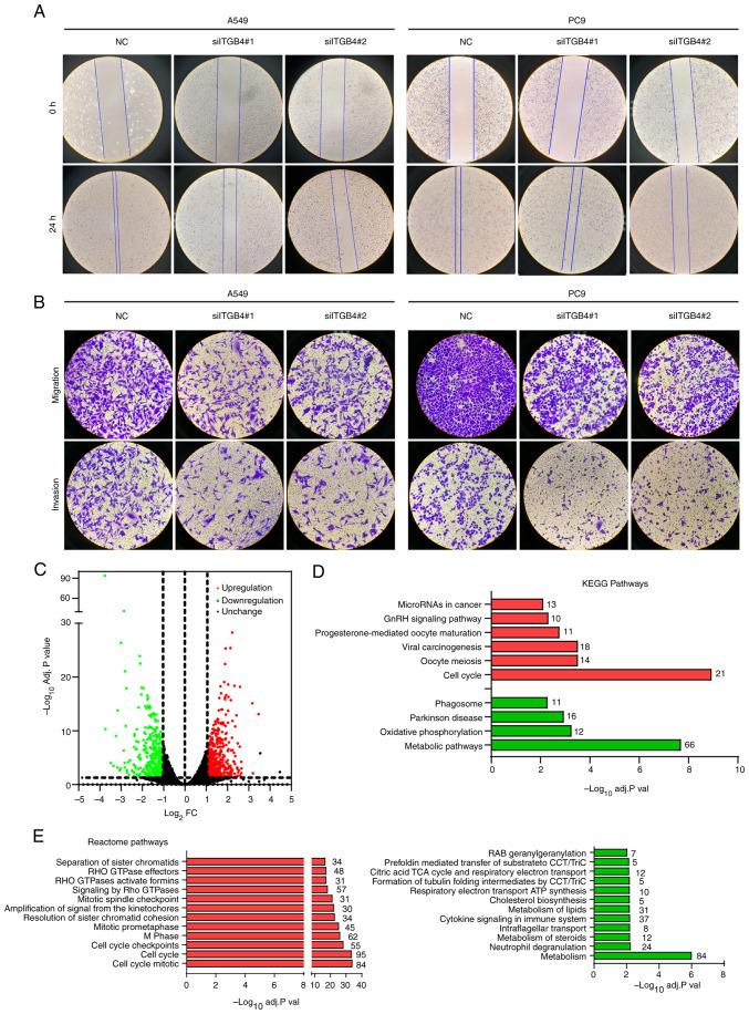
As the most frequently diagnosed cancer, lung cancer (LC) is the most common cause of cancer‑related death worldwide. In total, ~85% of malignant lung tumors belong to non‑small cell LC, of which ~50% are lung adenocarcinoma (LUAD). Integrin subunit β4 (ITGB4) is upregulated in lung glandular cancer and elevated ITGB4 levels predict an adverse clinical outcome. However, the biological function of ITGB4 in promoting LUAD progression remains unclear. In the present study, the upregulation of ITGB4 in LUAD tissue samples was demonstrated. To understand the biological role of ITGB4, ITGB4 expression was knocked down in A549 and PC9 cells through transfection with specific small interfering RNAs. The results demonstrated that the downregulation of ITGB4 attenuated A549 and PC9 cell proliferation, promoted cell apoptosis and inhibited colony formation, cell migration and cell invasion. To understand the mechanism of ITGB4, high throughput sequencing was performed using ITGB4‑knocked down A549 cells, followed by bioinformatics analysis. It was found that the genes upregulated by ITGB4 were significantly enriched in metabolism and related pathways, and the genes downregulated by ITGB4 were enriched in cell cycle and related pathways. In conclusion, the findings of the present study highlighted the oncogenic function of ITGB4 in LUAD and uncovered potential mechanisms fundamental to the progression of the disease.

摘要

作为最常见的诊断癌症,肺癌(LC)是全球癌症相关死亡的最常见原因。总的来说,85%的恶性肺肿瘤属于非小细胞 LC,其中50%为肺腺癌(LUAD)。整合素亚基β4(ITGB4)在肺腺癌中上调,升高的 ITGB4 水平预示着不良的临床结局。然而,ITGB4 在促进 LUAD 进展中的生物学功能仍不清楚。在本研究中,证明了 LUAD 组织样本中 ITGB4 的上调。为了了解 ITGB4 的生物学作用,通过转染特异性小干扰 RNA 下调了 A549 和 PC9 细胞中的 ITGB4 表达。结果表明,下调 ITGB4 可减弱 A549 和 PC9 细胞的增殖,促进细胞凋亡并抑制集落形成、细胞迁移和侵袭。为了了解 ITGB4 的机制,使用 ITGB4 敲低的 A549 细胞进行了高通量测序,随后进行了生物信息学分析。结果发现,ITGB4 上调的基因在代谢和相关途径中显著富集,而 ITGB4 下调的基因在细胞周期和相关途径中富集。综上所述,本研究的结果强调了 ITGB4 在 LUAD 中的致癌功能,并揭示了疾病进展的潜在机制。

https://cdn.ncbi.nlm.nih.gov/pmc/blobs/2b80/10777471/1430960ec225/or-51-02-08689-g00.jpg

文献AI研究员

20分钟写一篇综述,助力文献阅读效率提升50倍。

立即体验

用中文搜PubMed

大模型驱动的PubMed中文搜索引擎

马上搜索

文档翻译

学术文献翻译模型,支持多种主流文档格式。

立即体验