Suppr超能文献

羟基柠檬酸通过Hif-1α途径抑制氧化应激和铁死亡减轻肺缺血再灌注损伤。

Hydroxycitric Acid Alleviated Lung Ischemia-Reperfusion Injury by Inhibiting Oxidative Stress and Ferroptosis through the Hif-1α Pathway.

作者信息

Lu Zi-Long, Song Cong-Kuan, Zou Shi-Shi, Pan Shi-Ze, Lai Kai, Li Ning, Geng Qing

机构信息

Department of Thoracic Surgery, Renmin Hospital of Wuhan University, Wuhan 430000, China.

出版信息

Curr Issues Mol Biol. 2023 Dec 8;45(12):9868-9886. doi: 10.3390/cimb45120616.

Abstract

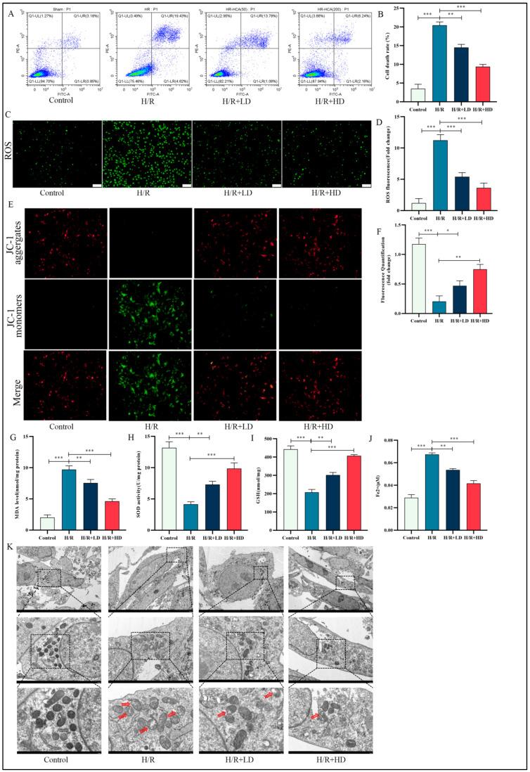
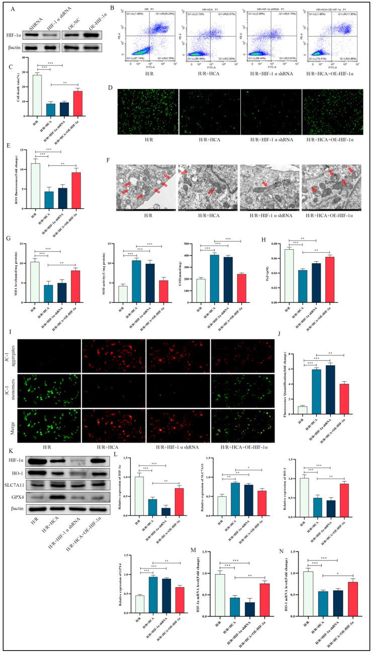
Lung ischemia-reperfusion injury (LIRI) is a prevalent occurrence in various pulmonary diseases and surgical procedures, including lung resections and transplantation. LIRI can result in systemic hypoxemia and multi-organ failure. Hydroxycitric acid (HCA), the primary acid present in the peel of Garcinia cambogia, exhibits anti-inflammatory, antioxidant, and anticancer properties. However, the effects of HCA on LIRI remain unknown. To investigate the impact of HCA on LIRI in mice, the mice were randomly divided into four groups: the control group, the I/R model group, and the I/R + low- or high-dose HCA groups. Human umbilical vein endothelial cells (HUVECs) were subjected to hypoxia for 12 h followed by reoxygenation for 6 h to simulate in vitro LIRI. The results demonstrated that administration of HCA effectively attenuated lung injury, inflammation, and edema induced by ischemia reperfusion. Moreover, HCA treatment significantly reduced malondialdehyde (MDA) and reactive oxygen species (ROS) levels while decreasing iron content and increasing superoxide dismutase (SOD) levels after ischemia-reperfusion insult. Mechanistically, HCA administration significantly inhibited Hif-1α and HO-1 upregulation both in vivo and in vitro. We found that HCA could also alleviate endothelial barrier damage in H/R-induced HUVECs in a concentration-dependent manner. In addition, overexpression of Hif-1α counteracted HCA-mediated inhibition of H/R-induced endothelial cell ferroptosis. In summary, these results indicate that HCA alleviated LIRI by inhibiting oxidative stress and ferroptosis through the Hif-1α pathway.

摘要

肺缺血再灌注损伤(LIRI)在各种肺部疾病和外科手术中普遍存在,包括肺切除术和移植手术。LIRI可导致全身低氧血症和多器官功能衰竭。羟基柠檬酸(HCA)是藤黄果皮中的主要酸类,具有抗炎、抗氧化和抗癌特性。然而,HCA对LIRI的影响尚不清楚。为了研究HCA对小鼠LIRI的影响,将小鼠随机分为四组:对照组、I/R模型组以及I/R +低剂量或高剂量HCA组。将人脐静脉内皮细胞(HUVECs)置于缺氧环境12小时,然后再进行6小时复氧,以模拟体外LIRI。结果表明,给予HCA可有效减轻缺血再灌注诱导的肺损伤、炎症和水肿。此外,HCA治疗显著降低了缺血再灌注损伤后丙二醛(MDA)和活性氧(ROS)水平,同时降低了铁含量并提高了超氧化物歧化酶(SOD)水平。从机制上讲,给予HCA在体内和体外均显著抑制了Hif-1α和HO-1的上调。我们发现,HCA还可以浓度依赖性方式减轻H/R诱导的HUVECs中的内皮屏障损伤。此外,Hif-1α的过表达抵消了HCA介导的对H/R诱导的内皮细胞铁死亡的抑制作用。总之,这些结果表明,HCA通过Hif-1α途径抑制氧化应激和铁死亡来减轻LIRI。

https://cdn.ncbi.nlm.nih.gov/pmc/blobs/a6ea/10742043/c92bdf4048c3/cimb-45-00616-g001.jpg

文献AI研究员

20分钟写一篇综述,助力文献阅读效率提升50倍。

立即体验

用中文搜PubMed

大模型驱动的PubMed中文搜索引擎

马上搜索

文档翻译

学术文献翻译模型,支持多种主流文档格式。

立即体验