Suppr超能文献

肺移植中与缺血/再灌注损伤相关的铁死亡相关基因的综合分析与验证

Integrated Analysis and Validation of Ferroptosis-Related Genes Associated with Ischemia/Reperfusion Injury in Lung Transplantation.

作者信息

Li Qingqing, Yin Jing, Lin Qibin, He Jilong, Shi Xiu, Nie Hanxiang

机构信息

Department of Respiratory and Critical Care Medicine, Renmin Hospital of Wuhan University, Wuhan, Hubei, 430060, People's Republic of China.

出版信息

J Inflamm Res. 2025 Jan 7;18:251-270. doi: 10.2147/JIR.S489827. eCollection 2025.

Abstract

BACKGROUND

Lung transplantation is the only effective therapeutic option for patients with end-stage lung disease. However, ischemia/reperfusion injury (IRI) during transplantation is a leading cause of primary graft dysfunction (PGD). Ferroptosis, a form of iron-dependent cell death driven by lipid peroxidation, has been implicated in IRI across various organs. This study aims to explore the role of ferroptosis in lung transplantation-related ischemia/reperfusion injury and to identify its potential molecular mechanisms through bioinformatics analysis.

METHODS

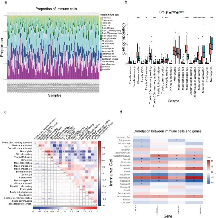
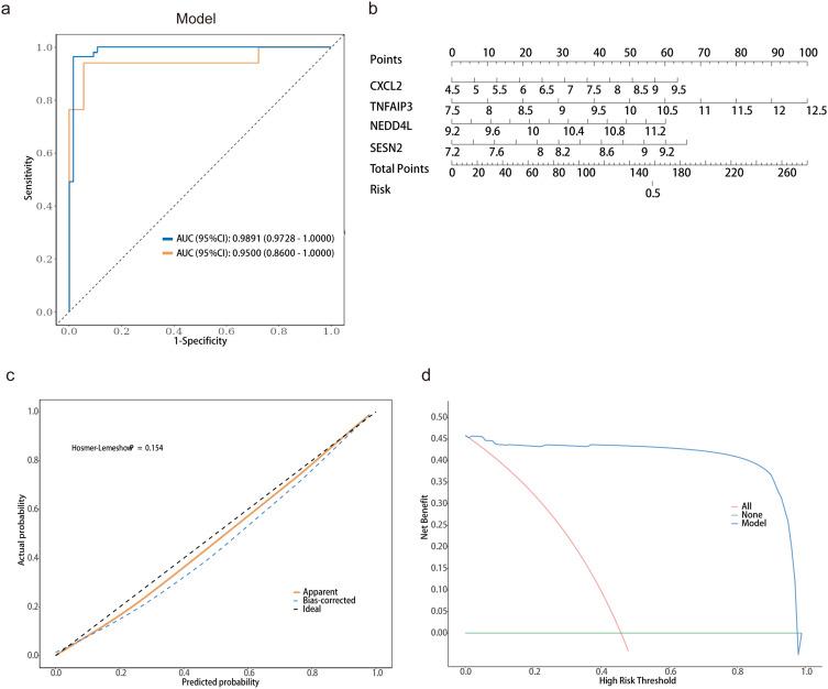
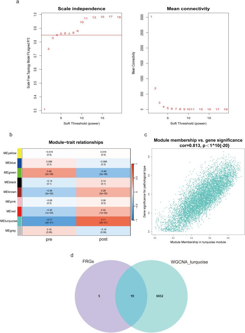
Transcriptome data from lung transplant patients were obtained from the Gene Expression Omnibus (GEO) database. Ferroptosis-related differentially expressed genes (FRGs) were identified by analyzing gene expression profiles before and after reperfusion. Weighted gene co-expression network analysis (WGCNA) was used to identify module genes, and overlapping genes were further analyzed using two machine learning algorithms. The CIBERSORT algorithm was applied to assess immune cell infiltration, while Mendelian randomization (MR) analysis was used to investigate causal relationships between candidate genes and PGD. Finally, Consensus clustering based on FRGs was performed to identify subtypes.

RESULTS

We identified four candidate genes associated with ferroptosis during lung reperfusion: tumor necrosis factor alpha-induced protein 3 (TNFAIP3), C-X-C motif chemokine ligand 2 (CXCL2), neural precursor cell expressed developmentally down-regulated 4-like (NEDD4L), and sestrin 2 (SESN2). These genes were closely associated with immune cell infiltration. MR analysis suggested that SESN2 might play a protective role against PGD. Additionally, consensus clustering revealed distinct immune infiltration patterns across subtypes, providing insights for personalized therapeutic approaches to lung ischemia/reperfusion injury (LIRI).

CONCLUSION

This study highlights TNFAIP3, CXCL2, NEDD4L, and SESN2 as candidate genes associated with ferroptosis during LIRI, with SESN2 potentially protecting against PGD. These findings offer promising therapeutic targets for preventing LIRI and improving outcomes in lung transplantation.

摘要

背景

肺移植是终末期肺病患者唯一有效的治疗选择。然而,移植过程中的缺血/再灌注损伤(IRI)是原发性移植功能障碍(PGD)的主要原因。铁死亡是一种由脂质过氧化驱动的铁依赖性细胞死亡形式,已被证明与各种器官的IRI有关。本研究旨在探讨铁死亡在肺移植相关缺血/再灌注损伤中的作用,并通过生物信息学分析确定其潜在的分子机制。

方法

从基因表达综合数据库(GEO)获取肺移植患者的转录组数据。通过分析再灌注前后的基因表达谱来鉴定铁死亡相关差异表达基因(FRGs)。使用加权基因共表达网络分析(WGCNA)来鉴定模块基因,并使用两种机器学习算法进一步分析重叠基因。应用CIBERSORT算法评估免疫细胞浸润,同时使用孟德尔随机化(MR)分析来研究候选基因与PGD之间的因果关系。最后,基于FRGs进行一致性聚类以识别亚型。

结果

我们鉴定出四个与肺再灌注期间铁死亡相关的候选基因:肿瘤坏死因子α诱导蛋白3(TNFAIP3)、C-X-C基序趋化因子配体2(CXCL2)、神经前体细胞表达发育下调4样蛋白(NEDD4L)和硒蛋白2(SESN2)。这些基因与免疫细胞浸润密切相关。MR分析表明,SESN2可能对PGD起保护作用。此外,一致性聚类揭示了不同亚型之间独特的免疫浸润模式,为肺缺血/再灌注损伤(LIRI)的个性化治疗方法提供了见解。

结论

本研究强调TNFAIP3、CXCL2、NEDD4L和SESN2是与LIRI期间铁死亡相关的候选基因,其中SESN2可能预防PGD。这些发现为预防LIRI和改善肺移植结局提供了有前景的治疗靶点。

https://cdn.ncbi.nlm.nih.gov/pmc/blobs/49c9/11724631/8b81eca53a6b/JIR-18-251-g0001.jpg

文献AI研究员

20分钟写一篇综述,助力文献阅读效率提升50倍。

立即体验

用中文搜PubMed

大模型驱动的PubMed中文搜索引擎

马上搜索

文档翻译

学术文献翻译模型,支持多种主流文档格式。

立即体验