Suppr超能文献

酸性神经酰胺酶抑制剂LCL-805拮抗Akt信号传导并促进急性髓系白血病中铁依赖性细胞死亡。

Acid Ceramidase Inhibitor LCL-805 Antagonizes Akt Signaling and Promotes Iron-Dependent Cell Death in Acute Myeloid Leukemia.

作者信息

Ung Johnson, Tan Su-Fern, Fox Todd E, Shaw Jeremy J P, Taori Maansi, Horton Bethany J, Golla Upendarrao, Sharma Arati, Szulc Zdzislaw M, Wang Hong-Gang, Chalfant Charles E, Cabot Myles C, Claxton David F, Loughran Thomas P, Feith David J

机构信息

Department of Microbiology, Immunology and Cancer Biology, University of Virginia School of Medicine, Charlottesville, VA 22908, USA.

Department of Medicine, Division of Hematology & Oncology, University of Virginia School of Medicine, Charlottesville, VA 22908, USA.

出版信息

Cancers (Basel). 2023 Dec 15;15(24):5866. doi: 10.3390/cancers15245866.

Abstract

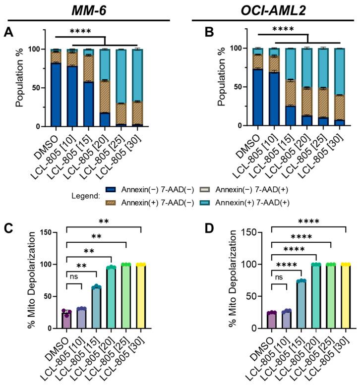
Acute myeloid leukemia (AML) is an aggressive hematologic malignancy requiring urgent treatment advancements. Ceramide is a cell-death-promoting signaling lipid that plays a central role in therapy-induced cell death. We previously determined that acid ceramidase (AC), a ceramide-depleting enzyme, is overexpressed in AML and promotes leukemic survival and drug resistance. The ceramidase inhibitor B-13 and next-generation lysosomal-localizing derivatives termed dimethylglycine (DMG)-B-13 prodrugs have been developed but remain untested in AML. Here, we report the in vitro anti-leukemic efficacy and mechanism of DMG-B-13 prodrug LCL-805 across AML cell lines and primary patient samples. LCL-805 inhibited AC enzymatic activity, increased total ceramides, and reduced sphingosine levels. A median EC50 value of 11.7 μM was achieved for LCL-805 in cell viability assays across 32 human AML cell lines. As a single agent tested across a panel of 71 primary AML patient samples, a median EC50 value of 15.8 μM was achieved. Exogenous ceramide supplementation with C6-ceramide nanoliposomes, which is entering phase I/II clinical trial for relapsed/refractory AML, significantly enhanced LCL-805 killing. Mechanistically, LCL-805 antagonized Akt signaling and led to iron-dependent cell death distinct from canonical ferroptosis. These findings elucidated key factors involved in LCL-805 cytotoxicity and demonstrated the potency of combining AC inhibition with exogenous ceramide.

摘要

急性髓系白血病(AML)是一种侵袭性血液恶性肿瘤,急需治疗进展。神经酰胺是一种促进细胞死亡的信号脂质,在治疗诱导的细胞死亡中起核心作用。我们之前确定,酸性神经酰胺酶(AC)是一种消耗神经酰胺的酶,在AML中过表达,并促进白血病细胞的存活和耐药性。已经开发出神经酰胺酶抑制剂B-13和称为二甲基甘氨酸(DMG)-B-13前药的下一代溶酶体定位衍生物,但尚未在AML中进行测试。在此,我们报告了DMG-B-13前药LCL-805在AML细胞系和原发性患者样本中的体外抗白血病疗效及机制。LCL-805抑制AC酶活性,增加总神经酰胺,并降低鞘氨醇水平。在32个人类AML细胞系的细胞活力测定中,LCL-805的中位EC50值为11.7μM。作为在71个原发性AML患者样本中进行测试的单一药物,中位EC50值为15.8μM。用正在进入复发/难治性AML的I/II期临床试验的C6-神经酰胺纳米脂质体补充外源性神经酰胺,显著增强了LCL-805的杀伤作用。从机制上讲,LCL-805拮抗Akt信号传导,并导致不同于经典铁死亡的铁依赖性细胞死亡。这些发现阐明了LCL-805细胞毒性所涉及的关键因素,并证明了将AC抑制与外源性神经酰胺联合使用的效力。

https://cdn.ncbi.nlm.nih.gov/pmc/blobs/fc17/10742122/b3cd17929021/cancers-15-05866-g001.jpg

文献AI研究员

20分钟写一篇综述,助力文献阅读效率提升50倍。

立即体验

用中文搜PubMed

大模型驱动的PubMed中文搜索引擎

马上搜索

文档翻译

学术文献翻译模型,支持多种主流文档格式。

立即体验