Suppr超能文献

神经酰胺诱导的综合应激反应克服了急性髓系白血病中 Bcl-2 抑制剂耐药性。

Ceramide-induced integrated stress response overcomes Bcl-2 inhibitor resistance in acute myeloid leukemia.

机构信息

Centre for Cancer Biology, University of South Australia and SA Pathology, Adelaide, SA, Australia.

Faculty of Health Sciences, Adelaide Medical School, University of Adelaide, Adelaide, SA, Australia.

出版信息

Blood. 2022 Jun 30;139(26):3737-3751. doi: 10.1182/blood.2021013277.

Abstract

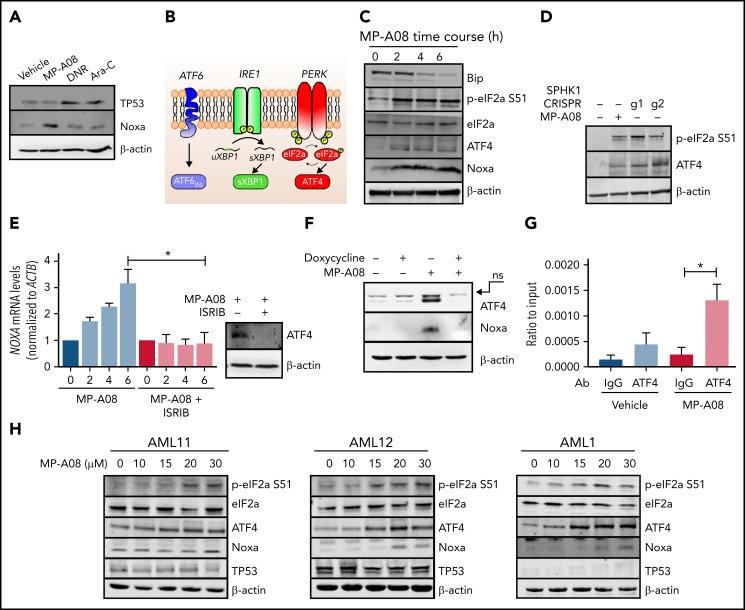
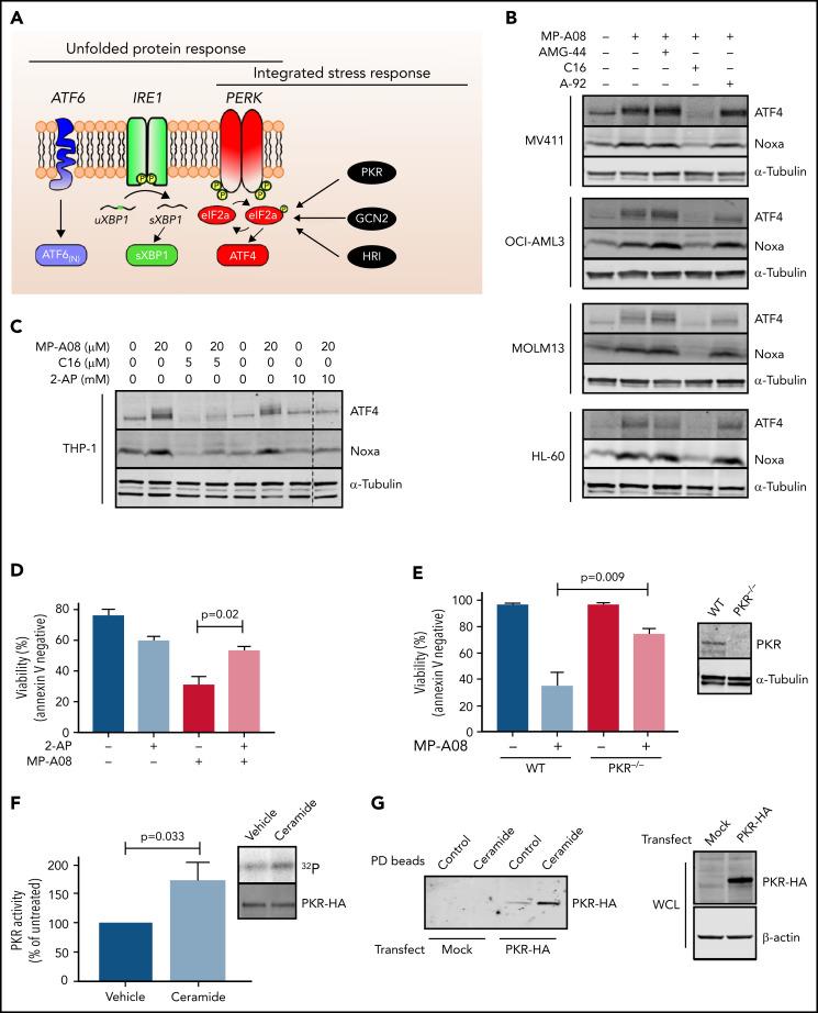
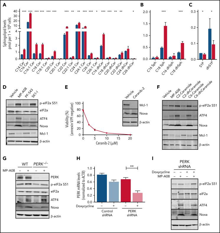
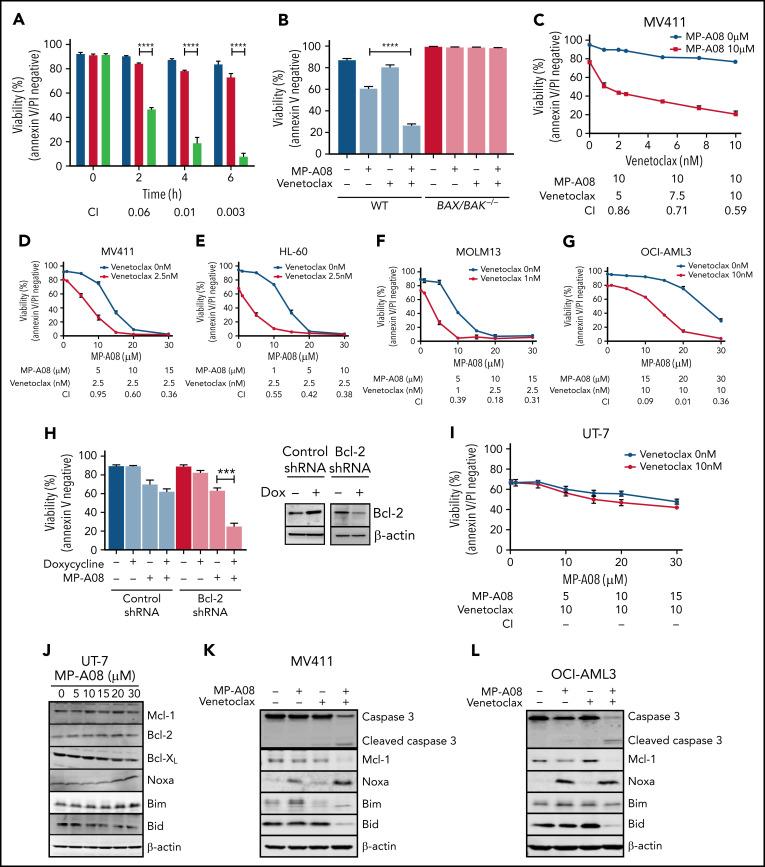
Inducing cell death by the sphingolipid ceramide is a potential anticancer strategy, but the underlying mechanisms remain poorly defined. In this study, triggering an accumulation of ceramide in acute myeloid leukemia (AML) cells by inhibition of sphingosine kinase induced an apoptotic integrated stress response (ISR) through protein kinase R-mediated activation of the master transcription factor ATF4. This effect led to transcription of the BH3-only protein Noxa and degradation of the prosurvival Mcl-1 protein on which AML cells are highly dependent for survival. Targeting this novel ISR pathway, in combination with the Bcl-2 inhibitor venetoclax, synergistically killed primary AML blasts, including those with venetoclax-resistant mutations, as well as immunophenotypic leukemic stem cells, and reduced leukemic engraftment in patient-derived AML xenografts. Collectively, these findings provide mechanistic insight into the anticancer effects of ceramide and preclinical evidence for new approaches to augment Bcl-2 inhibition in the therapy of AML and other cancers with high Mcl-1 dependency.

摘要

通过鞘脂类神经酰胺诱导细胞死亡是一种潜在的抗癌策略,但潜在的机制仍未明确。在这项研究中,通过抑制鞘氨醇激酶使急性髓系白血病(AML)细胞中神经酰胺积累,通过蛋白激酶 R 介导的主转录因子 ATF4 的激活引起凋亡的综合应激反应(ISR)。这种效应导致仅含 BH3 结构域蛋白 Noxa 的转录和抗凋亡 Mcl-1 蛋白的降解,AML 细胞高度依赖 Mcl-1 蛋白生存。靶向这一新的 ISR 途径,与 Bcl-2 抑制剂 venetoclax 联合使用,协同杀死原代 AML blasts,包括对 venetoclax 耐药的突变体,以及免疫表型白血病干细胞,并减少患者来源的 AML 异种移植物中的白血病浸润。总的来说,这些发现为神经酰胺的抗癌作用提供了机制上的见解,并为增强 Bcl-2 抑制在治疗 AML 和其他高 Mcl-1 依赖性癌症方面的新方法提供了临床前证据。

https://cdn.ncbi.nlm.nih.gov/pmc/blobs/2a1e/9642852/ff347c48795e/bloodBLD2021013277absf1.jpg

文献AI研究员

20分钟写一篇综述,助力文献阅读效率提升50倍。

立即体验

用中文搜PubMed

大模型驱动的PubMed中文搜索引擎

马上搜索

文档翻译

学术文献翻译模型,支持多种主流文档格式。

立即体验