Suppr超能文献

松萝酸诱导的综合应激反应激活可减轻急性髓系白血病中BCL-2抑制剂ABT-199的耐药性。

Integrated stress response activation induced by usnic acid alleviates BCL-2 inhibitor ABT-199 resistance in acute myeloid leukemia.

作者信息

Wu Dijiong, Li Man, Hong Yaonan, Jin Li, Liu Qi, Sun Chengtao, Li Liqin, Han Xiaoxiao, Deng Shengqian, Feng Yue, Shen Yiping, Kai Guoyin

机构信息

Department of Hematology, The First Affiliated Hospital of Zhejiang Chinese Medical University (Zhejiang Provincial Hospital of Chinese Medicine), Hangzhou, Zhejiang, China; Zhejiang Key TCM Laboratory for Chinese Resource Innovation and Transformation, School of Pharmaceutical Sciences, Zhejiang Chinese Medical University, Hangzhou, Zhejiang, China.

Department of Hematology, The First Affiliated Hospital of Zhejiang Chinese Medical University (Zhejiang Provincial Hospital of Chinese Medicine), Hangzhou, Zhejiang, China; Zhejiang Key TCM Laboratory for Chinese Resource Innovation and Transformation, School of Pharmaceutical Sciences, Zhejiang Chinese Medical University, Hangzhou, Zhejiang, China.

出版信息

J Adv Res. 2025 Aug;74:621-635. doi: 10.1016/j.jare.2024.10.003. Epub 2024 Oct 9.

Abstract

INTRODUCTION

ABT-199 (venetoclax) is a BCL-2 suppressor with pronounced effects on acute myeloid leukemia (AML). However, its usefulness as a monotherapy or in combination with hypomethylating medicines like azacitidine is debatable due to acquired resistance. Usnic acid, a dibenzofuran extracted from lichen Usnea diffracta Vain, exhibits anticancer properties and may counteract multidrug resistance in leukemia cells.

OBJECTIVE

This study investigated whether usnic acid at low-cytotoxicity level could enhance sensitivity of AML cells with acquired resistance to ABT-199 by targeting the integrated stress response pathways.

METHODS

To investigate the combined effects on AML cells, we used a cell viability test, flow cytometry to quantify apoptosis, cell cycle analysis, and mitochondrial membrane potential measurement. RNA-seq and immunoblot were used to determine the potential mechanisms of ABT-199 + usnic acid combination.

RESULTS

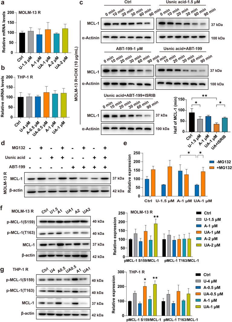
Usnic acid, at a low cytotoxicity level, successfully restored ABT-199 sensitivity in AML cell lines that had developed ABT-199 resistance and increased ABT-199's antileukemic activity in a xenograft model. Mechanistically, the combination of usnic acid and ABT-199 cooperated to boost the expression of the integrated stress response (ISR)-associated genes ATF4, CHOP, and NOXA through the heme-regulated inhibitor kinase (HRI), while also promoting the degradation of the anti-apoptotic protein MCL-1. ISRIB, a compound that blocks the ISR, was able to reverse the growth suppression and cell death, the increase in expression of genes related with the ISR, and the inhibition of MCL-1 protein caused by combination therapy. Additionally, the downregulation of MCL-1 was linked to an increase in MCL-1 phosphorylation at serine 159 and subsequent destruction by the proteasome.

CONCLUSION

In summary, usnic acid improves chemosensitivity to ABT-199 by triggering the integrated stress response, leading to decreased levels of MCL-1 protein, suggesting a potential treatment for AML cases resistant to Bcl-2 inhibitors.

摘要

引言

ABT-199(维奈托克)是一种对急性髓系白血病(AML)有显著作用的BCL-2抑制剂。然而,由于获得性耐药,其作为单一疗法或与阿扎胞苷等低甲基化药物联合使用的有效性存在争议。松萝酸是从松萝属地衣中提取的一种二苯并呋喃,具有抗癌特性,可能会对抗白血病细胞中的多药耐药性。

目的

本研究调查了低细胞毒性水平的松萝酸是否能通过靶向整合应激反应途径增强对ABT-199产生耐药的AML细胞的敏感性。

方法

为了研究对AML细胞的联合作用,我们使用了细胞活力测试、流式细胞术定量凋亡、细胞周期分析和线粒体膜电位测量。RNA测序和免疫印迹用于确定ABT-199与松萝酸联合作用的潜在机制。

结果

在低细胞毒性水平下,松萝酸成功恢复了对ABT-199产生耐药的AML细胞系对ABT-199的敏感性,并在异种移植模型中增强了ABT-199的抗白血病活性。从机制上讲,松萝酸与ABT-199联合作用,通过血红素调节抑制激酶(HRI)协同促进整合应激反应(ISR)相关基因ATF4、CHOP和NOXA的表达,同时还促进抗凋亡蛋白MCL-1的降解。ISRIB是一种阻断ISR的化合物,能够逆转联合治疗引起的生长抑制和细胞死亡、与ISR相关基因表达的增加以及MCL-1蛋白的抑制。此外,MCL-1的下调与丝氨酸159处MCL-1磷酸化的增加以及随后被蛋白酶体破坏有关。

结论

总之,松萝酸通过触发整合应激反应提高对ABT-199的化疗敏感性,导致MCL-1蛋白水平降低,提示其对Bcl-2抑制剂耐药的AML病例具有潜在治疗作用。

https://cdn.ncbi.nlm.nih.gov/pmc/blobs/5694/12302291/645a8946f16f/ga1.jpg

文献AI研究员

20分钟写一篇综述,助力文献阅读效率提升50倍。

立即体验

用中文搜PubMed

大模型驱动的PubMed中文搜索引擎

马上搜索

文档翻译

学术文献翻译模型,支持多种主流文档格式。

立即体验