Suppr超能文献

BH3模拟物的靶向穿透基序工程:利用非天然氨基酸协同抑制急性髓系白血病中的MCL-1和BCL-xL

Targeted Penetrating Motif Engineering of BH3 Mimetic: Harnessing Non-Canonical Amino Acids for Coinhibition of MCL-1 and BCL-xL in Acute Myeloid Leukemia.

作者信息

Wang Zhe, Lai Ruizhi, Wang Xinpei, Chen Xu, Zhou Youjian, Li Shengbin, Qiu Xiaohui, Zeng Zekai, Yuan Jianye, Mao Jinghuan, Chen Zhidong, Wang Junqing

机构信息

Department of Pathology, The Eighth Affiliated Hospital, Sun Yat-sen University, Shenzhen, 518033, China.

School of Pharmaceutical Sciences, Shenzhen Campus of Sun Yat-sen University, Shenzhen, 518107, China.

出版信息

Adv Sci (Weinh). 2025 Jul;12(27):e2503682. doi: 10.1002/advs.202503682. Epub 2025 Apr 30.

Abstract

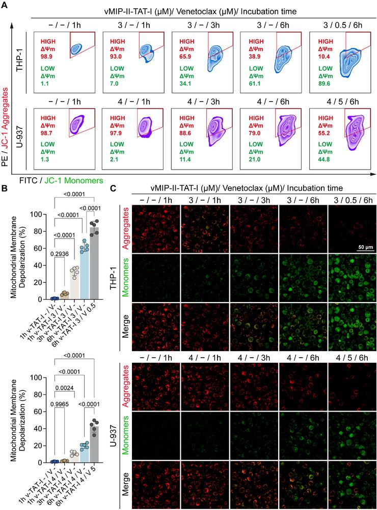
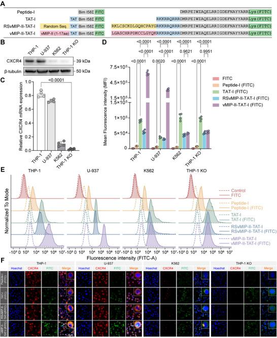
Acute Myeloid Leukemia (AML) remains a formidable clinical challenge, predominantly due to the emergence of resistance to existing therapeutic regimens, including BCL-2 inhibitors like Venetoclax. Here, a novel approach is introduced by engineering BH3 mimetics utilizing non-canonical amino acids (ncAAs) to achieve dual inhibition of MCL-1 and BCL-xL. Through site saturation mutagenesis scanning, the I58(Chg) mutation is identified, significantly enhancing binding affinity with IC values of 2.77 nm for MCL-1 and 10.69 nm for BCL-xL, reflecting an increase of fourfold or more. The developed vMIP-II-TAT-I peptide, incorporating a CXCR4-targeted penetrating motif, demonstrated superior cellular uptake, with mean fluorescence intensity (MFI) 7.2-fold higher in CXCR4-positive AML cells and exhibited a high selectivity index (SI) for AML cells, with minimal impact on normal human hematopoietic stem cells (HSCs). When combined with Venetoclax, this peptide induced synergistic apoptosis, reducing tumor burden and prolonging survival in an AML mouse model, with median survival extended to 53 days from 37 days with Venetoclax alone. These findings reveal the therapeutic potential of dual inhibition in overcoming Venetoclax resistance and selectively targeting leukemic cells with reduced off-target effects, while laying the foundation for developing advanced BH3 mimetics with enhanced targeting, binding affinity, and efficacy for AML treatment.

摘要

急性髓系白血病(AML)仍然是一项严峻的临床挑战,主要原因是对现有治疗方案产生耐药性,包括对维奈托克等BCL-2抑制剂产生耐药。在此,引入了一种新方法,即利用非天然氨基酸(ncAA)设计BH3模拟物,以实现对MCL-1和BCL-xL的双重抑制。通过位点饱和诱变扫描,鉴定出I58(Chg)突变,该突变显著增强了结合亲和力,对MCL-1的IC值为2.77纳米,对BCL-xL的IC值为10.69纳米,反映出增加了四倍或更多。所开发的vMIP-II-TAT-I肽包含一个靶向CXCR4的穿透基序,表现出卓越的细胞摄取能力,在CXCR4阳性AML细胞中的平均荧光强度(MFI)高7.2倍,并且对AML细胞表现出高选择性指数(SI),对正常人类造血干细胞(HSC)影响极小。当与维奈托克联合使用时,该肽诱导协同凋亡,减轻AML小鼠模型中的肿瘤负担并延长生存期,中位生存期从单独使用维奈托克时的37天延长至53天。这些发现揭示了双重抑制在克服维奈托克耐药性和选择性靶向白血病细胞方面的治疗潜力,同时减少脱靶效应,为开发具有增强靶向性、结合亲和力和治疗AML疗效的先进BH3模拟物奠定了基础。

https://cdn.ncbi.nlm.nih.gov/pmc/blobs/a8b6/12279208/4135746e3f21/ADVS-12-2503682-g007.jpg

文献AI研究员

20分钟写一篇综述,助力文献阅读效率提升50倍。

立即体验

用中文搜PubMed

大模型驱动的PubMed中文搜索引擎

马上搜索

文档翻译

学术文献翻译模型,支持多种主流文档格式。

立即体验