Suppr超能文献

RAS/MAPK 通路的激活赋予急性髓系白血病对 BCL-2 抑制剂 venetoclax 的 MCL-1 介导的获得性耐药。

Activation of RAS/MAPK pathway confers MCL-1 mediated acquired resistance to BCL-2 inhibitor venetoclax in acute myeloid leukemia.

机构信息

Department of Leukemia, The University of Texas MD Anderson Cancer Center, Houston, TX, USA.

AbbVie Inc., North Chicago, IL, USA.

出版信息

Signal Transduct Target Ther. 2022 Feb 21;7(1):51. doi: 10.1038/s41392-021-00870-3.

Abstract

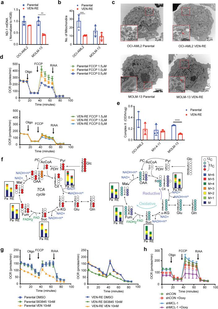
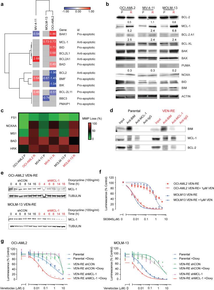
Despite high initial response rates, acute myeloid leukemia (AML) treated with the BCL-2-selective inhibitor venetoclax (VEN) alone or in combinations commonly acquires resistance. We performed gene/protein expression, metabolomic and methylation analyses of isogenic AML cell lines sensitive or resistant to VEN, and identified the activation of RAS/MAPK pathway, leading to increased stability and higher levels of MCL-1 protein, as a major acquired mechanism of VEN resistance. MCL-1 sustained survival and maintained mitochondrial respiration in VEN-RE cells, which had impaired electron transport chain (ETC) complex II activity, and MCL-1 silencing or pharmacologic inhibition restored VEN sensitivity. In support of the importance of RAS/MAPK activation, we found by single-cell DNA sequencing rapid clonal selection of RAS-mutated clones in AML patients treated with VEN-containing regimens. In summary, these findings establish RAS/MAPK/MCL-1 and mitochondrial fitness as key survival mechanisms of VEN-RE AML and provide the rationale for combinatorial strategies effectively targeting these pathways.

摘要

尽管初始缓解率较高,但单独使用 BCL-2 选择性抑制剂 venetoclax(VEN)或与其他药物联合治疗的急性髓系白血病(AML)通常会产生耐药性。我们对对 VEN 敏感或耐药的同源 AML 细胞系进行了基因/蛋白表达、代谢组学和甲基化分析,确定了 RAS/MAPK 通路的激活是 VEN 耐药的主要获得性机制,导致 MCL-1 蛋白的稳定性和水平增加。MCL-1 在 VEN-RE 细胞中持续存活并维持线粒体呼吸,而 VEN-RE 细胞的电子传递链(ETC)复合物 II 活性受损,MCL-1 沉默或药物抑制恢复了 VEN 的敏感性。单细胞 DNA 测序支持 RAS/MAPK 激活的重要性,我们发现接受 VEN 含药方案治疗的 AML 患者中 RAS 突变克隆迅速选择。总之,这些发现确立了 RAS/MAPK/MCL-1 和线粒体适应性作为 VEN-RE AML 的关键生存机制,并为有效靶向这些通路的联合治疗策略提供了依据。

https://cdn.ncbi.nlm.nih.gov/pmc/blobs/ea15/8858957/1b4899de675e/41392_2021_870_Fig1_HTML.jpg

文献AI研究员

20分钟写一篇综述,助力文献阅读效率提升50倍。

立即体验

用中文搜PubMed

大模型驱动的PubMed中文搜索引擎

马上搜索

文档翻译

学术文献翻译模型,支持多种主流文档格式。

立即体验