Suppr超能文献

YidC 在核糖体激活后形成离子通道。

YidC from Forms an Ion-Conducting Pore upon Activation by Ribosomes.

机构信息

Institute of Biophysics, Johannes Kepler University Linz, Gruberstrasse 40, A-4020 Linz, Austria.

Institute of Biochemistry and Molecular Biology, ZBMZ, Faculty of Medicine, Albert Ludwig University of Freiburg, 79104 Freiburg, Germany.

出版信息

Biomolecules. 2023 Dec 11;13(12):1774. doi: 10.3390/biom13121774.

Abstract

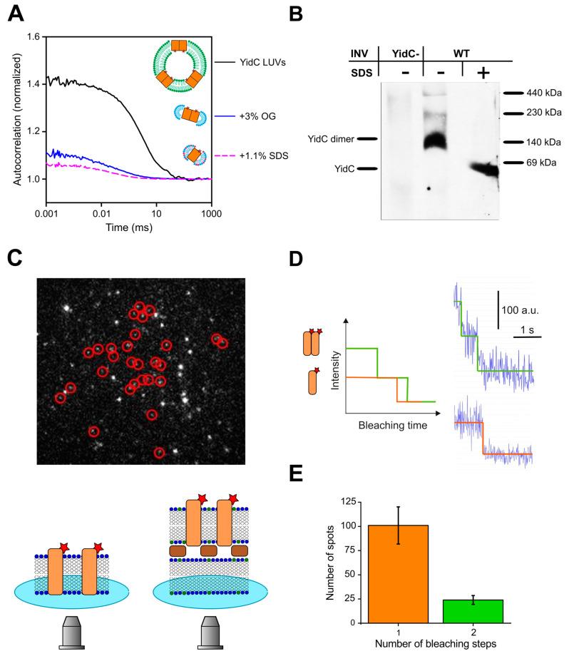
The universally conserved protein YidC aids in the insertion and folding of transmembrane polypeptides. Supposedly, a charged arginine faces its hydrophobic lipid core, facilitating polypeptide sliding along YidC's surface. How the membrane barrier to other molecules may be maintained is unclear. Here, we show that the purified and reconstituted YidC forms an ion-conducting transmembrane pore upon ribosome or ribosome-nascent chain complex (RNC) binding. In contrast to monomeric YidC structures, an AlphaFold parallel YidC dimer model harbors a pore. Experimental evidence for a dimeric assembly comes from our BN-PAGE analysis of native vesicles, fluorescence correlation spectroscopy studies, single-molecule fluorescence photobleaching observations, and crosslinking experiments. In the dimeric model, the conserved arginine and other residues interacting with nascent chains point into the putative pore. This result suggests the possibility of a YidC-assisted insertion mode alternative to the insertase mechanism.

摘要

普遍保守的蛋白 YidC 有助于跨膜多肽的插入和折叠。据称,带电荷的精氨酸面向其疏水性脂质核心,促进多肽沿 YidC 表面滑动。目前尚不清楚如何维持其他分子的膜屏障。在这里,我们表明,纯化和重组的 YidC 在核糖体或核糖体-新生链复合物 (RNC) 结合后形成离子传导跨膜孔。与单体 YidC 结构相比,AlphaFold 平行 YidC 二聚体模型具有一个孔。来自我们对天然囊泡的 BN-PAGE 分析、荧光相关光谱研究、单分子荧光漂白观察和交联实验的实验证据表明存在二聚体组装。在二聚体模型中,保守的精氨酸和与新生链相互作用的其他残基指向假定的孔。这一结果表明存在一种 YidC 辅助插入模式的可能性,该模式替代了插入酶机制。

https://cdn.ncbi.nlm.nih.gov/pmc/blobs/af52/10741985/240a07ef9e66/biomolecules-13-01774-g001.jpg

文献AI研究员

20分钟写一篇综述,助力文献阅读效率提升50倍。

立即体验

用中文搜PubMed

大模型驱动的PubMed中文搜索引擎

马上搜索

文档翻译

学术文献翻译模型,支持多种主流文档格式。

立即体验