Suppr超能文献

金雀异黄素与黄芩苷联合通过调节呼吸微生物群和改善代谢紊乱发挥协同抗传染性支气管炎病毒作用。

Synergistic anti-infectious bronchitis virus activity of Phillygenin combined Baicalin by modulating respiratory microbiota and improving metabolic disorders.

机构信息

Engineering & Technology Research Center of Traditional Chinese Veterinary Medicine of Gansu Province, Lanzhou Institute of Husbandry and Pharmaceutical Sciences, Chinese Academy of Agricultural Sciences, Lanzhou, Gansu 730050, China.

Lanzhou Veterinary Research Institute, Chinese Academy of Agricultural Sciences, Lanzhou, Gansu 730046, China.

出版信息

Poult Sci. 2024 Feb;103(2):103371. doi: 10.1016/j.psj.2023.103371. Epub 2023 Dec 13.

Abstract

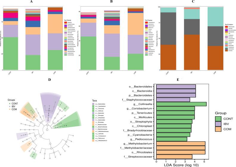
Phillygenin (PHI) and Baicalin (Bai) are the major chemical ingredients extracted from Forsythia suspensa and Scutellaria baicalensis, respectively. The mixture of Forsythia suspensa and Scutellaria baicalensis according to the theories of Traditional Chinese Veterinary Medicine, compounded formulation can effectively exert heat-clearing and detoxifying effect, but the synergistic anti-IBV activity of PHI combined with Bai was unclear. Here, the protection of PHI combined with Bai on avian infectious bronchitis virus (IBV) M41 infection and the change of respiratory microbiota and metabolomics profiles in broilers that infected with IBV were investigated. According to the experimental findings, the combination of PHI and Bai effectively alleviated broilers' slowing-growth weight and respiratory symptoms. This was accompanied by a reduction in viral copies and histopathological changes, as well as an increase of antiviral protein (G3BP1) level in tracheas and anti-IBV antibody levels in serum. In addition, 16s RNA sequencing revealed that IBV infection significantly changed respiratory microbiota composition at different taxonomic levels and respiratory metabolism composition in broilers. Interestingly, PHI combined with Bai modulated the composition of respiratory microfloras, especially the abundance of Firmicutes and Lactobacillaceae were upregulated, as well as the abundance of Proteobacteria was downregulated. The metabolomics results indicated that PHI combined with Bai involved in glucose, lipids, amino acids and nucleotide metabolism during IBV infection. In summary, PHI combined with Bai exhibited a synergistic effect on preventing infectious bronchitis (IB), with the protection being closely associated with the composition of respiratory microbiota and metabolites. Therefore, adding the mixture of PHI and Bai to the chicken drinking water is recommended to prevent and control IB in clinical.

摘要

汉黄芩素(PHI)和黄芩苷(Bai)分别是贯叶连翘和黄芩中的主要化学成分。根据中兽医理论,贯叶连翘和黄芩的混合物可以有效地发挥清热解毒的作用,但 PHI 与 Bai 的协同抗 IBV 活性尚不清楚。本研究旨在探讨 PHI 与 Bai 联合对禽传染性支气管炎病毒(IBV)M41 感染的保护作用及其对感染 IBV 的肉鸡呼吸道微生物群和代谢组学特征的影响。研究结果表明,PHI 与 Bai 的联合使用有效缓解了肉鸡的生长迟缓体重和呼吸道症状。这伴随着病毒拷贝数和组织病理学变化的减少,以及气管中抗病毒蛋白(G3BP1)水平和血清中抗 IBV 抗体水平的增加。此外,16s RNA 测序结果显示,IBV 感染显著改变了肉鸡在不同分类水平上的呼吸道微生物群组成和呼吸道代谢组成。有趣的是,PHI 与 Bai 联合调节了呼吸道微生物群的组成,特别是厚壁菌门和乳杆菌科的丰度增加,而变形菌门的丰度降低。代谢组学结果表明,PHI 与 Bai 联合参与了 IBV 感染期间的葡萄糖、脂质、氨基酸和核苷酸代谢。综上所述,PHI 与 Bai 联合对预防传染性支气管炎(IB)具有协同作用,其保护作用与呼吸道微生物群和代谢物的组成密切相关。因此,建议在鸡饮用水中添加 PHI 与 Bai 的混合物,以预防和控制 IB 临床感染。

https://cdn.ncbi.nlm.nih.gov/pmc/blobs/fcda/10788278/b9a08850d2f6/ga1.jpg

文献AI研究员

20分钟写一篇综述,助力文献阅读效率提升50倍。

立即体验

用中文搜PubMed

大模型驱动的PubMed中文搜索引擎

马上搜索

文档翻译

学术文献翻译模型,支持多种主流文档格式。

立即体验