Suppr超能文献

黄芩苷通过调节呼吸道微生物群和氨基酸代谢来保护肉鸡免受禽冠状病毒感染。

Baicalin Protects Broilers against Avian Coronavirus Infection via Regulating Respiratory Tract Microbiota and Amino Acid Metabolism.

机构信息

Engineering and Technology Research Center of Traditional Chinese Veterinary Medicine of Gansu Province, Lanzhou Institute of Husbandry and Pharmaceutical Sciences, Chinese Academy of Agricultural Sciences, Lanzhou 730050, China.

Lanzhou Veterinary Research Institute, Chinese Academy of Agricultural Sciences, Lanzhou 730050, China.

出版信息

Int J Mol Sci. 2024 Feb 9;25(4):2109. doi: 10.3390/ijms25042109.

Abstract

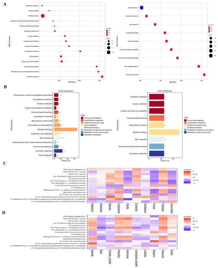
An increasing amount of evidence indicates that Baicalin (Bai, a natural glycosyloxyflavone compound) exhibits an antiviral effect against avian viruses. However, it remains unclear if the antiviral effect of Bai against infectious bronchitis virus (IBV) is exerted indirectly by modulating respiratory tract microbiota and/or their metabolites. In this study, we investigated the protection efficacy of Bai in protecting cell cultures and broilers from IBV infection and assessed modulation of respiratory tract microbiota and metabolites during infection. Bai was administered orally to broilers by being mixed in with drinking water for seven days. Ultimately, broilers were challenged with live IBV. The results showed that Bai treatment reduced respiratory tract symptoms, improved weight gain, slowed histopathological damage, reduced virus loads and decreased pro-inflammation cytokines production. Western blot analysis demonstrated that Bai treatment significantly inhibited Toll-like receptor 7 (TLR7), myeloid differentiation factor 88 (MyD88) and nuclear factor kappa-B (NF-κB) expression both in cell culture and cells of the trachea. Bai treatment reversed respiratory tract microbiota dysbiosis, as shown by 16S rDNA sequencing in the group of broilers inoculated with IBV. Indeed, we observed a decrease in abundance and an increase in abundance. Metabolomics results suggest that the pentose phosphate pathway, amino acid and nicotinamide metabolism are linked to the protection conferred by Bai against IBV infection. In conclusion, these results indicated that further assessment of anti-IBV strategies based on Bai would likely result in the development of antiviral molecule(s) which can be administered by being mixed with feed or water.

摘要

越来越多的证据表明,黄芩苷(Bai,一种天然的糖基氧杂黄酮化合物)对禽病毒具有抗病毒作用。然而,目前尚不清楚 Bai 对传染性支气管炎病毒(IBV)的抗病毒作用是否通过调节呼吸道微生物群及其代谢物间接发挥。在这项研究中,我们研究了 Bai 对保护细胞培养物和肉鸡免受 IBV 感染的保护效果,并评估了感染过程中呼吸道微生物群和代谢物的调节。Bai 通过与饮用水混合给肉鸡口服给药七天。最终,肉鸡用活 IBV 攻毒。结果表明,Bai 处理减轻了呼吸道症状,提高了增重,减缓了组织病理学损伤,降低了病毒载量并减少了促炎细胞因子的产生。Western blot 分析表明,Bai 处理显著抑制了细胞培养物和气管细胞中 Toll 样受体 7(TLR7)、髓样分化因子 88(MyD88)和核因子 kappa-B(NF-κB)的表达。Bai 处理逆转了呼吸道微生物群失调,这在接种 IBV 的肉鸡中通过 16S rDNA 测序得到了证实。事实上,我们观察到 丰度降低, 丰度增加。代谢组学结果表明,戊糖磷酸途径、氨基酸和烟酰胺代谢与 Bai 对 IBV 感染的保护作用有关。总之,这些结果表明,基于 Bai 的抗 IBV 策略的进一步评估可能会开发出可通过与饲料或水混合给药的抗病毒分子。

https://cdn.ncbi.nlm.nih.gov/pmc/blobs/e1c7/10888704/03109390fb82/ijms-25-02109-g001.jpg

文献AI研究员

20分钟写一篇综述,助力文献阅读效率提升50倍。

立即体验

用中文搜PubMed

大模型驱动的PubMed中文搜索引擎

马上搜索

文档翻译

学术文献翻译模型,支持多种主流文档格式。

立即体验