Suppr超能文献

肥胖诱导脂肪祖细胞中 PARIS(ZNF746)的积累,导致线粒体生物发生减弱和脂肪生成受损。

Obesity-induced PARIS (ZNF746) accumulation in adipose progenitor cells leads to attenuated mitochondrial biogenesis and impaired adipogenesis.

机构信息

Laboratory of Molecular Pathology and Metabolic Disease, Faculty of Pharmaceutical Sciences, Tokyo University of Science, 2641 Yamazaki, Noda, 278-8510, Japan.

Department of Nutrition and Food Science, Graduate School of Humanities and Sciences, Ochanomizu University, Tokyo, Japan.

出版信息

Sci Rep. 2023 Dec 27;13(1):22990. doi: 10.1038/s41598-023-49996-0.

Abstract

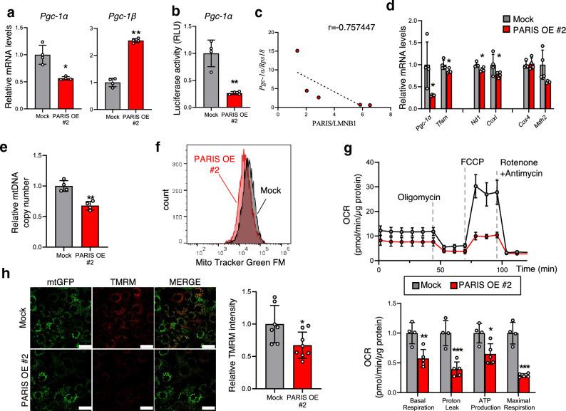
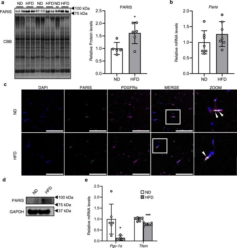
White adipose tissue (WAT) is critical for whole-body energy metabolism, and its dysfunction leads to various metabolic disorders. In recent years, many studies have suggested that impaired mitochondria may contribute to obesity-related decline in adipose tissue function, but the detailed mechanisms remain unclear. To investigate these mechanisms, we carried out a comprehensive analysis of WAT from mice with diet-induced obesity. We discovered the transcription factor Parkin interactive substrate (PARIS or ZNF746), which suppresses the expression of peroxisome proliferator-activated receptor γ coactivator-1α (PGC-1α), a key regulator of mitochondrial biogenesis, to be accumulated in adipose progenitor cells from obese mice. Furthermore, we demonstrated that 3T3-L1 preadipocytes with overexpression of PARIS protein exhibited decreased mitochondrial biogenesis and impaired adipogenesis. Our results suggest that the accumulation of PARIS protein may be a novel component in the pathogenesis of obesity-related dysfunction in WAT.

摘要

白色脂肪组织(WAT)对全身能量代谢至关重要,其功能障碍会导致各种代谢紊乱。近年来,许多研究表明,受损的线粒体可能导致与肥胖相关的脂肪组织功能下降,但详细的机制尚不清楚。为了研究这些机制,我们对饮食诱导肥胖的小鼠的 WAT 进行了全面分析。我们发现转录因子 Parkin 相互作用底物(PARIS 或 ZNF746)在肥胖小鼠的脂肪祖细胞中积累,该蛋白抑制过氧化物酶体增殖物激活受体γ共激活因子 1α(PGC-1α)的表达,后者是线粒体生物发生的关键调节因子。此外,我们证明过表达 PARIS 蛋白的 3T3-L1 前脂肪细胞表现出线粒体生物发生减少和脂肪生成受损。我们的研究结果表明,PARIS 蛋白的积累可能是肥胖相关 WAT 功能障碍发病机制中的一个新成分。

https://cdn.ncbi.nlm.nih.gov/pmc/blobs/e071/10752882/960ea9bd03e3/41598_2023_49996_Fig1_HTML.jpg

文献AI研究员

20分钟写一篇综述,助力文献阅读效率提升50倍。

立即体验

用中文搜PubMed

大模型驱动的PubMed中文搜索引擎

马上搜索

文档翻译

学术文献翻译模型,支持多种主流文档格式。

立即体验