Suppr超能文献

人类多能干细胞中的 20q11.21 增益:癌症研究的新视角。

Gains of 20q11.21 in human pluripotent stem cells: Insights from cancer research.

机构信息

Research Group Reproduction and Genetics, Faculty of Medicine and Pharmacy, Vrije Universiteit Brussel, Brussels, Laarbeeklaan 103, 1090 Brussels, Belgium.

Research Group Reproduction and Genetics, Faculty of Medicine and Pharmacy, Vrije Universiteit Brussel, Brussels, Laarbeeklaan 103, 1090 Brussels, Belgium.

出版信息

Stem Cell Reports. 2024 Jan 9;19(1):11-27. doi: 10.1016/j.stemcr.2023.11.013. Epub 2023 Dec 28.

Abstract

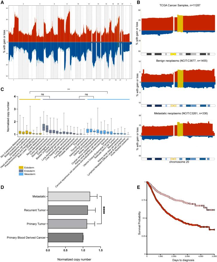
The genetic abnormalities observed in hPSC cultures worldwide have been suggested to pose an important hurdle in their safe use in regenerative medicine due to the possibility of oncogenic transformation by mutant cells in the patient posttransplantation. One of the best-characterized genetic lesions in hPSCs is the gain of 20q11.21, found in 20% of hPSC lines worldwide, and strikingly, also amplified in 20% of human cancers. In this review, we have curated the existing knowledge on the incidence of this mutation in hPSCs and cancer, explored the significance of chromosome 20q11.21 amplification in cancer progression, and reviewed the oncogenic role of the genes in the smallest common region of gain, to shed light on the significance of this mutation in hPSC-based cell therapy. Lastly, we discuss the state-of-the-art strategies devised to detect aneuploidies in hPSC cultures, avoid genetic changes in vitro cultures of hPSCs, and strategies to eliminate genetically abnormal cells from culture.

摘要

在全世界的 hPSC 培养物中观察到的遗传异常被认为是其在再生医学中安全应用的一个重要障碍,因为在移植后患者中突变细胞有可能发生致癌转化。hPSCs 中最具特征的遗传病变之一是 20q11.21 的获得,在全世界 20%的 hPSC 系中发现,并且惊人的是,在 20%的人类癌症中也扩增。在这篇综述中,我们整理了关于该突变在 hPSCs 和癌症中的发生率的现有知识,探讨了染色体 20q11.21 扩增在癌症进展中的意义,并回顾了在获得的最小共有区域中的基因的致癌作用,以阐明该突变在基于 hPSC 的细胞治疗中的意义。最后,我们讨论了为检测 hPSC 培养物中的非整倍体、避免 hPSC 体外培养中的遗传变化以及从培养物中消除遗传异常细胞而设计的最新策略。

https://cdn.ncbi.nlm.nih.gov/pmc/blobs/4bb5/10828824/4aca9c31b0f6/gr1.jpg

文献AI研究员

20分钟写一篇综述,助力文献阅读效率提升50倍。

立即体验

用中文搜PubMed

大模型驱动的PubMed中文搜索引擎

马上搜索

文档翻译

学术文献翻译模型,支持多种主流文档格式。

立即体验