Suppr超能文献

姜黄素对便秘型肠易激综合征的治疗作用与调节肠道微生物群和神经递质有关。

Therapeutic effects of curcumin on constipation-predominant irritable bowel syndrome is associated with modulating gut microbiota and neurotransmitters.

作者信息

Tu Xiaoting, Ren Hongyan, Bu Shurui

机构信息

Department of Gastroenterology, Jinshan Hospital Affiliated to Fudan University, Shanghai, China.

Shanghai Mobio Biomedical Technology Co. Ltd., Shanghai, China.

出版信息

Front Microbiol. 2023 Dec 14;14:1274559. doi: 10.3389/fmicb.2023.1274559. eCollection 2023.

Abstract

INTRODUCTION

Constipation-predominant irritable bowel syndrome (IBS-C) is a functional bowel disease that affects 10-20% of the population worldwide. Curcumin (CUR) is widely used in traditional Chinese medicine to treat IBS, but its mechanism of action needs further investigation.

METHODS

In this study, we used mosapride (MOS) as a positive control to evaluate the changes in gut microbiota in IBS-C rat models after treatment with CUR or MOS by analyzing 16S rDNA variation. In addition, we used enzyme immunoassay kits and immunohistochemical analysis to investigate whether CUR or MOS influenced serotonin (5-HT), substance P (SP), and vasoactive intestinal peptide (VIP) levels in the serum and colon of IBS-C rats.

RESULTS

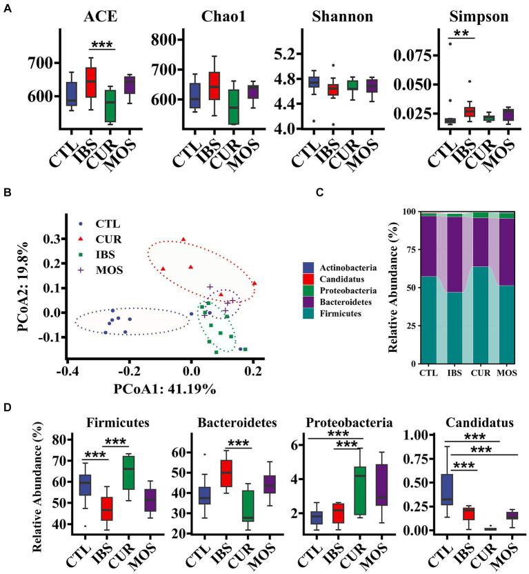
The study showed that rats supplemented with CUR showed significantly increased fecal weight, fecal water content, small intestine transit rate and significantly decreased serum levels of 5-HT, VIP and SP compared to the IBS group ( < 0.05). In addition, treatment with CUR changed the relative abundance of , , and 2 in the gut microbiota.

DISCUSSION

This study showed that the efficacy of CUR on IBS-C was possibly by modulating the microbiota and lowering the serum levels of HT, SP, and VIP.

摘要

引言

便秘型肠易激综合征(IBS-C)是一种功能性肠道疾病,影响着全球10%-20%的人口。姜黄素(CUR)在传统中医中广泛用于治疗IBS,但其作用机制有待进一步研究。

方法

在本研究中,我们使用莫沙必利(MOS)作为阳性对照,通过分析16S rDNA变异来评估CUR或MOS治疗后IBS-C大鼠模型中肠道微生物群的变化。此外,我们使用酶免疫分析试剂盒和免疫组织化学分析来研究CUR或MOS是否影响IBS-C大鼠血清和结肠中血清素(5-HT)、P物质(SP)和血管活性肠肽(VIP)的水平。

结果

研究表明,与IBS组相比,补充CUR的大鼠粪便重量、粪便含水量、小肠转运率显著增加,血清5-HT、VIP和SP水平显著降低(<0.05)。此外,CUR治疗改变了肠道微生物群中、、和2的相对丰度。

讨论

本研究表明,CUR对IBS-C的疗效可能是通过调节微生物群和降低血清HT、SP和VIP水平来实现的。

https://cdn.ncbi.nlm.nih.gov/pmc/blobs/bc3a/10757613/12e9c71b5c12/fmicb-14-1274559-g001.jpg

文献AI研究员

20分钟写一篇综述,助力文献阅读效率提升50倍。

立即体验

用中文搜PubMed

大模型驱动的PubMed中文搜索引擎

马上搜索

文档翻译

学术文献翻译模型,支持多种主流文档格式。

立即体验