Suppr超能文献

一种配方良好的生酮饮食作为辅助治疗干预手段对 IV 期转移性乳腺癌女性的可行性和代谢结果:Keto-CARE 试验。

Feasibility and metabolic outcomes of a well-formulated ketogenic diet as an adjuvant therapeutic intervention for women with stage IV metastatic breast cancer: The Keto-CARE trial.

机构信息

Department of Human Sciences, The Ohio State University, Columbus, Ohio, United States of America.

School of Kinesiology, University of the Fraser Valley, Abbotsford, British Columbia, Canada.

出版信息

PLoS One. 2024 Jan 2;19(1):e0296523. doi: 10.1371/journal.pone.0296523. eCollection 2024.

Abstract

PURPOSE

Ketogenic diets may positively influence cancer through pleiotropic mechanisms, but only a few small and short-term studies have addressed feasibility and efficacy in cancer patients. The primary goals of this study were to evaluate the feasibility and the sustained metabolic effects of a personalized well-formulated ketogenic diet (WFKD) designed to achieve consistent blood beta-hydroxybutyrate (βHB) >0.5 mM in women diagnosed with stage IV metastatic breast cancer (MBC) undergoing chemotherapy.

METHODS

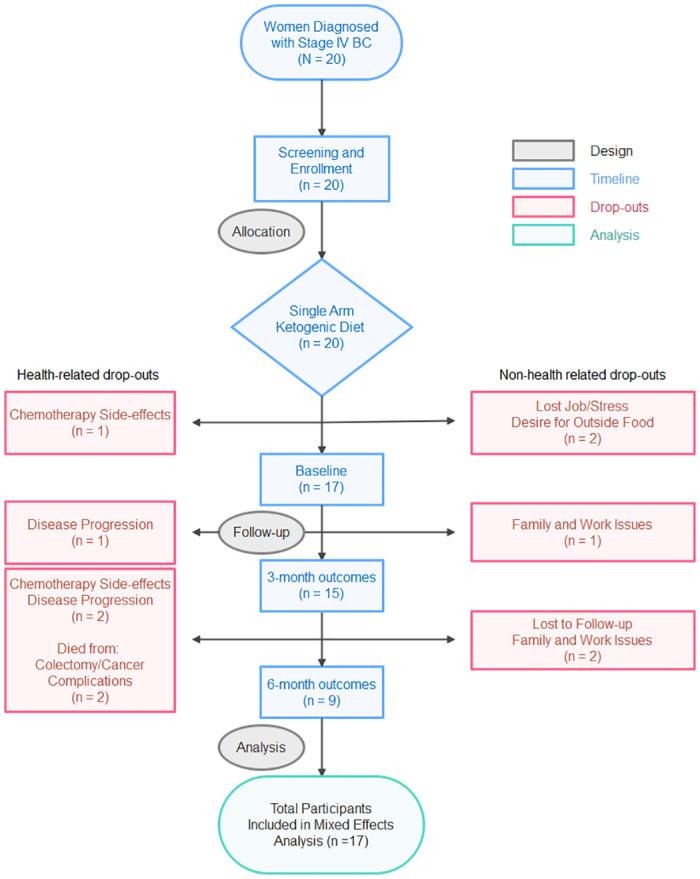
Women (n = 20) were enrolled in a six month, two-phase, single-arm WFKD intervention (NCT03535701). Phase I was a highly-supervised, ad libitum, personalized WFKD, where women were provided with ketogenic-appropriate food daily for three months. Phase II transitioned women to a self-administered WFKD with ongoing coaching for an additional three months. Fasting capillary βHB and glucose were collected daily; weight, body composition, plasma insulin, and insulin resistance were collected at baseline, three and six months.

RESULTS

Capillary βHB indicated women achieved nutritional ketosis (Phase I mean: 0.8 mM (n = 15); Phase II mean: 0.7 mM (n = 9)). Body weight decreased 10% after three months, primarily from body fat. Fasting plasma glucose, plasma insulin, and insulin resistance also decreased significantly after three months (p < 0.01), an effect that persisted at six months.

CONCLUSIONS

Women diagnosed with MBC undergoing chemotherapy can safely achieve and maintain nutritional ketosis, while improving body composition and insulin resistance, out to six months.

摘要

目的

生酮饮食可能通过多效机制对癌症产生积极影响,但只有少数小型短期研究探讨了癌症患者的可行性和疗效。本研究的主要目的是评估一种个性化配方良好的生酮饮食(WFKD)的可行性和持续代谢效应,该饮食旨在使诊断为 IV 期转移性乳腺癌(MBC)并接受化疗的女性达到持续的血液β-羟基丁酸(βHB)>0.5 mM。

方法

招募了 20 名女性参加为期六个月、两阶段、单臂 WFKD 干预研究(NCT03535701)。第一阶段是高度监督的随意性个性化 WFKD,三个月内为女性提供 ketogenic-appropriate 食物。第二阶段将女性过渡到自我管理的 WFKD,并进行持续指导三个月。每天采集空腹毛细血管βHB 和血糖;在基线、三个月和六个月时采集体重、身体成分、血浆胰岛素和胰岛素抵抗。

结果

毛细血管βHB 表明女性达到了营养性酮症(第一阶段平均值:0.8 mM(n = 15);第二阶段平均值:0.7 mM(n = 9))。三个月后体重下降了 10%,主要是体脂减少。空腹血浆葡萄糖、血浆胰岛素和胰岛素抵抗也在三个月后显著下降(p < 0.01),这种效应在六个月时仍然存在。

结论

诊断为 MBC 并接受化疗的女性可以安全地实现并维持营养性酮症,同时在六个月内改善身体成分和胰岛素抵抗。

https://cdn.ncbi.nlm.nih.gov/pmc/blobs/0901/10760925/ea189f0a1e6d/pone.0296523.g001.jpg

文献AI研究员

20分钟写一篇综述,助力文献阅读效率提升50倍。

立即体验

用中文搜PubMed

大模型驱动的PubMed中文搜索引擎

马上搜索

文档翻译

学术文献翻译模型,支持多种主流文档格式。

立即体验