Suppr超能文献

过氧化物酶体增殖物激活受体激动剂刺激诱导的间充质干细胞产生的细胞外囊泡具有增强的急性肾损伤肾保护作用。

Pan PPAR agonist stimulation of induced MSCs produces extracellular vesicles with enhanced renoprotective effect for acute kidney injury.

机构信息

Institutes of Green-Bio Science and Technology, Seoul National University, Pyeongchang, Gangwon-do, 25354, South Korea.

Brexogen Research Center, Brexogen Inc., Songpa-gu, Seoul, 05855, South Korea.

出版信息

Stem Cell Res Ther. 2024 Jan 2;15(1):9. doi: 10.1186/s13287-023-03577-0.

Abstract

BACKGROUND

Acute kidney injury (AKI) has a complex pathophysiology and imposes serious health concerns worldwide. Extracellular vesicles (EVs) derived from induced mesenchymal stem cells (iMSCs) have been recognized as novel cell-free therapeutics for various inflammatory and degenerative disorders. In this study, we investigated whether iMSCs stimulated with a pan-peroxisome proliferator-activated receptor (PPAR) agonist could enhance the therapeutic efficacy of EVs against AKI.

METHODS

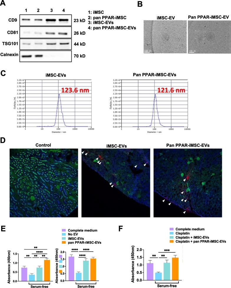
Human iMSCs were primed with or without lanifibranor, a PPAR agonist for 24 h, and EVs were collected after an additional 24 h. The basic characteristics of EVs were evaluated using cryo-transmission electron microscopy imaging, immunoblot detection of EV markers, nanoparticle tracking analysis, and localization in AKI kidneys. In vitro, the potential of the EVs to promote the growth and survival of HK-2 cells undergoing cisplatin-induced apoptosis and anti-inflammatory effects in M1-polarized THP-1 was compared. Subsequently, AKI was induced in BALB/c mice using cisplatin. After 8 and 24 h of cisplatin treatment, iMSC-EVs or pan-PPAR-iMSC-EVs were injected intravascularly. At 96 h after cisplatin administration, the renoprotective effects of iMSC-EVs or pan-PPAR-iMSC-EVs in inhibiting inflammation and apoptosis were compared using serum biochemistry, histology, immunohistochemistry, and gene expression analysis by qPCR.

RESULTS

Both EV types expressed EV markers and had typical EV morphology, and their localization in the renal tissue was confirmed. The proliferation and survival of HK-2 cells were higher in pan-PPAR-iMSC-EVs than those in iMSC-EVs. In M1-polarized THP-1 cells, the reduction in the mRNA expression of inflammatory cytokines was more significant in pan-PPAR-iMSC-EVs than that in iMSC-EVs. In the mouse model of cisplatin-induced AKI, pan-PPAR-iMSC-EVs markedly enhanced renoprotective effects compared to iMSC-EVs. Specifically, pan-PPAR-iMSC-EVs reduced tissue inflammation, immune cell infiltration, and apoptosis. Pan-PPAR-iMSC-EVs also increased renal capillary density.

CONCLUSION

Priming iMSCs with a PPAR agonist significantly improved the therapeutic potential of EVs by reducing inflammation and apoptosis. The reported strategy may contribute to the development of a novel cell-free option for AKI treatment.

TRIAL REGISTRATION

Not applicable.

摘要

背景

急性肾损伤(AKI)具有复杂的病理生理学机制,在全球范围内造成严重的健康问题。诱导间充质干细胞(iMSCs)衍生的细胞外囊泡(EVs)已被认为是治疗各种炎症和退行性疾病的新型无细胞治疗方法。在本研究中,我们研究了用全过氧化物酶体增殖物激活受体(PPAR)激动剂刺激 iMSCs 是否可以增强 EVs 治疗 AKI 的疗效。

方法

用人 iMSCs 用或不用 lanifibranor(一种 PPAR 激动剂)预处理 24 小时,然后再孵育 24 小时收集 EVs。通过冷冻传输电子显微镜成像、EV 标志物的免疫印迹检测、纳米颗粒跟踪分析和 AKI 肾脏中的定位来评估 EVs 的基本特征。在体外,比较了 EVs 促进顺铂诱导凋亡的 HK-2 细胞生长和存活的能力,以及在 M1 极化 THP-1 中的抗炎作用。随后,用顺铂在 BALB/c 小鼠中诱导 AKI。在顺铂处理 8 小时和 24 小时后,静脉内注射 iMSC-EVs 或全过氧化物酶体增殖物激活受体-iMSC-EVs。在顺铂给药 96 小时后,通过血清生化、组织学、免疫组织化学和 qPCR 基因表达分析比较 iMSC-EVs 或全过氧化物酶体增殖物激活受体-iMSC-EVs 抑制炎症和凋亡的肾保护作用。

结果

两种 EV 类型均表达 EV 标志物,具有典型的 EV 形态,并且在肾组织中的定位得到了确认。与 iMSC-EVs 相比,pan-PPAR-iMSC-EVs 可促进 HK-2 细胞的增殖和存活。在 M1 极化的 THP-1 细胞中,pan-PPAR-iMSC-EVs 降低促炎细胞因子 mRNA 表达的作用比 iMSC-EVs 更显著。在顺铂诱导的 AKI 小鼠模型中,pan-PPAR-iMSC-EVs 比 iMSC-EVs 显著增强了肾保护作用。具体而言,pan-PPAR-iMSC-EVs 减少了组织炎症、免疫细胞浸润和细胞凋亡。pan-PPAR-iMSC-EVs 还增加了肾脏毛细血管密度。

结论

用 PPAR 激动剂预处理 iMSCs 可通过减少炎症和凋亡来显著提高 EVs 的治疗潜力。所报道的策略可能有助于开发治疗 AKI 的新型无细胞治疗方法。

试验注册

不适用。

https://cdn.ncbi.nlm.nih.gov/pmc/blobs/d9f0/10763307/573ec691f84e/13287_2023_3577_Fig1_HTML.jpg

文献AI研究员

20分钟写一篇综述,助力文献阅读效率提升50倍。

立即体验

用中文搜PubMed

大模型驱动的PubMed中文搜索引擎

马上搜索

文档翻译

学术文献翻译模型,支持多种主流文档格式。

立即体验