Suppr超能文献

肺部微生物组的抗生素耐药库会随着危重症患者群体的年龄增长而扩大。

The antibiotic resistance reservoir of the lung microbiome expands with age in a population of critically ill patients.

机构信息

Division of Infectious Diseases & Global Health, University of California, San Francisco, CA, USA.

Division of Infectious Diseases, University of California, San Francisco, CA, USA.

出版信息

Nat Commun. 2024 Jan 2;15(1):92. doi: 10.1038/s41467-023-44353-1.

Abstract

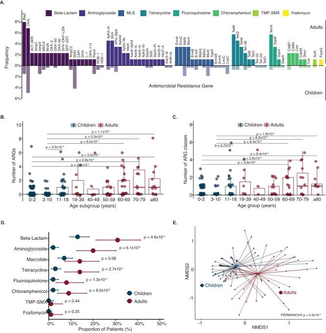
Antimicrobial resistant lower respiratory tract infections are an increasing public health threat and an important cause of global mortality. The lung microbiome can influence susceptibility of respiratory tract infections and represents an important reservoir for exchange of antimicrobial resistance genes. Studies of the gut microbiome have found an association between age and increasing antimicrobial resistance gene burden, however, corollary studies in the lung microbiome remain absent. We performed an observational study of children and adults with acute respiratory failure admitted to the intensive care unit. From tracheal aspirate RNA sequencing data, we evaluated age-related differences in detectable antimicrobial resistance gene expression in the lung microbiome. Using a multivariable logistic regression model, we find that detection of antimicrobial resistance gene expression was significantly higher in adults compared with children after adjusting for demographic and clinical characteristics. This association remained significant after additionally adjusting for lung bacterial microbiome characteristics, and when modeling age as a continuous variable. The proportion of adults expressing beta-lactam, aminoglycoside, and tetracycline antimicrobial resistance genes was higher compared to children. Together, these findings shape our understanding of the lung resistome in critically ill patients across the lifespan, which may have implications for clinical management and global public health.

摘要

抗微生物药物耐药性下呼吸道感染是日益严重的公共卫生威胁,也是全球死亡率的重要原因。肺部微生物组可以影响呼吸道感染的易感性,是抗微生物药物耐药性基因交换的重要储存库。对肠道微生物组的研究发现,年龄与抗微生物药物耐药性基因负担的增加之间存在关联,然而,肺部微生物组的相应研究仍然缺乏。我们对因急性呼吸衰竭而入住重症监护病房的儿童和成人进行了一项观察性研究。从气管抽吸物 RNA 测序数据中,我们评估了肺部微生物组中与年龄相关的可检测抗微生物药物耐药性基因表达的差异。使用多变量逻辑回归模型,我们发现,在调整人口统计学和临床特征后,与儿童相比,成人中检测到的抗微生物药物耐药性基因表达显著更高。在进一步调整肺部细菌微生物组特征以及将年龄建模为连续变量后,这种关联仍然显著。与儿童相比,成人表达β-内酰胺类、氨基糖苷类和四环素类抗微生物药物耐药性基因的比例更高。这些发现共同构成了我们对整个生命过程中危重症患者肺部耐药组的理解,这可能对临床管理和全球公共卫生产生影响。

https://cdn.ncbi.nlm.nih.gov/pmc/blobs/da9b/10762195/853f7874b1ba/41467_2023_44353_Fig1_HTML.jpg

文献AI研究员

20分钟写一篇综述,助力文献阅读效率提升50倍。

立即体验

用中文搜PubMed

大模型驱动的PubMed中文搜索引擎

马上搜索

文档翻译

学术文献翻译模型,支持多种主流文档格式。

立即体验