Suppr超能文献

在恒河猴中,Spike Ferritin Nanoparticle 疫苗接种可引发多样化的中和抗体。

Diverse array of neutralizing antibodies elicited upon Spike Ferritin Nanoparticle vaccination in rhesus macaques.

机构信息

Emerging Infectious Diseases Branch, Walter Reed Army Institute of Research, Silver Spring, MD, USA.

Henry M. Jackson Foundation for the Advancement of Military Medicine, Bethesda, MD, USA.

出版信息

Nat Commun. 2024 Jan 3;15(1):200. doi: 10.1038/s41467-023-44265-0.

Abstract

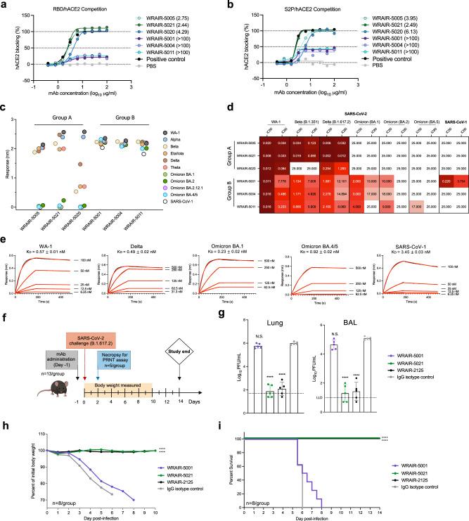
The repeat emergence of SARS-CoV-2 variants of concern (VoC) with decreased susceptibility to vaccine-elicited antibodies highlights the need to develop next-generation vaccine candidates that confer broad protection. Here we describe the antibody response induced by the SARS-CoV-2 Spike Ferritin Nanoparticle (SpFN) vaccine candidate adjuvanted with the Army Liposomal Formulation including QS21 (ALFQ) in non-human primates. By isolating and characterizing several monoclonal antibodies directed against the Spike Receptor Binding Domain (RBD), N-Terminal Domain (NTD), or the S2 Domain, we define the molecular recognition of vaccine-elicited cross-reactive monoclonal antibodies (mAbs) elicited by SpFN. We identify six neutralizing antibodies with broad sarbecovirus cross-reactivity that recapitulate serum polyclonal antibody responses. In particular, RBD mAb WRAIR-5001 binds to the conserved cryptic region with high affinity to sarbecovirus clades 1 and 2, including Omicron variants, while mAb WRAIR-5021 offers complete protection from B.1.617.2 (Delta) in a murine challenge study. Our data further highlight the ability of SpFN vaccination to stimulate cross-reactive B cells targeting conserved regions of the Spike with activity against SARS CoV-1 and SARS-CoV-2 variants.

摘要

SARS-CoV-2 变种(VOC)的再次出现,其对疫苗诱导抗体的敏感性降低,这凸显了开发新一代疫苗候选物的必要性,这些候选物能提供广泛的保护。在这里,我们描述了 SARS-CoV-2 刺突蛋白铁蛋白纳米颗粒(SpFN)疫苗候选物与包括 QS21 的陆军脂质体制剂(ALFQ)在非人类灵长类动物中引发的抗体反应。通过分离和鉴定针对刺突受体结合域(RBD)、N 端结构域(NTD)或 S2 结构域的几种单克隆抗体,我们定义了 SpFN 诱导的疫苗诱导的交叉反应性单克隆抗体(mAb)的分子识别。我们鉴定了 6 种具有广泛 sarbecovirus 交叉反应性的中和抗体, recapitulate 了血清多克隆抗体反应。特别是,RBD mAb WRAIR-5001 以高亲和力结合到 sarbecovirus 1 类和 2 类的保守隐蔽区域,包括奥密克戎变体,而 mAb WRAIR-5021 在小鼠挑战研究中提供了对 B.1.617.2(Delta)的完全保护。我们的数据进一步强调了 SpFN 疫苗接种刺激针对 Spike 保守区域的交叉反应性 B 细胞的能力,这些 B 细胞具有针对 SARS CoV-1 和 SARS-CoV-2 变体的活性。

https://cdn.ncbi.nlm.nih.gov/pmc/blobs/f5ca/10764318/52cef155195d/41467_2023_44265_Fig1_HTML.jpg

文献AI研究员

20分钟写一篇综述,助力文献阅读效率提升50倍。

立即体验

用中文搜PubMed

大模型驱动的PubMed中文搜索引擎

马上搜索

文档翻译

学术文献翻译模型,支持多种主流文档格式。

立即体验