Suppr超能文献

针对严重急性呼吸综合征冠状病毒2(SARS-CoV-2)关注变异株的Fc效应器功能抗体检测

Fc-effector functional antibody assays for SARS-CoV-2 variants of concern.

作者信息

Chen Xuemin, Li Grace, Ciric Caroline, Gibson Theda, Anderson Larry J, Rostad Christina A

机构信息

Division of Infectious Diseases, Department of Pediatrics, Emory University School of Medicine, Atlanta, GA, United States.

Department of Pediatrics, Children's Healthcare of Atlanta, Atlanta, GA, United States.

出版信息

Front Immunol. 2025 May 20;16:1571835. doi: 10.3389/fimmu.2025.1571835. eCollection 2025.

Abstract

BACKGROUND

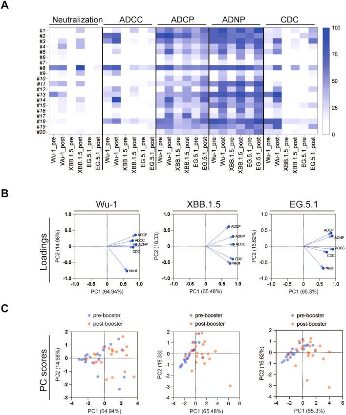
The Fc regions of antibodies mediate important effector cell functions such as antibody-dependent cellular cytotoxicity (ADCC), antibody-dependent cellular phagocytosis (ADCP), antibody-dependent neutrophil phagocytosis (ADNP), and complement-dependent cytotoxicity (CDC). These functions enhance immune defense and infected cell clearance. This study evaluated the effect COVID-19 XBB.1.5 booster vaccination on Fc-effector antibody responses to SARS-CoV-2.

METHODS

We developed four assays to evaluate the Fc-effector functions of SARS-CoV-2 antibodies. ADCC and CDC assays utilized stably transfected luciferase-based target cell lines expressing SARS-CoV-2 spike variants (Ancestral, Wu-1 Omicron XBB.1.5, and EG.5) to measure antibody-mediated lysis by effector cells. ADCP and ADNP were assessed by flow cytometry to measure phagocytosis of fluorescently labeled virus-like particles that display SARS-CoV-2 variant spike proteins. Serum samples from 20 healthy adult volunteers pre- and post-monovalent XBB.1.5 COVID-19 vaccine were analyzed for pseudovirus neutralizing and Fc-effector antibodies.

RESULTS

Prior to administration of the COVID-19 XBB.1.5 booster vaccination, cross-neutralizing antibodies against XBB.1.5 and EG.5 variants were minimally detectable, while cross-functional Fc-effector antibodies were present at higher baseline levels. The COVID-19 XBB.1.5 booster vaccination significantly boosted both neutralizing and Fc-effector antibodies in magnitude and breadth. The greatest increase in neutralizing antibodies was against the XBB.1.5 strain, while Fc-effector functional antibodies had similar fold-increases in antibody titers against the breadth of SARS-CoV-2 variants tested. Neutralizing and Fc-effector antibodies were most highly correlated at baseline (prior to booster vaccination) but were less correlated post-vaccination, consistent with differential boosting of neutralizing vs Fc-effector antibodies by the monovalent vaccine.

CONCLUSION

The COVID-19 XBB.1.5 booster vaccination significantly improved the magnitude, breadth, and quality of antibody responses to SARS-CoV-2. Combining Fc-mediated functional and neutralizing antibody assays provides a more comprehensive model for understanding vaccine-induced immunity and optimizing vaccination strategies.

摘要

背景

抗体的Fc区域介导重要的效应细胞功能,如抗体依赖性细胞毒性(ADCC)、抗体依赖性细胞吞噬作用(ADCP)、抗体依赖性中性粒细胞吞噬作用(ADNP)和补体依赖性细胞毒性(CDC)。这些功能增强免疫防御和感染细胞清除。本研究评估了新冠病毒XBB.1.5加强疫苗接种对针对严重急性呼吸综合征冠状病毒2(SARS-CoV-2)的Fc效应抗体反应的影响。

方法

我们开发了四种检测方法来评估SARS-CoV-2抗体的Fc效应功能。ADCC和CDC检测利用稳定转染的基于荧光素酶的靶细胞系,这些细胞系表达SARS-CoV-2刺突变体(原始毒株、武汉-1株、奥密克戎XBB.1.5和EG.5),以测量效应细胞介导的抗体裂解作用。通过流式细胞术评估ADCP和ADNP,以测量对展示SARS-CoV-2变体刺突蛋白的荧光标记病毒样颗粒的吞噬作用。分析了20名健康成年志愿者在接种单价XBB.1.5新冠疫苗前后的血清样本中的假病毒中和抗体和Fc效应抗体。

结果

在接种新冠病毒XBB.1.5加强疫苗之前,针对XBB.1.5和EG.5变体的交叉中和抗体几乎检测不到,而交叉功能的Fc效应抗体在基线水平较高。新冠病毒XBB.1.5加强疫苗接种显著提高了中和抗体和Fc效应抗体的幅度和广度。中和抗体增加最多的是针对XBB.1.5毒株,而Fc效应功能抗体在针对所测试的SARS-CoV-2变体广度的抗体滴度方面有类似的倍数增加。中和抗体和Fc效应抗体在基线(加强疫苗接种前)时相关性最高,但在接种疫苗后相关性较低,这与单价疫苗对中和抗体与Fc效应抗体的差异增强一致。

结论

新冠病毒XBB.1.5加强疫苗接种显著改善了针对SARS-CoV-2的抗体反应的幅度、广度和质量。结合Fc介导的功能和中和抗体检测为理解疫苗诱导的免疫和优化疫苗接种策略提供了更全面的模型。

https://cdn.ncbi.nlm.nih.gov/pmc/blobs/a633/12130042/9c6584f086d6/fimmu-16-1571835-g001.jpg

文献AI研究员

20分钟写一篇综述,助力文献阅读效率提升50倍。

立即体验

用中文搜PubMed

大模型驱动的PubMed中文搜索引擎

马上搜索

文档翻译

学术文献翻译模型,支持多种主流文档格式。

立即体验