Suppr超能文献

热休克因子 1 直接调控转硫途径以促进前列腺癌的增殖和存活。

Heat shock factor 1 directly regulates transsulfuration pathway to promote prostate cancer proliferation and survival.

机构信息

Department of Pathology and Duke Cancer Institute, Duke University School of Medicine, Room 301M, Duke South DUMC 3712, 40 Duke Medicine Circle, Durham, NC, 27710, USA.

Department of Pathology, College of Basic Medical Sciences, and the First Hospital of China Medical University, No.77 Puhe Road, Shenyang North New Area, 110122, Shenyang, China.

出版信息

Commun Biol. 2024 Jan 3;7(1):9. doi: 10.1038/s42003-023-05727-9.

Abstract

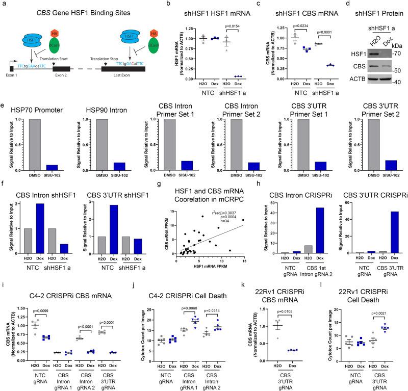
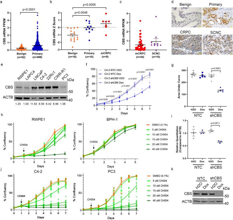
There are limited therapeutic options for patients with advanced prostate cancer (PCa). We previously found that heat shock factor 1 (HSF1) expression is increased in PCa and is an actionable target. In this manuscript, we identify that HSF1 regulates the conversion of homocysteine to cystathionine in the transsulfuration pathway by altering levels of cystathionine-β-synthase (CBS). We find that HSF1 directly binds the CBS gene and upregulates CBS mRNA levels. Targeting CBS decreases PCa growth and induces tumor cell death while benign prostate cells are largely unaffected. Combined inhibition of HSF1 and CBS results in more pronounced inhibition of PCa cell proliferation and reduction of transsulfuration pathway metabolites. Combination of HSF1 and CBS knockout decreases tumor size for a small cell PCa xenograft mouse model. Our study thus provides new insights into the molecular mechanism of HSF1 function and an effective therapeutic strategy against advanced PCa.

摘要

晚期前列腺癌(PCa)患者的治疗选择有限。我们之前发现热休克因子 1(HSF1)在 PCa 中表达增加,是一个可操作的靶点。在本手稿中,我们发现 HSF1 通过改变胱硫醚-β-合酶(CBS)的水平来调节同型半胱氨酸向转硫途径中的胱硫醚转化。我们发现 HSF1 直接结合 CBS 基因并上调 CBS mRNA 水平。靶向 CBS 可降低 PCa 的生长并诱导肿瘤细胞死亡,而良性前列腺细胞则基本不受影响。同时抑制 HSF1 和 CBS 会更显著地抑制 PCa 细胞增殖并减少转硫途径代谢物。HSF1 和 CBS 敲除的组合可减小小细胞 PCa 异种移植小鼠模型的肿瘤大小。因此,我们的研究为 HSF1 功能的分子机制提供了新的见解,并为治疗晚期 PCa 提供了一种有效的治疗策略。

https://cdn.ncbi.nlm.nih.gov/pmc/blobs/4001/10764307/8a0fa35f8e8a/42003_2023_5727_Fig1_HTML.jpg

文献AI研究员

20分钟写一篇综述,助力文献阅读效率提升50倍。

立即体验

用中文搜PubMed

大模型驱动的PubMed中文搜索引擎

马上搜索

文档翻译

学术文献翻译模型,支持多种主流文档格式。

立即体验