Suppr超能文献

脑脊液可溶性 TREM2 的蛋白质组学研究为阿尔茨海默病提供了新的见解,并确定了新的调节剂。

Proteo-genomics of soluble TREM2 in cerebrospinal fluid provides novel insights and identifies novel modulators for Alzheimer's disease.

机构信息

Department of Psychiatry, Washington University School of Medicine, St. Louis, MO, USA.

NeuroGenomics and Informatics Center, Washington University School of Medicine, St. Louis, MO, USA.

出版信息

Mol Neurodegener. 2024 Jan 3;19(1):1. doi: 10.1186/s13024-023-00687-4.

Abstract

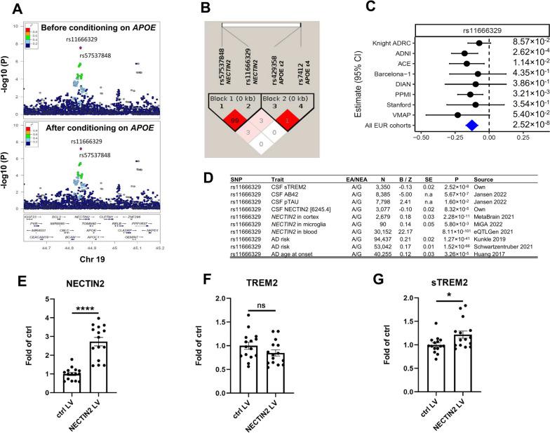
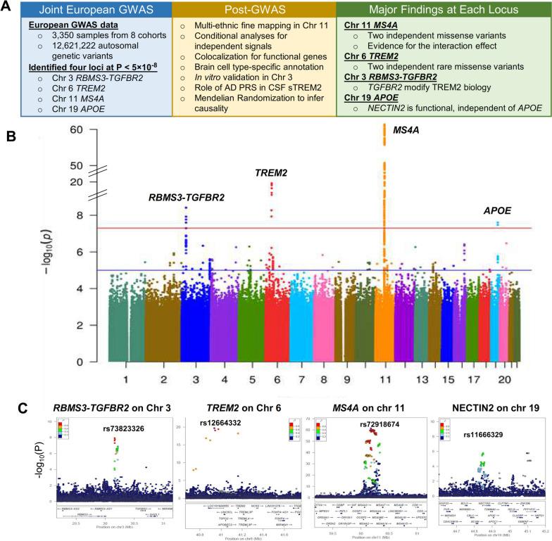
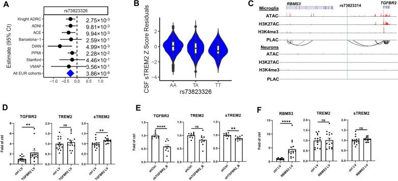
Triggering receptor expressed on myeloid cells 2 (TREM2) plays a critical role in microglial activation, survival, and apoptosis, as well as in Alzheimer's disease (AD) pathogenesis. We previously reported the MS4A locus as a key modulator for soluble TREM2 (sTREM2) in cerebrospinal fluid (CSF). To identify additional novel genetic modifiers of sTREM2, we performed the largest genome-wide association study (GWAS) and identified four loci for CSF sTREM2 in 3,350 individuals of European ancestry. Through multi-ethnic fine mapping, we identified two independent missense variants (p.M178V in MS4A4A and p.A112T in MS4A6A) that drive the association in MS4A locus and showed an epistatic effect for sTREM2 levels and AD risk. The novel TREM2 locus on chr 6 contains two rare missense variants (rs75932628 p.R47H, P=7.16×10; rs142232675 p.D87N, P=2.71×10) associated with sTREM2 and AD risk. The third novel locus in the TGFBR2 and RBMS3 gene region (rs73823326, P=3.86×10) included a regulatory variant with a microglia-specific chromatin loop for the promoter of TGFBR2. Using cell-based assays we demonstrate that overexpression and knock-down of TGFBR2, but not RBMS3, leads to significant changes of sTREM2. The last novel locus is located on the APOE region (rs11666329, P=2.52×10), but we demonstrated that this signal was independent of APOE genotype. This signal colocalized with cis-eQTL of NECTIN2 in the brain cortex and cis-pQTL of NECTIN2 in CSF. Overexpression of NECTIN2 led to an increase of sTREM2 supporting the genetic findings. To our knowledge, this is the largest study to date aimed at identifying genetic modifiers of CSF sTREM2. This study provided novel insights into the MS4A and TREM2 loci, two well-known AD risk genes, and identified TGFBR2 and NECTIN2 as additional modulators involved in TREM2 biology.

摘要

髓样细胞触发受体 2(TREM2)在小胶质细胞激活、存活和凋亡以及阿尔茨海默病(AD)发病机制中发挥着关键作用。我们之前报道了 MS4A 基因座作为脑脊液(CSF)中可溶性 TREM2(sTREM2)的关键调节因子。为了鉴定 sTREM2 的其他新遗传修饰因子,我们对 3350 名欧洲血统个体进行了最大的全基因组关联研究(GWAS),并在 CSF 中鉴定出四个与 sTREM2 相关的位点。通过多民族精细作图,我们鉴定出两个独立的错义变异(MS4A4A 中的 p.M178V 和 MS4A6A 中的 p.A112T),这些变异驱动 MS4A 基因座的关联,并显示出对 sTREM2 水平和 AD 风险的上位效应。6 号染色体上的新 TREM2 基因座包含两个与 sTREM2 和 AD 风险相关的罕见错义变异(rs75932628 p.R47H,P=7.16×10;rs142232675 p.D87N,P=2.71×10)。第三个新的基因座位于 TGFBR2 和 RBMS3 基因区域(rs73823326,P=3.86×10),其中包括一个调节变体,该变体具有针对 TGFBR2 启动子的小胶质细胞特异性染色质环。使用基于细胞的测定法,我们证明 TGFBR2 的过表达和敲低而非 RBMS3 的过表达和敲低会导致 sTREM2 发生显著变化。最后一个新的基因座位于 APOE 基因区域(rs11666329,P=2.52×10),但我们证明该信号与 APOE 基因型无关。该信号与大脑皮层中 NECTIN2 的顺式-eQTL 和 CSF 中 NECTIN2 的顺式-pQTL 共定位。NECTIN2 的过表达导致 sTREM2 增加,支持遗传发现。据我们所知,这是迄今为止旨在鉴定 CSF sTREM2 遗传修饰因子的最大研究。这项研究为 MS4A 和 TREM2 基因座这两个众所周知的 AD 风险基因提供了新的见解,并确定了 TGFBR2 和 NECTIN2 是参与 TREM2 生物学的额外调节因子。

https://cdn.ncbi.nlm.nih.gov/pmc/blobs/20f1/10763080/982b21699665/13024_2023_687_Fig1_HTML.jpg

文献AI研究员

20分钟写一篇综述,助力文献阅读效率提升50倍。

立即体验

用中文搜PubMed

大模型驱动的PubMed中文搜索引擎

马上搜索

文档翻译

学术文献翻译模型,支持多种主流文档格式。

立即体验