Suppr超能文献

用于脓毒症诱导性凝血病 ICU 患者 28 天死亡率早期预测的可解释机器学习模型:开发与验证。

Interpretable machine learning model for early prediction of 28-day mortality in ICU patients with sepsis-induced coagulopathy: development and validation.

机构信息

Emergency Internal Medicine, the Second Affiliated Hospital of Anhui Medical University, Hefei, 230601, Anhui, People's Republic of China.

The 2nd Department of Intensive Care Unit, the Second Affiliated Hospital of Anhui Medical University, Hefei, 230601, Anhui, People's Republic of China.

出版信息

Eur J Med Res. 2024 Jan 3;29(1):14. doi: 10.1186/s40001-023-01593-7.

Abstract

OBJECTIVE

Sepsis-induced coagulopathy (SIC) is extremely common in individuals with sepsis, significantly associated with poor outcomes. This study attempted to develop an interpretable and generalizable machine learning (ML) model for early predicting the risk of 28-day death in patients with SIC.

METHODS

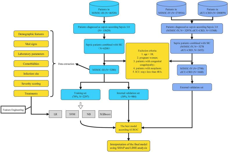
In this retrospective cohort study, we extracted SIC patients from the Medical Information Mart for Intensive Care III (MIMIC-III), MIMIC-IV, and eICU-CRD database according to Toshiaki Iba's scale. And the overlapping in the MIMIC-IV was excluded for this study. Afterward, only the MIMIC-III cohort was randomly divided into the training set, and the internal validation set according to the ratio of 7:3, while the MIMIC-IV and eICU-CRD databases were considered the external validation sets. The predictive factors for 28-day mortality of SIC patients were determined using recursive feature elimination combined with tenfold cross-validation (RFECV). Then, we constructed models using ML algorithms. Multiple metrics were used for evaluation of performance of the models, including the area under the receiver operating characteristic curve (AUROC), area under the precision recall curve (AUPRC), accuracy, sensitivity, specificity, negative predictive value, positive predictive value, recall, and F1 score. Finally, Shapley Additive Explanations (SHAP), Local Interpretable Model-Agnostic Explanations (LIME) were employed to provide a reasonable interpretation for the prediction results.

RESULTS

A total of 3280, 2798, and 1668 SIC patients were screened from MIMIC-III, MIMIC-IV, and eICU-CRD databases, respectively. Seventeen features were selected to construct ML prediction models. XGBoost had the best performance in predicting the 28-day mortality of SIC patients, with AUC of 0.828, 0.913 and 0.923, the AUPRC of 0.807, 0.796 and 0.921, the accuracy of 0.785, 0.885 and 0.891, the F scores were 0.63, 0.69 and 0.70 in MIMIC-III (internal validation set), MIMIC-IV, and eICU-CRD databases. The importance ranking and SHAP analyses showed that initial SOFA score, red blood cell distribution width (RDW), and age were the top three critical features in the XGBoost model.

CONCLUSIONS

We developed an optimal and explainable ML model to predict the risk of 28-day death of SIC patients 28-day death risk. Compared with conventional scoring systems, the XGBoost model performed better. The model established will have the potential to improve the level of clinical practice for SIC patients.

摘要

目的

脓毒症相关性凝血病(SIC)在脓毒症患者中极为常见,与不良预后显著相关。本研究试图开发一种可解释和可推广的机器学习(ML)模型,用于早期预测 SIC 患者 28 天死亡的风险。

方法

在这项回顾性队列研究中,我们根据 Toshiaki Iba 的量表从 Medical Information Mart for Intensive Care III(MIMIC-III)、MIMIC-IV 和 eICU-CRD 数据库中提取 SIC 患者。并且,为了进行这项研究,排除了 MIMIC-IV 中的重叠数据。此后,仅将 MIMIC-III 队列随机分为训练集和内部验证集,比例为 7:3,而 MIMIC-IV 和 eICU-CRD 数据库则被视为外部验证集。使用递归特征消除结合十折交叉验证(RFECV)确定 SIC 患者 28 天死亡率的预测因素。然后,我们使用 ML 算法构建模型。使用多个指标评估模型的性能,包括接收者操作特征曲线下的面积(AUROC)、精准召回曲线下的面积(AUPRC)、准确性、敏感性、特异性、阴性预测值、阳性预测值、召回率和 F1 得分。最后,使用 Shapley Additive Explanations(SHAP)和 Local Interpretable Model-Agnostic Explanations(LIME)为预测结果提供合理的解释。

结果

从 MIMIC-III、MIMIC-IV 和 eICU-CRD 数据库中分别筛选出 3280、2798 和 1668 名 SIC 患者。选择了 17 个特征来构建 ML 预测模型。XGBoost 在预测 SIC 患者 28 天死亡率方面表现最佳,在 MIMIC-III(内部验证集)、MIMIC-IV 和 eICU-CRD 数据库中的 AUC 分别为 0.828、0.913 和 0.923,AUPRC 分别为 0.807、0.796 和 0.921,准确性分别为 0.785、0.885 和 0.891,F 分数分别为 0.63、0.69 和 0.70。重要性排序和 SHAP 分析表明,初始 SOFA 评分、红细胞分布宽度(RDW)和年龄是 XGBoost 模型中最重要的前三个关键特征。

结论

我们开发了一种最佳且可解释的 ML 模型来预测 SIC 患者 28 天死亡风险。与传统评分系统相比,XGBoost 模型表现更好。所建立的模型将有可能提高 SIC 患者的临床实践水平。

https://cdn.ncbi.nlm.nih.gov/pmc/blobs/61af/10763177/64a2bffbd1cc/40001_2023_1593_Fig1_HTML.jpg

文献AI研究员

20分钟写一篇综述,助力文献阅读效率提升50倍。

立即体验

用中文搜PubMed

大模型驱动的PubMed中文搜索引擎

马上搜索

文档翻译

学术文献翻译模型,支持多种主流文档格式。

立即体验