Suppr超能文献

自噬功能障碍导致小鼠 NLRP1 炎性体相关的抑郁样行为。

Autophagy dysfunction contributes to NLRP1 inflammasome-linked depressive-like behaviors in mice.

机构信息

Department of Pharmacology & Research Centre for Neurological Disorders, School of Basic Medical Sciences, Anhui Medical University, Hefei, 230032, People's Republic of China.

Department of Oncology, the First Affiliated Hospital of Anhui Medical University, Hefei, 230032, People's Republic of China.

出版信息

J Neuroinflammation. 2024 Jan 4;21(1):6. doi: 10.1186/s12974-023-02995-4.

Abstract

BACKGROUND

Major depressive disorder (MDD) is a common but severe psychiatric illness characterized by depressive mood and diminished interest. Both nucleotide-binding oligomerization domain, leucine-rich repeat and pyrin domain-containing 1 (NLRP1) inflammasome and autophagy have been reported to implicate in the pathological processes of depression. However, the mechanistic interplay between NLRP1 inflammasome, autophagy, and depression is still poorly known.

METHODS

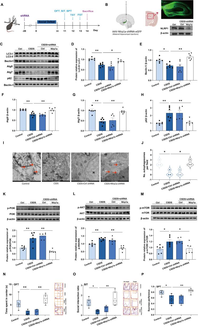
Animal model of depression was established by chronic social defeat stress (CSDS). Depressive-like behaviors were determined by social interaction test (SIT), sucrose preference test (SPT), open field test (OFT), forced swim test (FST), and tail-suspension test (TST). The protein expression levels of NLRP1 inflammasome complexes, pro-inflammatory cytokines, phosphorylated-phosphatidylinositol 3-kinase (p-PI3K)/PI3K, phosphorylated-AKT (p-AKT)/AKT, phosphorylated-mechanistic target of rapamycin (p-mTOR)/mTOR, brain-derived neurotrophic factor (BDNF), phosphorylated-tyrosine kinase receptor B (p-TrkB)/TrkB, Bcl-2-associated X protein (Bax)/B-cell lymphoma-2 (Bcl2) and cleaved cysteinyl aspartate-specific proteinase-3 (caspase-3) were examined by western blotting. The mRNA expression levels of pro-inflammatory cytokines were tested by quantitative real-time PCR. The interaction between proteins was detected by immunofluorescence and coimmunoprecipitation. Neuronal injury was assessed by Nissl staining. The autophagosomes were visualized by transmission electron microscopy. Nlrp1a knockdown was performed using an adeno-associated virus (AAV) vector containing Nlrp1a-shRNA-eGFP infusion.

RESULTS

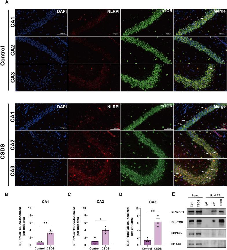
CSDS exposure caused a bidirectional change in hippocampal autophagy function, which was activated in the initial period but impaired at the later stage. In addition, CSDS exposure increased the expression levels of hippocampal NLRP1 inflammasome complexes, pro-inflammatory cytokines, p-PI3K, p-AKT and p-mTOR in a time-dependent manner. Interestingly, NLRP1 is immunoprecipitated with mTOR but not PI3K/AKT and CSDS exposure facilitated the immunoprecipitation between them. Hippocampal Nlrp1a knockdown inhibited the activity of PI3K/AKT/mTOR signaling, rescued the impaired autophagy and ameliorated depressive-like behavior induced by CSDS. In addition, rapamycin, an autophagy inducer, abolished NLRP1 inflammasome-driven inflammatory reactions, alleviated depressive-like behavior and exerted a neuroprotective effect.

CONCLUSIONS

Autophagy dysfunction contributes to NLRP1 inflammasome-linked depressive-like behavior in mice and the regulation of autophagy could be a valuable therapeutic strategy for the management of depression.

摘要

背景

重度抑郁症(MDD)是一种常见但严重的精神疾病,其特征为抑郁情绪和兴趣减退。核苷酸结合寡聚化结构域、富含亮氨酸重复和吡喃结构域蛋白 1(NLRP1)炎症小体和自噬都被报道与抑郁症的病理过程有关。然而,NLRP1 炎症小体、自噬和抑郁症之间的机制相互作用仍知之甚少。

方法

通过慢性社交挫败应激(CSDS)建立抑郁动物模型。通过社会互动测试(SIT)、蔗糖偏好测试(SPT)、旷场测试(OFT)、强迫游泳测试(FST)和悬尾测试(TST)来确定抑郁样行为。通过 Western blot 检测 NLRP1 炎症小体复合物、促炎细胞因子、磷酸化-磷脂酰肌醇 3-激酶(p-PI3K)/PI3K、磷酸化蛋白激酶 B(p-AKT)/AKT、磷酸化雷帕霉素靶蛋白(p-mTOR)/mTOR、脑源性神经营养因子(BDNF)、磷酸化酪氨酸激酶受体 B(p-TrkB)/TrkB、Bcl-2 相关 X 蛋白(Bax)/B 细胞淋巴瘤-2(Bcl2)和半胱天冬氨酸特异性蛋白酶-3(caspase-3)的蛋白表达水平。通过实时定量 PCR 检测促炎细胞因子的 mRNA 表达水平。通过免疫荧光和免疫共沉淀检测蛋白间的相互作用。通过尼氏染色评估神经元损伤。通过透射电镜观察自噬体。通过腺相关病毒(AAV)载体介导的 Nlrp1a-shRNA-eGFP 转染进行 Nlrp1a 敲低。

结果

CSDS 暴露导致海马体自噬功能双向变化,在初始阶段激活,但在后期受损。此外,CSDS 暴露以时间依赖性方式增加海马体 NLRP1 炎症小体复合物、促炎细胞因子、p-PI3K、p-AKT 和 p-mTOR 的表达水平。有趣的是,NLRP1 与 mTOR 免疫沉淀,但不与 PI3K/AKT 免疫沉淀,CSDS 暴露促进了它们之间的免疫沉淀。海马体 Nlrp1a 敲低抑制了 PI3K/AKT/mTOR 信号通路的活性,挽救了 CSDS 诱导的自噬受损,并改善了抑郁样行为。此外,自噬诱导剂雷帕霉素消除了 NLRP1 炎症小体驱动的炎症反应,减轻了抑郁样行为并发挥了神经保护作用。

结论

自噬功能障碍导致小鼠 NLRP1 炎症小体相关的抑郁样行为,调节自噬可能是治疗抑郁症的一种有价值的治疗策略。

https://cdn.ncbi.nlm.nih.gov/pmc/blobs/75f7/10765763/1746a19ec869/12974_2023_2995_Fig1_HTML.jpg

文献AI研究员

20分钟写一篇综述,助力文献阅读效率提升50倍。

立即体验

用中文搜PubMed

大模型驱动的PubMed中文搜索引擎

马上搜索

文档翻译

学术文献翻译模型,支持多种主流文档格式。

立即体验