Suppr超能文献

整合生物信息学分析和实验验证确定 CDCA 家族为神经胶质瘤雷帕霉素治疗的预后生物标志物和敏感指标。

Integrated bioinformatics analysis and experimental validation identified CDCA families as prognostic biomarkers and sensitive indicators for rapamycin treatment of glioma.

机构信息

Department of Neurosurgery, First Hospital of Shanxi Medical University, Taiyuan, Shanxi, China.

School of Public Health, Shanxi Medical University, Taiyuan, Shanxi, China.

出版信息

PLoS One. 2024 Jan 5;19(1):e0295346. doi: 10.1371/journal.pone.0295346. eCollection 2024.

Abstract

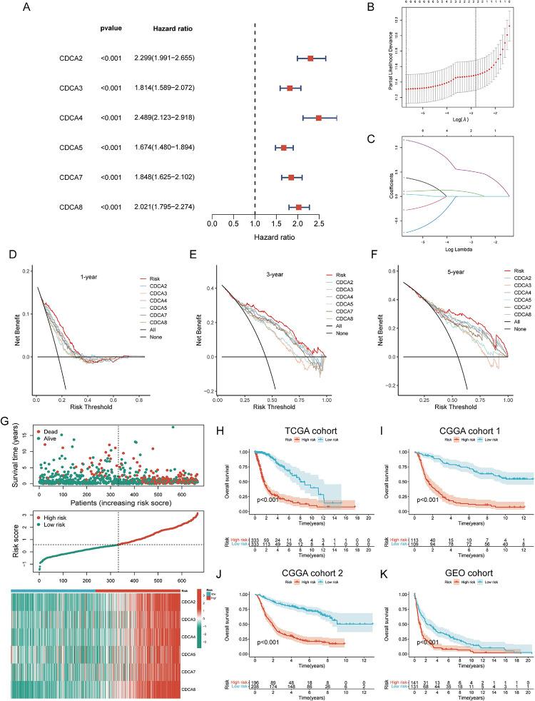
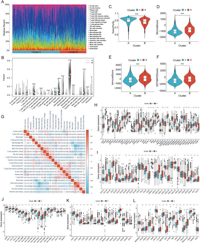
The cell division cycle associated (CDCA) genes regulate the cell cycle; however, their relationship with prognosis in glioma has been poorly reported in the literature. The Cancer Genome Atlas (TCGA) was utilized to probe the CDCA family in relation to the adverse clinical features of glioma. Glioma single-cell atlas reveals specific expression of CDCA3, 4, 5, 8 in malignant cells and CDCA7 in neural progenitor cells (NPC)-like malignant cells. Glioma data from TCGA, the China Glioma Genome Atlas Project (CGGA) and the gene expression omnibus (GEO) database all demonstrated that CDCA2, 3, 4, 5, 7 and 8 are prognostic markers for glioma. Further analysis identified CDCA2, 5 and 8 as independent prognostic factors for glioma. Lasso regression-based risk models for CDCA families demonstrated that high-risk patients were characterized by high tumor mutational burden (TMB), low levels of microsatellite instability (MSI), and low tumor immune dysfunction and rejection (TIDE) scores. These pointed to immunotherapy for glioma as a potentially viable treatment option Further CDCA clustering suggested that the high CDCA subtype exhibited a high macrophage phenotype and was associated with a higher antigen presentation capacity and high levels of immune escape. In addition, hsa-mir-15b-5p was predicted to be common regulator of CDCA3 and CDCA4, which was validated in U87 and U251 cells. Importantly, we found that CDCAs may indicate response to drug treatment, especially rapamycin, in glioma. In summary, our results suggest that CDCAs have potential applications in clinical diagnosis and as drug sensitivity markers in glioma.

摘要

细胞分裂周期相关(CDCA)基因调控细胞周期;然而,它们与胶质瘤预后的关系在文献中报道甚少。癌症基因组图谱(TCGA)被用于探讨 CDCA 家族与胶质瘤不良临床特征的关系。胶质瘤单细胞图谱揭示了恶性细胞中 CDCA3、4、5、8 的特异性表达以及神经祖细胞(NPC)样恶性细胞中 CDCA7 的表达。来自 TCGA、中国胶质瘤基因组图谱计划(CGGA)和基因表达综合数据库(GEO)的胶质瘤数据均表明 CDCA2、3、4、5、7 和 8 是胶质瘤的预后标志物。进一步分析确定 CDCA2、5 和 8 是胶质瘤的独立预后因素。基于lasso 回归的 CDCA 家族风险模型表明,高危患者的特征是高肿瘤突变负担(TMB)、低微卫星不稳定性(MSI)和低肿瘤免疫功能障碍和排斥(TIDE)评分。这表明免疫疗法可能是治疗胶质瘤的一种可行选择。进一步的 CDCA 聚类表明,高 CDCA 亚型表现出高巨噬细胞表型,与更高的抗原呈递能力和高水平的免疫逃逸相关。此外,hsa-mir-15b-5p 被预测为 CDCA3 和 CDCA4 的共同调节因子,在 U87 和 U251 细胞中得到了验证。重要的是,我们发现 CDCAs 可能预示着对胶质瘤药物治疗的反应,特别是雷帕霉素。总之,我们的研究结果表明,CDCA 具有在胶质瘤临床诊断和药物敏感性标志物中的应用潜力。

https://cdn.ncbi.nlm.nih.gov/pmc/blobs/89ec/10769025/6ae660f1151d/pone.0295346.g001.jpg

文献AI研究员

20分钟写一篇综述,助力文献阅读效率提升50倍。

立即体验

用中文搜PubMed

大模型驱动的PubMed中文搜索引擎

马上搜索

文档翻译

学术文献翻译模型,支持多种主流文档格式。

立即体验