Suppr超能文献

CDCA4通过JAK/STAT信号通路促进膀胱癌进展。

CDCA4 promotes bladder cancer progression by JAK/STAT signaling pathway.

作者信息

Wan Peng, Ren Yuan, Deng Hao, Li Hongtao

机构信息

Department of Oncology, The First Affiliated Hospital of Yangtze University, Jingzhou, 434000, China.

Department of Urology, The First Affiliated Hospital of Yangtze University, Jingzhou, 434000, China.

出版信息

J Cancer Res Clin Oncol. 2025 Jan 24;151(2):46. doi: 10.1007/s00432-025-06109-w.

Abstract

BACKGROUND

The cell division cycle associated 4 (CDCA4) plays a crucial role in various biological processes and is implicated in the progression of several tumors, however, the mechanisms by which it operates in bladder cancer remain unclear.

METHODS

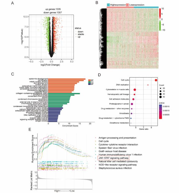
Utilizing data from the TCGA and GEO datasets of bladder cancer patients, we analyzed the expression of CDCA4 and its prognostic significance. We then constructed stable overexpression and knockdown bladder cancer cell lines to investigate the effects of CDCA4 on cell proliferation, migration, and invasion in vitro, employing CCK-8, colony formation, transwell, and wound healing assays. Additionally, we validated the potential downstream pathways of CDCA4 through data analysis and western blot assays.

RESULTS

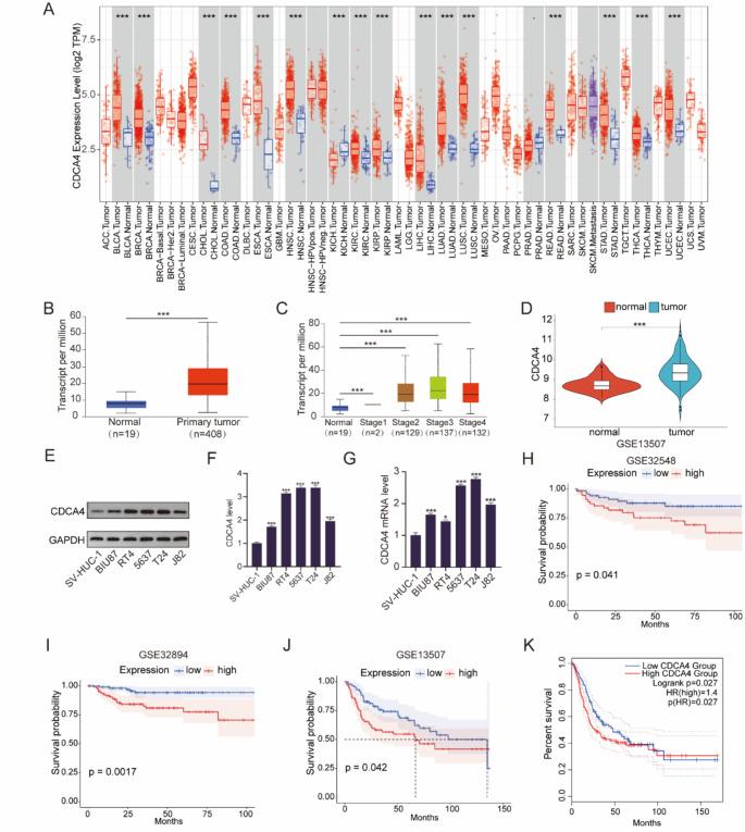
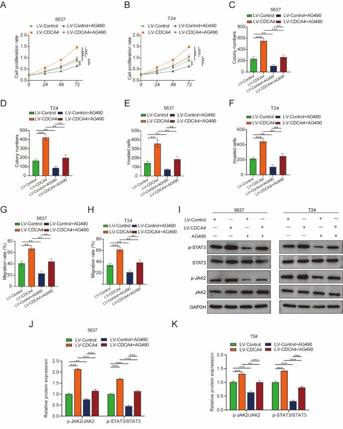
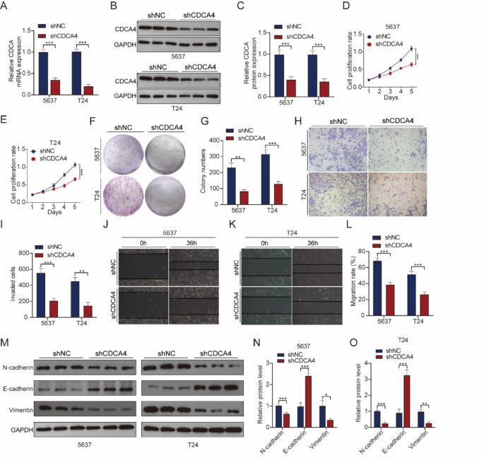
Our study found that CDCA4 expression is elevated in bladder cancer cells and correlates with poor prognosis in patients. Inhibition of CDCA4 expression reduces the proliferation, migration, and invasion of bladder cancer cells, as well as inhibit the epithelial-mesenchymal transition (EMT) process. Conversely, promoting CDCA4 expression enhances the malignancy of bladder cancer cells. Investigation into the mechanism of CDCA4 revealed that it promotes bladder cancer progression by activating the JAK/STAT signaling pathway, and the JAK inhibitor AG490 can reverse the promoting effects of CDCA4.

CONCLUSION

Our findings suggest that CDCA4 enhances the proliferation, migration, and invasion of bladder cancer cells by positively regulating the JAK/STAT signaling pathway, indicating that CDCA4 may serve as a novel molecular target for bladder cancer treatment.

摘要

背景

细胞分裂周期相关蛋白4(CDCA4)在多种生物学过程中发挥关键作用,并与多种肿瘤的进展有关,然而,其在膀胱癌中的作用机制尚不清楚。

方法

利用来自膀胱癌患者的TCGA和GEO数据集的数据,我们分析了CDCA4的表达及其预后意义。然后,我们构建了稳定过表达和敲低的膀胱癌细胞系,采用CCK-8、集落形成、transwell和伤口愈合试验,研究CDCA4对体外细胞增殖、迁移和侵袭的影响。此外,我们通过数据分析和蛋白质印迹试验验证了CDCA4的潜在下游通路。

结果

我们的研究发现,CDCA4在膀胱癌细胞中表达升高,且与患者的不良预后相关。抑制CDCA4表达可降低膀胱癌细胞的增殖、迁移和侵袭,并抑制上皮-间质转化(EMT)过程。相反,促进CDCA4表达可增强膀胱癌细胞的恶性程度。对CDCA4作用机制的研究表明,它通过激活JAK/STAT信号通路促进膀胱癌进展,JAK抑制剂AG490可逆转CDCA4的促进作用。

结论

我们的研究结果表明,CDCA4通过正向调节JAK/STAT信号通路增强膀胱癌细胞的增殖、迁移和侵袭,表明CDCA4可能成为膀胱癌治疗的新分子靶点。

https://cdn.ncbi.nlm.nih.gov/pmc/blobs/29de/11762220/aa4c1288354d/432_2025_6109_Fig1_HTML.jpg

文献AI研究员

20分钟写一篇综述,助力文献阅读效率提升50倍。

立即体验

用中文搜PubMed

大模型驱动的PubMed中文搜索引擎

马上搜索

文档翻译

学术文献翻译模型,支持多种主流文档格式。

立即体验