Suppr超能文献

阐明小儿高级别胶质瘤和髓母细胞瘤中病毒免疫疗法治疗后的细胞反应。

Elucidating cellular response to treatment with viral immunotherapies in pediatric high-grade glioma and medulloblastoma.

作者信息

Thompson Eric M, Kang Kyung-Don, Stevenson Kevin, Zhang Hengshan, Gromeier Matthias, Ashley David, Brown Michael, Friedman Gregory K

机构信息

Department of Neurosurgery, University of Chicago, Chicago, IL, USA; Department of Neurosurgery, Duke University, Durham, NC, USA.

Department of Pediatrics, University of Alabama at Birmingham, Birmingham, AL, USA; The University of Texas MD Anderson Cancer Center, Houston, TX, USA.

出版信息

Transl Oncol. 2024 Feb;40:101875. doi: 10.1016/j.tranon.2024.101875. Epub 2024 Jan 5.

Abstract

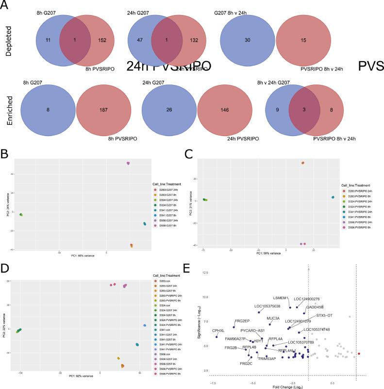
HSV G207, a double-stranded, DNA virus, and the polio:rhinovirus chimera, PVSRIPO, a single positive-strand RNA virus, are viral immunotherapies being used to treat pediatric malignant brain tumors in clinical trials. The purpose of this work is to elucidate general response patterns and putative biomarkers of response. Multiple pediatric high-grade glioma and medulloblastoma cell lines were treated with various multiplicities of infection of G207 or PVSRIPO. There was a significant inverse correlation between expression of one HSV cellular receptor, CD111, and the lethal dose of 50% of cells (LD50) of cells treated with G207 (r = -0.985, P<0.001) but no correlation between PVSRIPO cellular receptor expression (CD155) and LD50. RNA sequencing of control cells and cells treated for 8 and 24 h revealed that there were few shared differentially expressed (DE) genes between cells treated with PVSRIPO and G207: GCLM, LANCL2, and RBM3 were enriched whilst ADAMTS1 and VEGFA were depleted. Likewise, there were few shared DE genes enriched between medulloblastoma and high-grade glioma cell lines treated with G207: GPSM2, CHECK2, SEPTIN2, EIF4G2, GCLM, GDAP1, LANCL2, and PWP1.  Treatment with G207 and PVSRIPO appear to cause disparate gene enrichment and depletion suggesting disparate molecular mechanisms in malignant pediatric brain tumors.

摘要

单纯疱疹病毒G207是一种双链DNA病毒,脊髓灰质炎病毒-鼻病毒嵌合体PVSRIPO是一种单正链RNA病毒,它们都是正在临床试验中用于治疗儿童恶性脑肿瘤的病毒免疫疗法。这项工作的目的是阐明一般的反应模式和反应的假定生物标志物。用不同感染复数的G207或PVSRIPO处理多种儿童高级别胶质瘤和髓母细胞瘤细胞系。一种单纯疱疹病毒细胞受体CD111的表达与经G207处理的细胞的50%致死剂量(LD50)之间存在显著负相关(r = -0.985,P<0.001),但PVSRIPO细胞受体表达(CD155)与LD50之间无相关性。对对照细胞以及处理8小时和24小时的细胞进行RNA测序发现,经PVSRIPO和G207处理的细胞之间几乎没有共同的差异表达(DE)基因:谷胱甘肽合成酶催化亚基(GCLM)、赖氨酸乙酰化酶2(LANCL2)和RNA结合蛋白3(RBM3)富集,而含血小板反应蛋白基序的解聚蛋白样金属蛋白酶1(ADAMTS1)和血管内皮生长因子A(VEGFA)减少。同样,在经G207处理的髓母细胞瘤和高级别胶质瘤细胞系之间,几乎没有共同的富集DE基因:G蛋白信号调节分子2(GPSM2)、细胞周期检查点蛋白2(CHECK2)、Septin家族成员2(SEPTIN2)、真核翻译起始因子4G2(EIF4G2)、GCLM、糖脂诱导分化相关蛋白1(GDAP1)、LANCL2和嘌呤代谢相关蛋白1(PWP1)。用G207和PVSRIPO处理似乎会导致不同的基因富集和减少,这表明儿童恶性脑肿瘤中存在不同的分子机制。

https://cdn.ncbi.nlm.nih.gov/pmc/blobs/fae7/10809117/db6629136144/gr1.jpg

文献AI研究员

20分钟写一篇综述,助力文献阅读效率提升50倍。

立即体验

用中文搜PubMed

大模型驱动的PubMed中文搜索引擎

马上搜索

文档翻译

学术文献翻译模型,支持多种主流文档格式。

立即体验