Suppr超能文献

人类基因的表观遗传调控。

Epigenetic regulation of the human gene.

作者信息

Karaś Kaja, Pastwińska Joanna, Sałkowska Anna, Karwaciak Iwona, Ratajewski Marcin

机构信息

Laboratory of Epigenetics, Institute of Medical Biology, Polish Academy of Sciences, Lodowa 106, 93-232, Lodz, Poland.

出版信息

Biochem Biophys Rep. 2024 Sep 19;40:101827. doi: 10.1016/j.bbrep.2024.101827. eCollection 2024 Dec.

Abstract

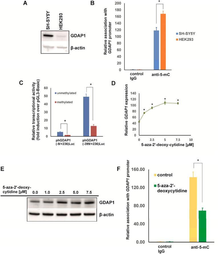
Mutations in the ganglioside-induced differentiation-associated protein 1 () gene are linked to Charcot-Marie-Tooth (CMT) disease, a hereditary neurodegenerative condition. The protein encoded by this gene is involved in mitochondrial fission and calcium homeostasis. Recently, GDAP1 has also been implicated in the survival of patients with certain cancers. Despite its significant role in specific cellular processes and associated diseases, the mechanisms regulating expression are largely unknown. Here, we show for the first time that methylation of the CpG island in the proximal promoter of the gene inhibits its activity. Treating cells with low expression using methyltransferase and HDAC inhibitors induced the expression of this gene and its encoded protein. This induction was associated with promoter demethylation and increased association of acetylated histones with the promoter. Thus, we identified a mechanism that could be used to manipulate expression.

摘要

神经节苷脂诱导分化相关蛋白1(GDAP1)基因突变与遗传性神经退行性疾病夏科-马里-图斯(CMT)病有关。该基因编码的蛋白质参与线粒体分裂和钙稳态。最近,GDAP1也与某些癌症患者的生存有关。尽管它在特定细胞过程和相关疾病中发挥着重要作用,但调节GDAP1表达的机制在很大程度上尚不清楚。在这里,我们首次表明,GDAP1基因近端启动子中CpG岛的甲基化会抑制其活性。用甲基转移酶和组蛋白去乙酰化酶(HDAC)抑制剂处理低表达GDAP1的细胞可诱导该基因及其编码蛋白的表达。这种诱导与启动子去甲基化以及乙酰化组蛋白与GDAP1启动子的结合增加有关。因此,我们确定了一种可用于调控GDAP1表达的机制。

https://cdn.ncbi.nlm.nih.gov/pmc/blobs/c60e/11426145/b4bab94642af/gr1.jpg

文献AI研究员

20分钟写一篇综述,助力文献阅读效率提升50倍。

立即体验

用中文搜PubMed

大模型驱动的PubMed中文搜索引擎

马上搜索

文档翻译

学术文献翻译模型,支持多种主流文档格式。

立即体验