Suppr超能文献

蛋白质精氨酸甲基转移酶的染色质靶点通过调节RNA可变剪接减轻脑缺血/再灌注诱导的损伤。

Chromatin target of protein arginine methyltransferases alleviates cerebral ischemia/reperfusion-induced injury by regulating RNA alternative splicing.

作者信息

Cui Yu, Zhang Zhaolong, Lv Mengfei, Duan Zhongying, Liu Wenhao, Gao Jingchen, Xu Rui, Wan Qi

机构信息

Institute of Neuroregeneration and Neurorehabilitation, Qingdao University, 308 Ningxia Road, Qingdao, Shandong 266071, China.

Qingdao Medical College, Qingdao University, Qingdao 266071, China.

出版信息

iScience. 2023 Dec 7;27(1):108688. doi: 10.1016/j.isci.2023.108688. eCollection 2024 Jan 19.

Abstract

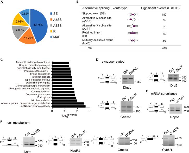
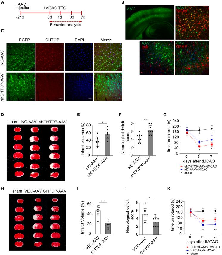
RNA splicing is a post-transcriptional event that regulates many physiological and pathological events. However, whether RNA splicing regulates cerebral I/R-induced brain injury remains largely unknown. In this study, we found that the chromatin target of Prmts (CHTOP) was highly expressed in neurons, and anti-inflammatory cytokine interleukin-10 (IL-10) upregulates its expression after ischemia. In addition, overexpression or knockdown of CHTOP alleviated or exacerbated neuronal death in both experimental stroke mice and cultured neurons. Mechanistically, RNA alternative splicing is altered early after oxygen and glucose deprivation/reoxygenation (OGD/R). CHTOP interacted with nuclear speckle-related proteins to regulate alternative mRNA splicing of neuronal survival-related genes after OGD/R. In addition, I/R injury-induced cytokines IL-10 regulate CHTOP-mediated RNA splicing to alleviate ischemic brain injury. Taken together, this study reveals the alteration of RNA splicing after OGD/R and identifies the IL-10-CHTOP-RNA splicing axis as a modulator of brain injury, which may be promising therapeutic targets for ischemic stroke.

摘要

RNA剪接是一种转录后事件,可调节许多生理和病理事件。然而,RNA剪接是否调节脑缺血/再灌注诱导的脑损伤在很大程度上仍不清楚。在本研究中,我们发现蛋白质精氨酸甲基转移酶的染色质靶点(CHTOP)在神经元中高表达,并且抗炎细胞因子白细胞介素-10(IL-10)在缺血后上调其表达。此外,在实验性中风小鼠和培养的神经元中,CHTOP的过表达或敲低分别减轻或加剧了神经元死亡。机制上,在氧糖剥夺/复氧(OGD/R)后早期,RNA可变剪接发生改变。CHTOP与核斑点相关蛋白相互作用,以调节OGD/R后神经元存活相关基因的可变mRNA剪接。此外,缺血/再灌注损伤诱导的细胞因子IL-10调节CHTOP介导的RNA剪接,以减轻缺血性脑损伤。综上所述,本研究揭示了OGD/R后RNA剪接的改变,并确定IL-10-CHTOP-RNA剪接轴是脑损伤的调节因子,这可能是缺血性中风有前景的治疗靶点。

https://cdn.ncbi.nlm.nih.gov/pmc/blobs/7242/10770728/29bff6d33d55/fx1.jpg

文献AI研究员

20分钟写一篇综述,助力文献阅读效率提升50倍。

立即体验

用中文搜PubMed

大模型驱动的PubMed中文搜索引擎

马上搜索

文档翻译

学术文献翻译模型,支持多种主流文档格式。

立即体验