Suppr超能文献

从金黄色葡萄球菌中鉴定免疫调节因子,用于三阴性乳腺癌的免疫原性治疗。

Characterization of immunomodulating agents from Staphylococcus aureus for priming immunotherapy in triple-negative breast cancers.

机构信息

Cleveland Clinic, Genomic Medicine Institute, Lerner Research Institute, 9500 Euclid Avenue NE50, Cleveland, OH, 44195, USA.

Department of Molecular Medicine, Cleveland Clinic Lerner College of Medicine, Case Western Reserve University, Cleveland, OH, 44195, USA.

出版信息

Sci Rep. 2024 Jan 8;14(1):756. doi: 10.1038/s41598-024-51361-8.

Abstract

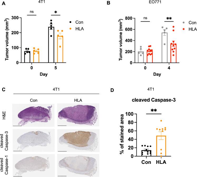
Immunotherapy, specifically immune checkpoint blockade (ICB), has revolutionized the treatment paradigm of triple-negative breast cancers (TNBCs). However, a subset of TNBCs devoid of tumor-infiltrating T cells (TILs) or PD-L1 expression generally has a poor response to immunotherapy. In this study, we aimed to sensitize TNBCs to ICB by harnessing the immunomodulating potential of S. aureus, a breast-resident bacterium. We show that intratumoral injection of spent culture media from S. aureus recruits TILs and suppresses tumor growth in a preclinical TNBC model. We further demonstrate that α-hemolysin (HLA), an S. aureus-produced molecule, increases the levels of CD8 T cells and PD-L1 expression in tumors, delays tumor growth, and triggers tumor necrosis. Mechanistically, while tumor cells treated with HLA display Gasdermin E (GSDME) cleavage and a cellular phenotype resembling pyroptosis, splenic T cells incubated with HLA lead to selective expansion of CD8 T cells. Notably, intratumoral HLA injection prior to ICB augments the therapeutic efficacy compared to ICB alone. This study uncovers novel immunomodulatory properties of HLA and suggests that intratumoral administration of HLA could be a potential priming strategy to expand the population of TNBC patients who may respond to ICB.

摘要

免疫疗法,特别是免疫检查点阻断(ICB),已经彻底改变了三阴性乳腺癌(TNBC)的治疗模式。然而,缺乏肿瘤浸润性 T 细胞(TILs)或 PD-L1 表达的 TNBC 亚群通常对免疫疗法反应不佳。在这项研究中,我们旨在通过利用金黄色葡萄球菌(一种乳腺驻留细菌)的免疫调节潜力来使 TNBC 对 ICB 敏感。我们表明,金黄色葡萄球菌培养物的细胞培养基可在 TNBC 临床前模型中招募 TILs 并抑制肿瘤生长。我们进一步证明,金黄色葡萄球菌产生的α-溶血素(HLA)可增加肿瘤中 CD8 T 细胞和 PD-L1 的表达水平,延迟肿瘤生长并引发肿瘤坏死。从机制上讲,虽然用 HLA 处理的肿瘤细胞显示出 Gasdermin E(GSDME)的切割和类似于细胞焦亡的细胞表型,但与 HLA 孵育的脾 T 细胞导致 CD8 T 细胞的选择性扩增。值得注意的是,与单独使用 ICB 相比,在使用 ICB 之前在肿瘤内注射 HLA 可增强治疗效果。这项研究揭示了 HLA 的新的免疫调节特性,并表明 HLA 的肿瘤内给药可能是一种潜在的引发策略,可以扩大可能对 ICB 有反应的 TNBC 患者群体。

https://cdn.ncbi.nlm.nih.gov/pmc/blobs/9b4e/10774339/efde181b923e/41598_2024_51361_Fig1_HTML.jpg

文献AI研究员

20分钟写一篇综述,助力文献阅读效率提升50倍。

立即体验

用中文搜PubMed

大模型驱动的PubMed中文搜索引擎

马上搜索

文档翻译

学术文献翻译模型,支持多种主流文档格式。

立即体验