Suppr超能文献

结合使用多种水文模型估算水电潜力的多功能水库运行。

Multi-purpose reservoir operation oncomitant with estimating hydropower potential using multifarious hydrological models.

作者信息

Meskr Yordanos Mekuriaw, Mohammed Abdella Kemal, Ayalew Abebe Temesgen, Lohani Tarun Kumar

机构信息

Water Technology Institute, Arba Minch University, P.O. Box. 21, Arba Minch, Ethiopia.

出版信息

Heliyon. 2023 Dec 18;10(1):e23821. doi: 10.1016/j.heliyon.2023.e23821. eCollection 2024 Jan 15.

Abstract

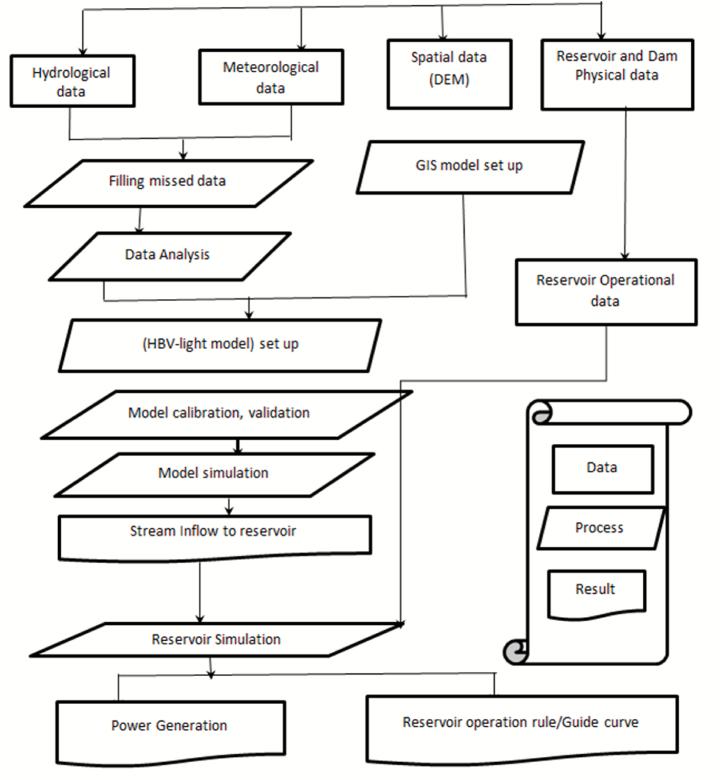
The research aims at determining the optimal release rule to increase the capacity of Rib reservoir. The reservoir inflow using HBV-light hydrological model embracing optimal reservoir operation through HEC-ResSim model were used to prepare an optimum operational plan. The potential of the river for hydropower generation prioritise the demand at a specified level regarding storage capacity (m), level of reservoir (m), and the relation between inflow and outflow of the reservoir. From the model performance features, the coefficient of correlation (R2) and Nash Sutcliffe Efficiency (NSE) were determined to be, respectively, 0.77 and 0.73 for calibration and 0.72 and 0.70 for validation. The Sobol approach was used for detailed sensitivity analysis of DROP model parameters based on the performance of C2M on outflows and volumes. The results suggest that the threshold coefficient characterizing the demand-controlled release level is the most significant parameter. According to the simulation's findings, the reservoir's average regulated release is calculated to be 22.86 m/s, and its average monthly hydropower output is 6.73 MW. Average annual hydropower energy was estimated as 58.955 GW h/year and mean annual inflow of reservoir volume of water to be 223.54 Mm. This volume of water is adequate to accommodate total annual irrigation demand, environmental obligation, and other respective requirements in the downstream. The demand for hydropower and irrigation and supply from reservoir capacity can be counterbalanced from the simulated result without any hindrance.

摘要

该研究旨在确定提高里布水库容量的最优放水规则。利用包含通过HEC - ResSim模型实现最优水库运行的HBV - light水文模型的水库入流,来制定最优运行计划。河流的水电发电潜力在存储容量(米)、水库水位(米)以及水库入流与出流关系的特定水平上优先考虑需求。从模型性能特征来看,在校准阶段,相关系数(R2)和纳什 - 萨特克利夫效率(NSE)分别确定为0.77和0.73,在验证阶段分别为0.72和0.70。基于C2M对流出量和水量的性能,采用索博尔方法对DROP模型参数进行详细的敏感性分析。结果表明,表征需求控制放水水平的阈值系数是最显著的参数。根据模拟结果,水库的平均调节放水量计算为22.86立方米/秒,其平均月水电产量为6.73兆瓦。平均年水电能量估计为58.955吉瓦时/年,水库年平均入库水量为223.54百万立方米。该水量足以满足下游的全年灌溉需求、环境义务及其他相应要求。从模拟结果来看,水电和灌溉需求与水库容量供应之间可以毫无阻碍地相互平衡。

https://cdn.ncbi.nlm.nih.gov/pmc/blobs/831c/10772207/aff599c67378/gr1.jpg

文献AI研究员

20分钟写一篇综述,助力文献阅读效率提升50倍。

立即体验

用中文搜PubMed

大模型驱动的PubMed中文搜索引擎

马上搜索

文档翻译

学术文献翻译模型,支持多种主流文档格式。

立即体验