Suppr超能文献

TNNI3的基因校正和过表达改善了小儿限制性心肌病工程心脏组织模型中受损的舒张功能。

Gene correction and overexpression of TNNI3 improve impaired relaxation in engineered heart tissue model of pediatric restrictive cardiomyopathy.

作者信息

Hasegawa Moyu, Miki Kenji, Kawamura Takuji, Takei Sasozaki Ikue, Higashiyama Yuki, Tsuchida Masaru, Kashino Kunio, Taira Masaki, Ito Emiko, Takeda Maki, Ishida Hidekazu, Higo Shuichiro, Sakata Yasushi, Miyagawa Shigeru

机构信息

Department of Cardiovascular Surgery, Osaka University Graduate School of Medicine, Osaka, Japan.

Premium Research Institute for Human Metaverse Medicine, Osaka University, Osaka, Japan.

出版信息

Dev Growth Differ. 2024 Feb;66(2):119-132. doi: 10.1111/dgd.12909. Epub 2024 Jan 9.

Abstract

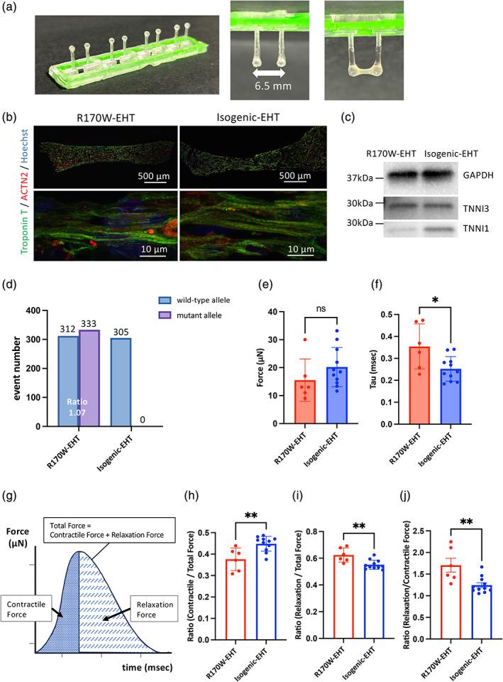
Research on cardiomyopathy models using engineered heart tissue (EHT) created from disease-specific induced pluripotent stem cells (iPSCs) is advancing rapidly. However, the study of restrictive cardiomyopathy (RCM), a rare and intractable cardiomyopathy, remains at the experimental stage because there is currently no established method to replicate the hallmark phenotype of RCM, particularly diastolic dysfunction, in vitro. In this study, we generated iPSCs from a patient with early childhood-onset RCM harboring the TNNI3 R170W mutation (R170W-iPSCs). The properties of R170W-iPSC-derived cardiomyocytes (CMs) and EHTs were evaluated and compared with an isogenic iPSC line in which the mutation was corrected. Our results indicated altered calcium kinetics in R170W-iPSC-CMs, including prolonged tau, and an increased ratio of relaxation force to contractile force in R170W-EHTs. These properties were reversed in the isogenic line, suggesting that our model recapitulates impaired relaxation of RCM, i.e., diastolic dysfunction in clinical practice. Furthermore, overexpression of wild-type TNNI3 in R170W-iPSC-CMs and -EHTs effectively rescued impaired relaxation. These results highlight the potential efficacy of EHT, a modality that can accurately recapitulate diastolic dysfunction in vitro, to elucidate the pathophysiology of RCM, as well as the possible benefits of gene therapies for patients with RCM.

摘要

利用疾病特异性诱导多能干细胞(iPSC)构建的工程化心脏组织(EHT)进行心肌病模型的研究正在迅速发展。然而,限制性心肌病(RCM)是一种罕见且难治的心肌病,其研究仍处于实验阶段,因为目前尚无在体外复制RCM标志性表型(尤其是舒张功能障碍)的确立方法。在本研究中,我们从一名患有早发性RCM且携带TNNI3 R170W突变的患者中生成了iPSC(R170W-iPSC)。对R170W-iPSC衍生的心肌细胞(CM)和EHT的特性进行了评估,并与突变已校正的同基因iPSC系进行了比较。我们的结果表明,R170W-iPSC-CM中的钙动力学发生改变,包括延迟时间延长,并且R170W-EHT中舒张力量与收缩力量的比值增加。这些特性在同基因系中得到逆转,表明我们的模型概括了RCM舒张功能受损的情况,即在临床实践中的舒张功能障碍。此外,在R170W-iPSC-CM和-EHT中过表达野生型TNNI3有效地挽救了舒张功能受损。这些结果突出了EHT在体外准确概括舒张功能障碍以阐明RCM病理生理学方面的潜在功效,以及基因疗法对RCM患者可能带来的益处。

https://cdn.ncbi.nlm.nih.gov/pmc/blobs/9fc9/11457505/9472de03e9ac/DGD-66-119-g002.jpg

文献AI研究员

20分钟写一篇综述,助力文献阅读效率提升50倍。

立即体验

用中文搜PubMed

大模型驱动的PubMed中文搜索引擎

马上搜索

文档翻译

学术文献翻译模型,支持多种主流文档格式。

立即体验