Suppr超能文献

ARHGAP18-埃兹蛋白通过形成不同的基于肌动蛋白的结构作为 RhoA 的自身调节模块发挥作用。

ARHGAP18-ezrin functions as an autoregulatory module for RhoA in the assembly of distinct actin-based structures.

机构信息

Department of Molecular Biology and Genetics, Weill Institute for Cell and Molecular Biology, Cornell University, Ithaca, United States.

出版信息

Elife. 2024 Jan 9;13:e83526. doi: 10.7554/eLife.83526.

Abstract

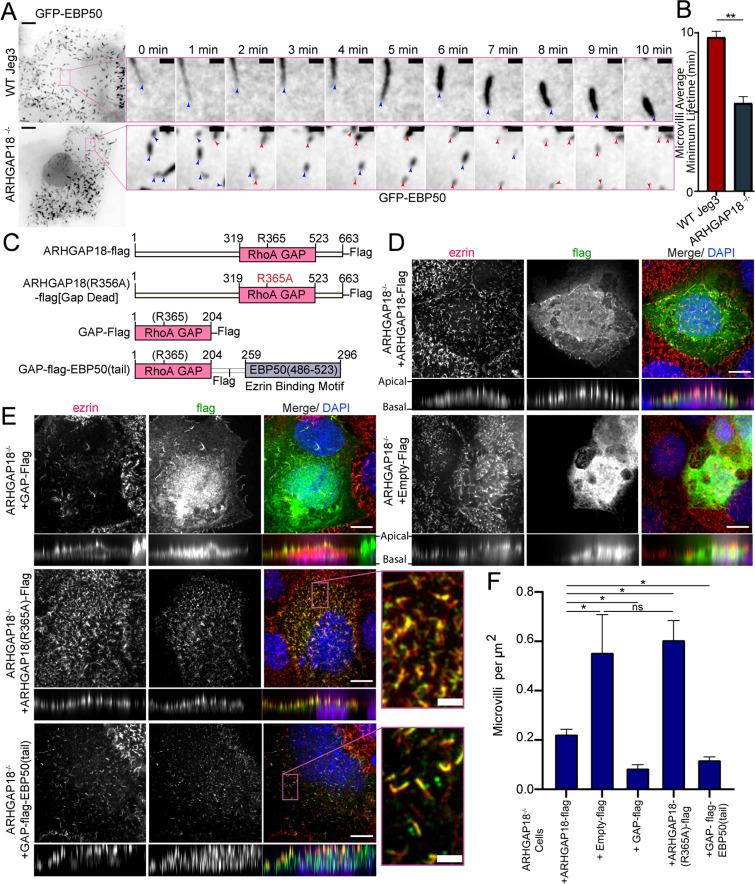
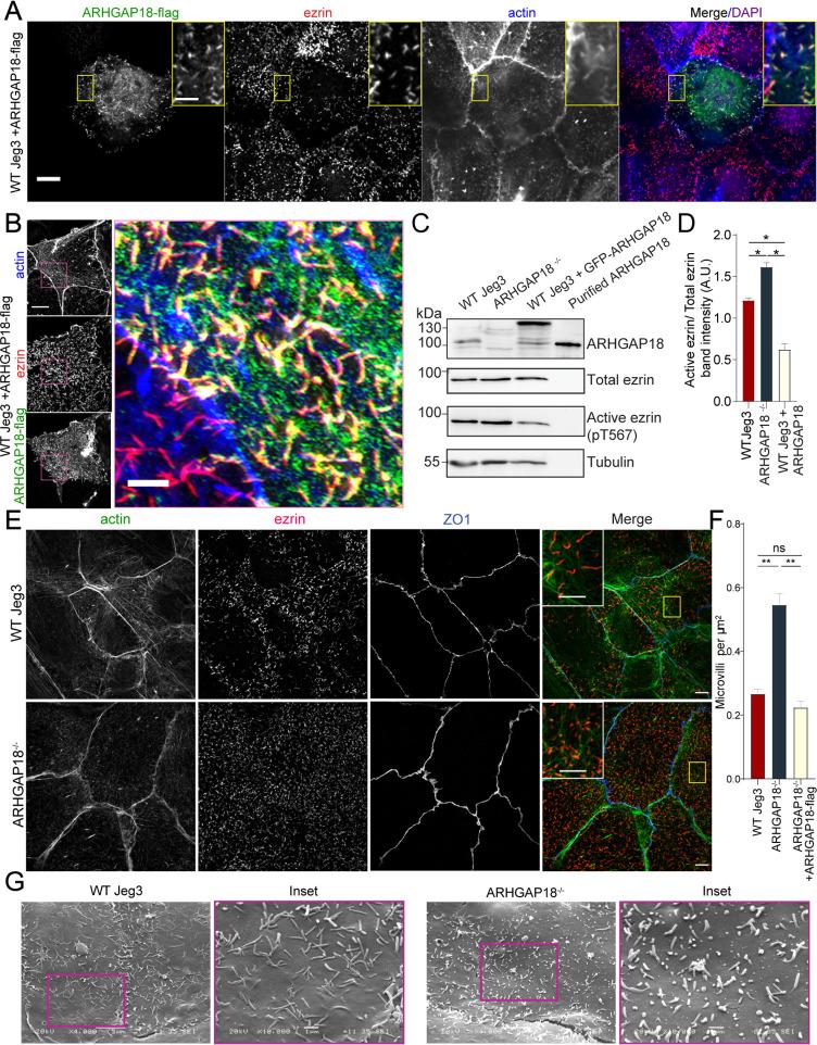
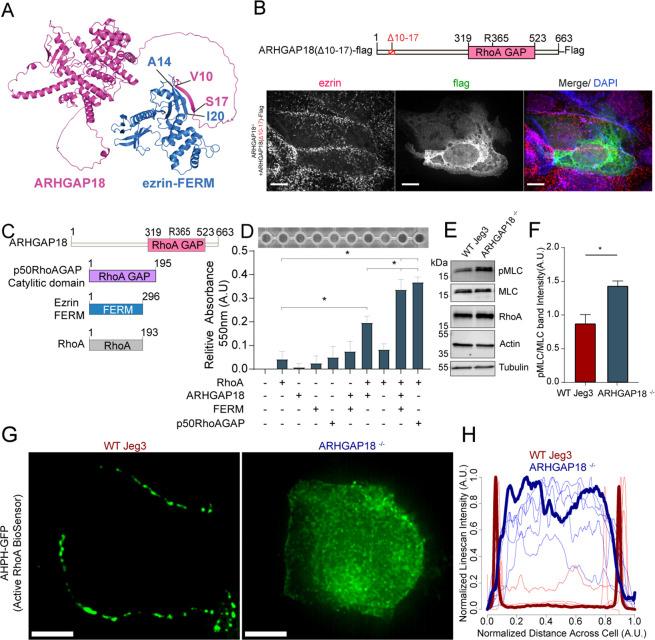
The location of different actin-based structures is largely regulated by Rho GTPases through specific effectors. We use the apical aspect of epithelial cells as a model system to investigate how RhoA is locally regulated to contribute to two distinct adjacent actin-based structures. Assembly of the non-muscle myosin-2 filaments in the terminal web is dependent on RhoA activity, and assembly of the microvilli also requires active RhoA for phosphorylation and activation of ezrin. We show that the RhoGAP, ARHGAP18, is localized by binding active microvillar ezrin, and this interaction enhances ARHGAP18's RhoGAP activity. We present a model where ezrin-ARHGAP18 acts as a negative autoregulatory module to locally reduce RhoA activity in microvilli. Consistent with this model, loss of ARHGAP18 results in disruption of the distinction between microvilli and the terminal web including aberrant assembly of myosin-2 filaments forming inside microvilli. Thus, ARHGAP18, through its recruitment and activation by ezrin, fine-tunes the local level of RhoA to allow for the appropriate distribution of actin-based structures between the microvilli and terminal web. As RhoGAPs vastly outnumber Rho GTPases, this may represent a general mechanism whereby individual Rho effectors drive specific actin-based structures.

摘要

不同的肌动蛋白基结构的位置在很大程度上受 Rho GTPases 通过特定效应物来调节。我们使用上皮细胞的顶端方面作为模型系统来研究 RhoA 如何被局部调节以有助于两个不同的相邻肌动蛋白基结构。非肌肉肌球蛋白-2 丝在终末网中的组装依赖于 RhoA 活性,并且微绒毛的组装也需要活性 RhoA 来磷酸化和激活 ezrin。我们表明,RhoGAP,ARHGAP18,通过结合活性微绒毛 ezrin 来定位,并且这种相互作用增强了 ARHGAP18 的 RhoGAP 活性。我们提出了一个模型,其中 ezrin-ARHGAP18 作为一个负反馈自动调节模块,在微绒毛中局部降低 RhoA 活性。与该模型一致,ARHGAP18 的缺失导致微绒毛和终末网之间的区别中断,包括肌球蛋白-2 丝在微绒毛内异常组装。因此,ARHGAP18 通过其与 ezrin 的募集和激活,微调了 RhoA 的局部水平,以允许肌动蛋白基结构在微绒毛和终末网之间的适当分布。由于 RhoGAPs 的数量远远超过 Rho GTPases,这可能代表一种普遍的机制,即单个 Rho 效应物驱动特定的肌动蛋白基结构。

https://cdn.ncbi.nlm.nih.gov/pmc/blobs/4e8f/10830128/a021837d4c84/elife-83526-fig1.jpg

文献AI研究员

20分钟写一篇综述,助力文献阅读效率提升50倍。

立即体验

用中文搜PubMed

大模型驱动的PubMed中文搜索引擎

马上搜索

文档翻译

学术文献翻译模型,支持多种主流文档格式。

立即体验