Suppr超能文献

解析大西洋鲑鱼从胚胎到成鱼阶段真菌分类群的时空变化。

Unravelling the temporal and spatial variation of fungal phylotypes from embryo to adult stages in Atlantic salmon.

机构信息

Faculty of Biosciences and Aquaculture, Nord University, Bodø, Norway.

Université de Pau et des Pays de l'Adour, E2S UPPA. INRAE, NUMEA, Saint-Pée-Sur-Nivelle, France.

出版信息

Sci Rep. 2024 Jan 10;14(1):981. doi: 10.1038/s41598-023-50883-x.

Abstract

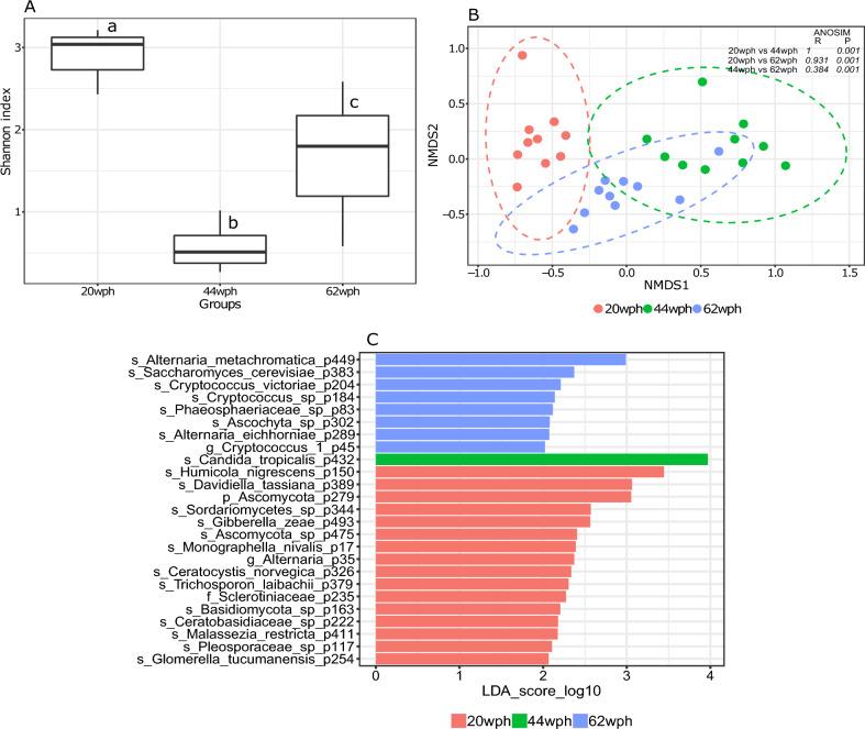
Early microbial colonization has a profound impact on host physiology during different stages of ontogeny. Although several studies have focused on early bacterial colonization and succession, the composition and role of fungal communities are poorly known in fish. Here, we sequenced the internal transcribed spacer 2 (ITS2) region of fungi to profile the mycobiome associated with the eggs, hatchlings and intestine of Atlantic salmon at various freshwater and marine stages. In most of the stages studied, fungal diversity was lower than bacterial diversity. There were several stage-specific fungal phylotypes belonging to different stages of ontogeny but some groups, such as Candida tropicalis, Saccharomyces cerevisiae, Alternaria metachromatica, Davidiella tassiana and Humicola nigrescens, persisted during successive stages of ontogeny. We observed significant changes in the intestinal fungal communities during the first feeding. Prior to first feeding, Humicola nigrescens dominated, but Saccharomyces cerevisiae (10 weeks post hatch) and Candida tropicalis (12 weeks post hatch) became dominant subsequently. Seawater transfer resulted in a decrease in alpha diversity and an increase in Candida tropicalis abundance. We also observed notable variations in beta diversity and composition between the different farms. Overall, the present study sheds light on the fungal communities of Atlantic salmon from early ontogeny to adulthood. These novel findings will also be useful in future studies investigating host-microbiota interactions in the context of developing better nutritional and health management strategies for Atlantic salmon farming.

摘要

早期微生物定植在宿主个体发育的不同阶段对其生理机能具有深远影响。尽管已有多项研究聚焦于早期细菌定植和演替,但鱼类真菌群落的组成和功能仍知之甚少。本研究通过测序鱼类内转录间隔区 2(ITS2),分析了不同淡水和海水养殖阶段大西洋鲑鱼卵、幼鱼及肠道的真菌微生物组。在大多数研究阶段,真菌多样性均低于细菌多样性。有一些阶段特异性真菌类群属于不同的发育阶段,但有些类群,如热带假丝酵母、酿酒酵母、变色弯颈霉、戴维利塔希安纳酵母和黑地霉,在连续的发育阶段中均存在。在首次摄食期间,我们观察到肠道真菌群落发生了显著变化。在首次摄食之前,黑地霉占优势,但随后酿酒酵母(孵化后 10 周)和热带假丝酵母(孵化后 12 周)成为优势种。海水转换导致 alpha 多样性降低,热带假丝酵母丰度增加。我们还观察到不同养殖场之间 beta 多样性和组成存在显著差异。总体而言,本研究揭示了大西洋鲑鱼从早期发育到成年期的真菌群落。这些新发现对于未来研究宿主-微生物相互作用以及制定更好的大西洋鲑养殖营养和健康管理策略也将具有重要意义。

https://cdn.ncbi.nlm.nih.gov/pmc/blobs/4e26/10781754/596420a7c825/41598_2023_50883_Fig1_HTML.jpg

文献AI研究员

20分钟写一篇综述,助力文献阅读效率提升50倍。

立即体验

用中文搜PubMed

大模型驱动的PubMed中文搜索引擎

马上搜索

文档翻译

学术文献翻译模型,支持多种主流文档格式。

立即体验