Suppr超能文献

丝氨酸合成途径通过 NFATc1 表达的表观遗传调控驱动破骨细胞分化。

The serine synthesis pathway drives osteoclast differentiation through epigenetic regulation of NFATc1 expression.

机构信息

Laboratory of Clinical and Experimental Endocrinology, Department of Chronic Diseases and Metabolism, KU Leuven, Leuven, Belgium.

Laboratory of Functional Epigenetics, Department of Human Genetics, KU Leuven, Leuven, Belgium.

出版信息

Nat Metab. 2024 Jan;6(1):141-152. doi: 10.1038/s42255-023-00948-y. Epub 2024 Jan 10.

Abstract

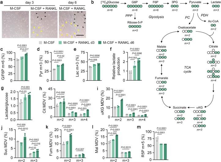
Bone-resorbing osteoclasts are vital for postnatal bone health, as increased differentiation or activity results in skeletal pathologies such as osteoporosis. The metabolism of mature osteoclasts differs from their progenitor cells, but whether the observed metabolic changes are secondary to the altered cell state or actively drive the process of cell differentiation is unknown. Here, we show that transient activation of the serine synthesis pathway (SSP) is essential for osteoclastogenesis, as deletion of the rate-limiting enzyme phosphoglycerate dehydrogenase in osteoclast progenitors impairs their differentiation and results in increased bone mass. In addition, pharmacological phosphoglycerate dehydrogenase inhibition abrogated bone loss in a mouse model of postmenopausal osteoporosis by blocking bone resorption. Mechanistically, SSP-derived α-ketoglutarate is necessary for histone demethylases that remove repressive histone methylation marks at the nuclear factor of activated T cells, cytoplasmic 1 (Nfatc1) gene locus, thereby inducing NFATc1 expression and consequent osteoclast maturation. Taken together, this study reveals a metabolic-epigenetic coupling mechanism that directs osteoclast differentiation and suggests that the SSP can be therapeutically targeted to prevent osteoporotic bone loss.

摘要

破骨细胞是骨骼健康所必需的,因为它们的分化或活性增加会导致骨骼疾病,如骨质疏松症。成熟破骨细胞的代谢与前体细胞不同,但观察到的代谢变化是继发于细胞状态的改变,还是主动驱动细胞分化过程尚不清楚。在这里,我们表明丝氨酸合成途径(SSP)的短暂激活对于破骨细胞生成是必不可少的,因为破骨细胞前体细胞中限速酶磷酸甘油酸脱氢酶的缺失会损害其分化,并导致骨量增加。此外,磷酸甘油酸脱氢酶的药理学抑制通过阻断骨吸收在绝经后骨质疏松症的小鼠模型中阻止了骨丢失。从机制上讲,SSP 衍生的α-酮戊二酸对于组蛋白去甲基酶是必需的,组蛋白去甲基酶可以去除激活 T 细胞胞浆因子 1(Nfatc1)基因座上的抑制性组蛋白甲基化标记,从而诱导 NFATc1 表达和随后的破骨细胞成熟。总之,这项研究揭示了一种代谢-表观遗传偶联机制,指导破骨细胞分化,并表明 SSP 可以作为治疗靶点,以预防骨质疏松性骨丢失。

https://cdn.ncbi.nlm.nih.gov/pmc/blobs/f098/10822776/88c215f22ab5/42255_2023_948_Fig1_HTML.jpg

文献AI研究员

20分钟写一篇综述,助力文献阅读效率提升50倍。

立即体验

用中文搜PubMed

大模型驱动的PubMed中文搜索引擎

马上搜索

文档翻译

学术文献翻译模型,支持多种主流文档格式。

立即体验