Suppr超能文献

人类精子膜脂组学特征分析鉴定出与精液质量和功能相关的脂质聚类。

Lipidomic Profile of Human Sperm Membrane Identifies a Clustering of Lipids Associated with Semen Quality and Function.

机构信息

Department of Medicine, University of Padova, 35128 Padova, Italy.

Magnetic Resonance Center (CERM) at the Department of Chemistry "Ugo Schiff", University of Florence, 50019 Sesto Fiorentino, Italy.

出版信息

Int J Mol Sci. 2023 Dec 25;25(1):297. doi: 10.3390/ijms25010297.

Abstract

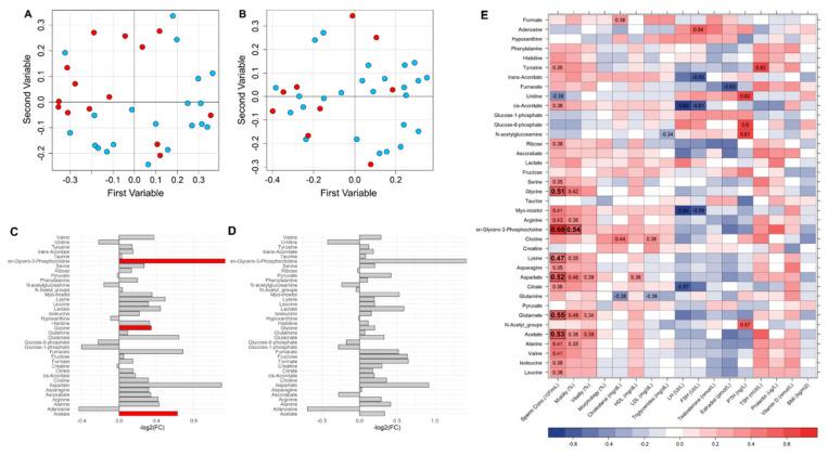
Reduced sperm motility and/or count are among the major causes of reduced fertility in men, and sperm membranes play an important role in the spermatogenesis and fertilization processes. However, the impact of sperm lipid composition on male fertility remains under-investigated. The aim of the present study was to perform a lipidomic analysis of human sperm membranes: we performed an untargeted analysis of membrane lipid composition in fertile (N = 33) and infertile subjects (N = 29). In parallel, we evaluated their serum lipid levels. Twenty-one lipids were identified by their mass/charge ratio and post-source decay spectra. Sulfogalactosylglycerolipid (SGG, seminolipid) was the most abundant lipid component in the membranes. In addition, we observed a significant proportion of PUFAs. Important differences have emerged between the fertile and infertile groups, leading to the identification of a lipid cluster that was associated with semen parameters. Among these, cholesterol sulfate, SGG, and PUFAs represented the most important predictors of semen quality. No association was found between the serum and sperm lipids. Dietary PUFAs and SGG have acknowledged antioxidant functions and could, therefore, represent sensitive markers of sperm quality and testicular function. Altogether, these results underline the important role of sperm membrane lipids, which act independently of serum lipids levels and may rather represent an independent marker of reproductive function.

摘要

精子活力和/或数量降低是男性生育能力降低的主要原因之一,而精子膜在精子发生和受精过程中起着重要作用。然而,精子脂质组成对男性生育力的影响仍未得到充分研究。本研究旨在对人精子膜进行脂质组学分析:我们对 33 名生育能力正常的个体(N=33)和 29 名不育个体(N=29)的膜脂质组成进行了非靶向分析。同时,我们评估了他们的血清脂质水平。通过质荷比和源后衰变谱鉴定了 21 种脂质。硫酸半乳糖甘油酯(SGG,半乳糖神经酰胺)是膜中最丰富的脂质成分。此外,我们观察到大量多不饱和脂肪酸(PUFAs)。在生育能力正常和不育组之间出现了重要差异,导致确定了与精液参数相关的脂质簇。其中,胆固醇硫酸酯、SGG 和 PUFAs 是精液质量最重要的预测因子。血清和精子脂质之间没有关联。膳食 PUFAs 和 SGG 具有公认的抗氧化功能,因此可以作为精子质量和睾丸功能的敏感标志物。综上所述,这些结果强调了精子膜脂质的重要作用,它独立于血清脂质水平,可能是生殖功能的一个独立标志物。

https://cdn.ncbi.nlm.nih.gov/pmc/blobs/49b9/10778809/7d08cafe8fd7/ijms-25-00297-g001.jpg

文献AI研究员

20分钟写一篇综述,助力文献阅读效率提升50倍。

立即体验

用中文搜PubMed

大模型驱动的PubMed中文搜索引擎

马上搜索

文档翻译

学术文献翻译模型,支持多种主流文档格式。

立即体验