Suppr超能文献

一种靶向线粒体的双氢青蒿素衍生物,作为基于活性氧的免疫原性细胞死亡诱导剂。

A mitochondria-targeting dihydroartemisinin derivative as a reactive oxygen species -based immunogenic cell death inducer.

作者信息

Zhao Hong-Yang, Li Kun-Heng, Wang Dan-Dan, Zhang Zhi-Li, Xu Zi-Jian, Qi Ming-Hui, Huang Shi-Wen

机构信息

Key Laboratory of Biomedical Polymers of Ministry of Education, Department of Chemistry, Wuhan University, Wuhan 430072, People's Republic of China.

出版信息

iScience. 2023 Dec 9;27(1):108702. doi: 10.1016/j.isci.2023.108702. eCollection 2024 Jan 19.

Abstract

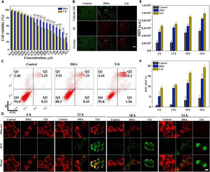
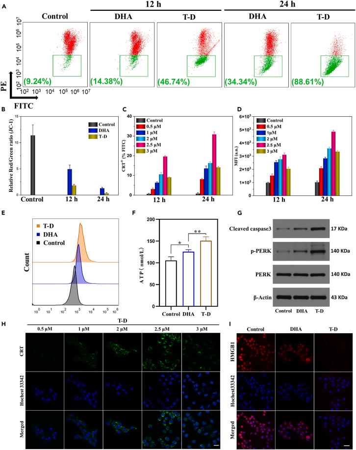
Immunogenic cell death (ICD) can activate the anticancer immune response and its occurrence requires high reliance on oxidative stress. Inducing mitochondrial reactive oxygen species (ROS) is a desirable capability for ICD inducers. However, in the category of ICD-associated drugs, numerous reported ICD inducers are a series of anthracyclines and weak in ICD induction. Herein, a mitochondria-targeting dihydroartemisinin derivative (T-D) was synthesized by conjugating triphenylphosphonium (TPP) to dihydroartemisinin (DHA). T-D can selectively accumulate in mitochondria to trigger ROS generation, leading to the loss of mitochondrial membrane potential (ΔΨ) and ER stress. Notably, T-D exhibits far more potent ICD-inducing properties than its parent compound. , T-D-treated breast cancer cell vaccine inhibits metastasis to the lungs and tumor growth. These results indicate that T-D is an excellent ROS-based ICD inducer with the specific function of trigging vigorous ROS in mitochondria and sets an example for incorporating artemisinin-based drugs into the ICD field.

摘要

免疫原性细胞死亡(ICD)可激活抗癌免疫反应,其发生高度依赖氧化应激。诱导线粒体活性氧(ROS)是ICD诱导剂的理想特性。然而,在ICD相关药物类别中,众多已报道的ICD诱导剂是一系列蒽环类药物,且ICD诱导能力较弱。在此,通过将三苯基膦(TPP)与双氢青蒿素(DHA)偶联,合成了一种线粒体靶向双氢青蒿素衍生物(T-D)。T-D可选择性地在线粒体中积累以触发ROS生成,导致线粒体膜电位(ΔΨ)丧失和内质网应激。值得注意的是,T-D表现出比其母体化合物更强的ICD诱导特性。此外,经T-D处理的乳腺癌细胞疫苗可抑制肺转移和肿瘤生长。这些结果表明,T-D是一种出色的基于ROS的ICD诱导剂,具有在线粒体中引发强烈ROS的特定功能,并为将青蒿素类药物纳入ICD领域树立了榜样。

https://cdn.ncbi.nlm.nih.gov/pmc/blobs/c857/10776928/9e776d473473/fx1.jpg

文献AI研究员

20分钟写一篇综述,助力文献阅读效率提升50倍。

立即体验

用中文搜PubMed

大模型驱动的PubMed中文搜索引擎

马上搜索

文档翻译

学术文献翻译模型,支持多种主流文档格式。

立即体验