Suppr超能文献

线粒体靶向天然产物大黄酸与二氯乙酸缀合,作为糖酵解和氧化磷酸化的双重抑制剂,使癌细胞能量耗竭并诱导活性氧风暴。

Mitochondria-targeting natural product rhein conjugated with dichloroacetate as the dual inhibitor of glycolysis and oxidative phosphorylation to off energize cancer cells and induce ROS storm.

作者信息

Zhang Zhili, Tang Shiming, Qi Minghui, Zhao Hongyang, Wu Meng, Huang Shi-Wen

机构信息

Key Laboratory of Biomedical Polymers of Ministry of Education, Department of Chemistry, Wuhan University, Wuhan 430072, P. R. China.

Department of Ultrasound, Zhongnan Hospital of Wuhan University, Wuhan University, Wuhan 430071, P. R. China.

出版信息

Theranostics. 2025 Mar 31;15(11):4909-4929. doi: 10.7150/thno.107812. eCollection 2025.

Abstract

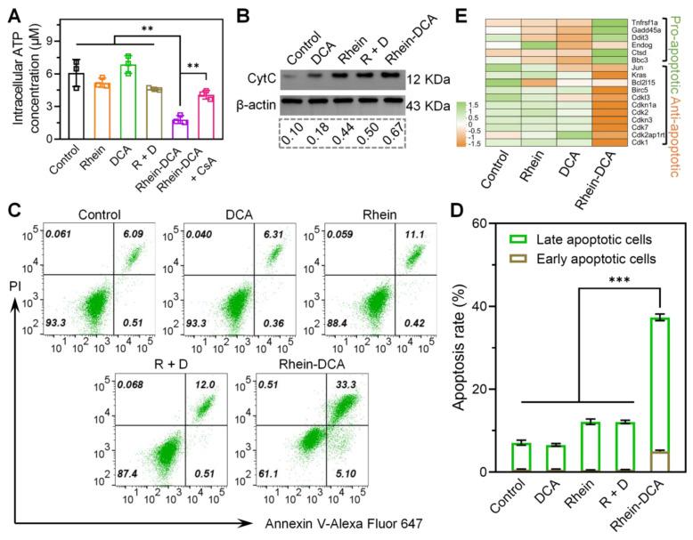
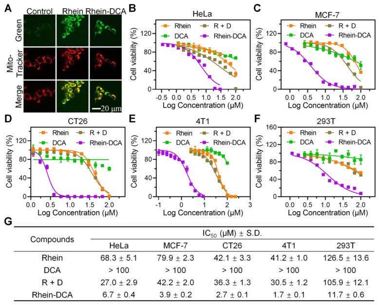
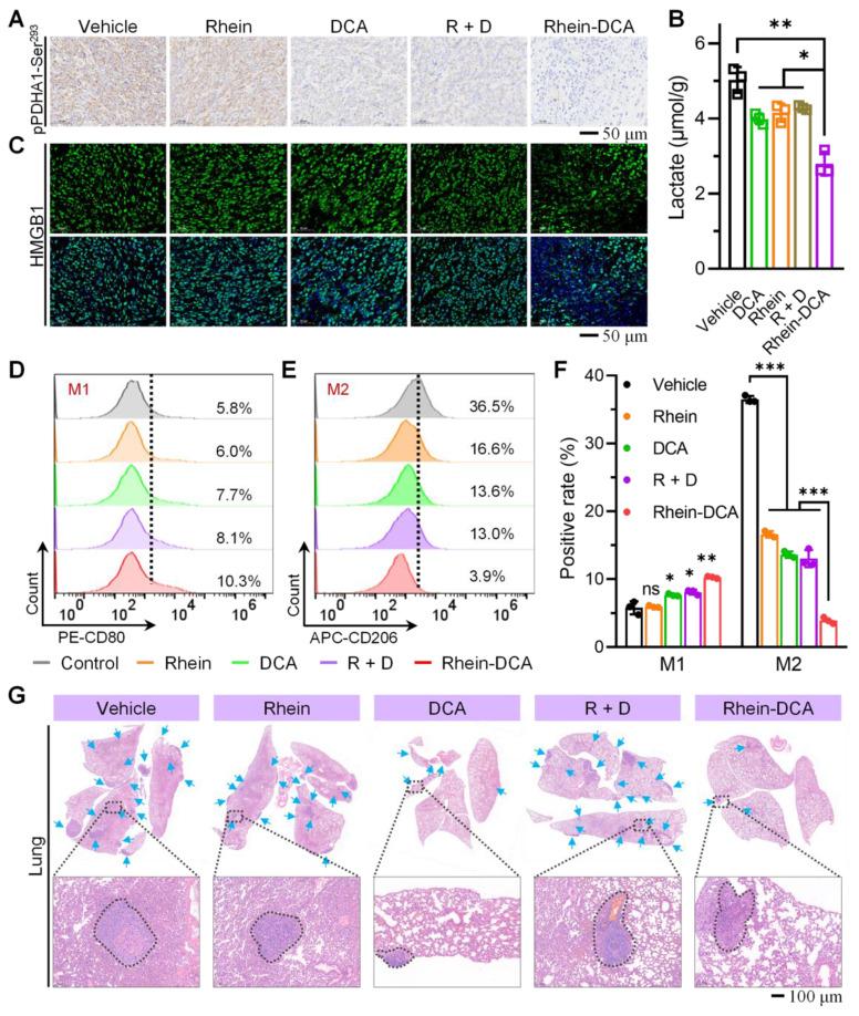
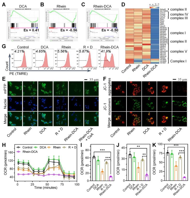
Metabolic reprogramming emerges as a remarkable hallmark of cancer cells and exhibits potential in the development of metabolic modulators. Numerous small-molecule inhibitors mainly target reversing the dominant-glycolysis pathway. However, energy metabolic adaptation that facilitates the alternation of metabolic phenotypes from glycolysis to oxidative phosphorylation (OXPHOS) undermines treatment efficacy. Thus, small molecular therapeutic agents, concurrently cutting off the cellular energy metabolism of glycolysis and OXPHOS and trigger oxidative stress damage, hold promise for cancer therapy. Herein, natural product rhein with the capacity of mitochondria-targeting was conjugated with pyruvate dehydrogenase kinase (PDK) inhibitor dichloroacetate (DCA) to form a multifunction small molecule drug Rhein-DCA conjugate. The ATP production inhibition, oxidative stress damage and antitumor efficacy of Rhein-DCA conjugate were evaluated both and . Rhein unit not only led to the effective accumulation of Rhein-DCA conjugate in mitochondria, but also promoted the binding of DCA and PDK1, enhancing typical inhibition of glycolysis by DCA PDK-PDH axis. Unlike classical PDK inhibitors, which restrained glycolysis and restored OXPHOS, rhein within the conjugate further suppressed mitochondrial respiratory chain complex and induced sustained opening of mitochondrial permeability transition pore, destroying intractable OXPHOS. Importantly, rhein component in the conjugate elevated the reactive oxygen species (ROS) level to further disrupt OXPHOS, and thus ROS triggered the release of damage associated molecular patterns. Simultaneously, the conjugate weakened lactate-mediated immunosuppression by reducing lactate levels in the tumor microenvironment. Eventually, the polarization state of tumor-associated macrophages could be effectively reversed following oral administration. This study designed a small-molecule dual-inhibitor of glycolysis and OXPHOS to circumvent metabolic adaptations and simultaneously induce immunogenic cell death for macrophages repolarization, thereby synergistically promoting antitumor efficacy.

摘要

代谢重编程已成为癌细胞的一个显著特征,并在代谢调节剂的开发中显示出潜力。许多小分子抑制剂主要靶向逆转占主导地位的糖酵解途径。然而,促进代谢表型从糖酵解转变为氧化磷酸化(OXPHOS)的能量代谢适应会削弱治疗效果。因此,同时切断细胞糖酵解和OXPHOS的能量代谢并引发氧化应激损伤的小分子治疗剂有望用于癌症治疗。在此,将具有线粒体靶向能力的天然产物大黄酸与丙酮酸脱氢酶激酶(PDK)抑制剂二氯乙酸(DCA)偶联,形成一种多功能小分子药物大黄酸-DCA偶联物。对大黄酸-DCA偶联物的ATP生成抑制、氧化应激损伤和抗肿瘤疗效进行了评估。大黄酸单元不仅导致大黄酸-DCA偶联物在线粒体中有效积累,还促进了DCA与PDK1的结合,增强了DCA通过PDK-PDH轴对糖酵解的典型抑制作用。与抑制糖酵解并恢复OXPHOS的经典PDK抑制剂不同,偶联物中的大黄酸进一步抑制线粒体呼吸链复合物并诱导线粒体通透性转换孔持续开放,破坏难治性OXPHOS。重要的是,偶联物中的大黄酸成分提高了活性氧(ROS)水平,进一步破坏OXPHOS,因此ROS触发了损伤相关分子模式的释放。同时,偶联物通过降低肿瘤微环境中的乳酸水平减弱了乳酸介导的免疫抑制。最终,口服给药后可有效逆转肿瘤相关巨噬细胞的极化状态。本研究设计了一种糖酵解和OXPHOS的小分子双重抑制剂,以规避代谢适应并同时诱导免疫原性细胞死亡以使巨噬细胞重新极化,从而协同提高抗肿瘤疗效。

https://cdn.ncbi.nlm.nih.gov/pmc/blobs/3b0c/12036875/cd5a970f3afc/thnov15p4909g001.jpg

文献AI研究员

20分钟写一篇综述,助力文献阅读效率提升50倍。

立即体验

用中文搜PubMed

大模型驱动的PubMed中文搜索引擎

马上搜索

文档翻译

学术文献翻译模型,支持多种主流文档格式。

立即体验