Suppr超能文献

恩格列净可能通过激活AMPK/PGC-1α并抑制RhoA/ROCK信号通路来改善糖尿病性心肌病。

Empagliflozin ameliorates diabetic cardiomyopathy probably activating AMPK/PGC-1α and inhibiting the RhoA/ROCK pathway.

作者信息

Li Na, Zhu Qiu-Xiao, Li Gui-Zhi, Wang Ting, Zhou Hong

机构信息

Department of Endocrinology, The Second Hospital of Hebei Medical University, Shijiazhuang 050000, Hebei Province, China.

出版信息

World J Diabetes. 2023 Dec 15;14(12):1862-1876. doi: 10.4239/wjd.v14.i12.1862.

Abstract

BACKGROUND

Diabetic cardiomyopathy (DCM) increases the risk of hospitalization for heart failure (HF) and mortality in patients with diabetes mellitus. However, no specific therapy to delay the progression of DCM has been identified. Mitochondrial dysfunction, oxidative stress, inflammation, and calcium handling imbalance play a crucial role in the pathological processes of DCM, ultimately leading to cardiomyocyte apoptosis and cardiac dysfunctions. Empagliflozin, a novel glucose-lowering agent, has been confirmed to reduce the risk of hospitalization for HF in diabetic patients. Nevertheless, the molecular mechanisms by which this agent provides cardioprotection remain unclear.

AIM

To investigate the effects of empagliflozin on high glucose (HG)-induced oxidative stress and cardiomyocyte apoptosis and the underlying molecular mechanism.

METHODS

Twelve-week-old db/db mice and primary cardiomyocytes from neonatal rats stimulated with HG (30 mmol/L) were separately employed as and models. Echocardiography was used to evaluate cardiac function. Flow cytometry and TdT-mediated dUTP-biotin nick end labeling staining were used to assess apoptosis in myocardial cells. Mitochondrial function was assessed by cellular ATP levels and changes in mitochondrial membrane potential. Furthermore, intracellular reactive oxygen species production and superoxide dismutase activity were analyzed. Real-time quantitative PCR was used to analyze and mRNA expression. Western blot analysis was used to measure the phosphorylation of AMP-activated protein kinase (AMPK) and myosin phosphatase target subunit 1 (MYPT1), as well as the peroxisome proliferator-activated receptor-γ coactivator-1α (PGC-1α) and active caspase-3 protein levels.

RESULTS

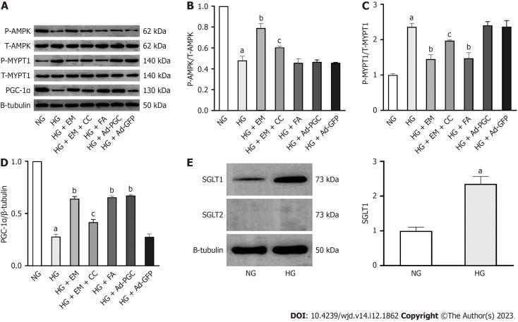
In the experiment, db/db mice developed DCM. However, the treatment of db/db mice with empagliflozin (10 mg/kg/d) for 8 wk substantially enhanced cardiac function and significantly reduced myocardial apoptosis, accompanied by an increase in the phosphorylation of AMPK and PGC-1α protein levels, as well as a decrease in the phosphorylation of MYPT1 in the heart. In the experiment, the findings indicate that treatment of cardiomyocytes with empagliflozin (10 μM) or fasudil (FA) (a ROCK inhibitor, 100 μM) or overexpression of PGC-1α significantly attenuated HG-induced mitochondrial injury, oxidative stress, and cardiomyocyte apoptosis. However, the above effects were partly reversed by the addition of compound C (CC). In cells exposed to HG, empagliflozin treatment increased the protein levels of p-AMPK and PGC-1α protein while decreasing phosphorylated MYPT1 levels, and these changes were mitigated by the addition of CC. Adding FA and overexpressing PGC-1α in cells exposed to HG substantially increased PGC-1α protein levels. In addition, no sodium-glucose cotransporter (SGLT)2 protein expression was detected in cardiomyocytes.

CONCLUSION

Empagliflozin partially achieves anti-oxidative stress and anti-apoptotic effects on cardiomyocytes under HG conditions by activating AMPK/PGC-1α and suppressing of the RhoA/ROCK pathway independent of SGLT2.

摘要

背景

糖尿病性心肌病(DCM)增加了糖尿病患者因心力衰竭(HF)住院的风险和死亡率。然而,尚未确定延缓DCM进展的特异性治疗方法。线粒体功能障碍、氧化应激、炎症和钙处理失衡在DCM的病理过程中起关键作用,最终导致心肌细胞凋亡和心脏功能障碍。恩格列净是一种新型降糖药物,已证实可降低糖尿病患者因HF住院的风险。然而,该药物提供心脏保护作用的分子机制仍不清楚。

目的

研究恩格列净对高糖(HG)诱导的氧化应激和心肌细胞凋亡的影响及其潜在分子机制。

方法

分别采用12周龄db/db小鼠和用HG(30 mmol/L)刺激的新生大鼠原代心肌细胞作为体内和体外模型。采用超声心动图评估心脏功能。采用流式细胞术和TdT介导的dUTP生物素缺口末端标记染色评估心肌细胞凋亡。通过细胞ATP水平和线粒体膜电位变化评估线粒体功能。此外,分析细胞内活性氧生成和超氧化物歧化酶活性。采用实时定量PCR分析相关mRNA表达。采用蛋白质免疫印迹分析检测AMP激活蛋白激酶(AMPK)和肌球蛋白磷酸酶靶向亚基1(MYPT1)的磷酸化水平,以及过氧化物酶体增殖物激活受体γ辅激活因子1α(PGC-1α)和活化的半胱天冬酶-3蛋白水平。

结果

在体内实验中,db/db小鼠发生了DCM。然而,用恩格列净(10 mg/kg/d)治疗db/db小鼠8周可显著增强心脏功能并显著减少心肌凋亡,同时心脏中AMPK磷酸化水平和PGC-1α蛋白水平增加,MYPT1磷酸化水平降低。在体外实验中,研究结果表明,用恩格列净(10 μM)或法舒地尔(FA,一种ROCK抑制剂,100 μM)处理心肌细胞或过表达PGC-1α可显著减轻HG诱导的线粒体损伤、氧化应激和心肌细胞凋亡。然而,添加化合物C(CC)可部分逆转上述作用。在暴露于HG的细胞中,恩格列净处理可增加p-AMPK和PGC-1α蛋白水平,同时降低磷酸化MYPT1水平,添加CC可减轻这些变化。在暴露于HG的细胞中添加FA和过表达PGC-1α可显著增加PGC-1α蛋白水平。此外,在心肌细胞中未检测到钠-葡萄糖协同转运蛋白(SGLT)2蛋白表达。

结论

恩格列净通过激活AMPK/PGC-1α并抑制RhoA/ROCK途径,在不依赖SGLT2的情况下,部分实现了HG条件下对心肌细胞的抗氧化应激和抗凋亡作用。

https://cdn.ncbi.nlm.nih.gov/pmc/blobs/f134/10784799/fa4b34a4a334/WJD-14-1862-g001.jpg

文献AI研究员

20分钟写一篇综述,助力文献阅读效率提升50倍。

立即体验

用中文搜PubMed

大模型驱动的PubMed中文搜索引擎

马上搜索

文档翻译

学术文献翻译模型,支持多种主流文档格式。

立即体验