Suppr超能文献

循环外泌体 microRNAs 作为狼疮肾炎的生物标志物。

Circulating exosomal microRNAs as biomarkers of lupus nephritis.

机构信息

Department of Clinical Laboratory, The Affiliated Drum Tower Hospital of Nanjing University Medical School, Nanjing, China.

College of Life Sciences, Yangtze University, Jingzhou, China.

出版信息

Front Immunol. 2023 Dec 29;14:1326836. doi: 10.3389/fimmu.2023.1326836. eCollection 2023.

Abstract

OBJECTIVE

Disruption in the delicate symphony of genes, microRNA (miRNA), or protein expression can result in the dysregulation of the immune system, leading to the devastating consequences such as lupus nephritis (LN). The capacity of exosomes to transport miRNAs between cells and modify the phenotype of recipient cells implies their involvement in persistent kidney inflammation. This study unveils identifying two previously undiscovered exosomal miRNAs in the serum of LN patients, offering potential solutions to the current challenges in LN diagnosis and management.

METHODS

Initially, we used a reagent-based kit to isolate serum exosomes from patients with Systemic lupus erythematosus (SLE) and used Trizol method for total RNA extraction. Subsequently, we employed small RNA sequencing to screen for differential expression profiles of exosomal small RNAs. The RT-qPCR method was used to individually validate samples in both the screening and validation cohorts, enabling the identification of candidate small RNAs; specific to LN. We assessed the diagnostic potency using receiver operating characteristic (ROC) curve, and explored the biological roles of miRNAs using Gene Ontology (GO) and Kyoto Encyclopedia of Genes and Genomes (KEGG) analyses.

RESULTS

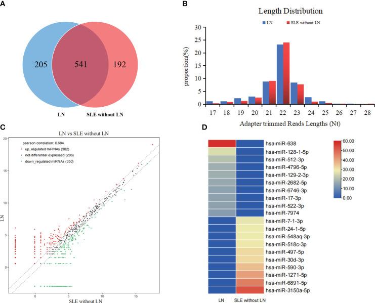
Compared to SLE patients without LN, SLE patients accompanied by LN exhibited significantly spiked levels of exosomal hsa-miR-4796-5p and hsa-miR-7974. The duo of miRNAs, hsa-miR-4796-5p and hsa-miR-7974, exhibited promising potential as biomarkers for diagnosing LN, with an AUC exceeding 0.8. Correlation analysis revealed a strong positive association between these miRNAs and proteinuria, as well as the SLE Disease Activity Index (SLEDAI) score. Moreover, the levels of two miRNAs in LN patients were significantly elevated in comparison to other autoimmune nephritis conditions, such as immunoglobulin A nephropathy (IgAN) and diabetic nephropathy (DN). Furthermore, the bioinformatics analysis indicated that this miRNAs duo can play a pivotal role in the regulation of immune processes by modulating signal pathways, such as the mTOR and PI3K-Akt signaling pathway.

CONCLUSION

This study provides a new ground that serum exosomal miRNAs can effectively identify and predict LN in SLE patients.

摘要

目的

基因、微小 RNA(miRNA)或蛋白质表达的微妙失调可能导致免疫系统失调,从而导致狼疮肾炎(LN)等毁灭性后果。外泌体能够在细胞间运输 miRNA 并改变受体细胞的表型,这意味着它们参与了持续的肾脏炎症。本研究揭示了在 LN 患者血清中鉴定出两种以前未发现的外泌体 miRNA,为 LN 的诊断和治疗提供了潜在的解决方案。

方法

我们最初使用基于试剂的试剂盒从系统性红斑狼疮(SLE)患者的血清中分离血清外泌体,并使用 Trizol 方法提取总 RNA。随后,我们采用小 RNA 测序筛选外泌体小 RNA 的差异表达谱。使用 RT-qPCR 方法对筛选和验证队列中的样本进行单独验证,从而鉴定出特定于 LN 的候选小 RNA。我们使用接收器操作特征(ROC)曲线评估诊断效力,并使用基因本体论(GO)和京都基因与基因组百科全书(KEGG)分析探索 miRNA 的生物学作用。

结果

与无 LN 的 SLE 患者相比,伴有 LN 的 SLE 患者的外泌体 hsa-miR-4796-5p 和 hsa-miR-7974 水平明显升高。miRNA 组合 hsa-miR-4796-5p 和 hsa-miR-7974 作为 LN 诊断的生物标志物具有很大的潜力,AUC 超过 0.8。相关性分析显示,这些 miRNA 与蛋白尿以及 SLE 疾病活动指数(SLEDAI)评分之间存在强烈的正相关关系。此外,与其他自身免疫性肾炎(如免疫球蛋白 A 肾病(IgAN)和糖尿病肾病(DN))相比,LN 患者的两种 miRNA 水平显著升高。此外,生物信息学分析表明,这两种 miRNA 可以通过调节 mTOR 和 PI3K-Akt 信号通路等信号通路在调节免疫过程中发挥关键作用。

结论

本研究提供了一个新的观点,即血清外泌体 miRNA 可以有效识别和预测 SLE 患者的 LN。

https://cdn.ncbi.nlm.nih.gov/pmc/blobs/b870/10785001/b2ddf57b554c/fimmu-14-1326836-g001.jpg

文献AI研究员

20分钟写一篇综述,助力文献阅读效率提升50倍。

立即体验

用中文搜PubMed

大模型驱动的PubMed中文搜索引擎

马上搜索

文档翻译

学术文献翻译模型,支持多种主流文档格式。

立即体验