Suppr超能文献

MYC 通过 microRNA 17/20a 调控 CSF1 的表达,从而调节骨肉瘤中的肿瘤相关巨噬细胞。

MYC regulates CSF1 expression via microRNA 17/20a to modulate tumor-associated macrophages in osteosarcoma.

机构信息

Texas Children's Cancer and Hematology Centers and The Faris D. Virani Ewing Sarcoma Center.

Department of Molecular & Human Genetics, and.

出版信息

JCI Insight. 2023 Jul 10;8(13):e164947. doi: 10.1172/jci.insight.164947.

Abstract

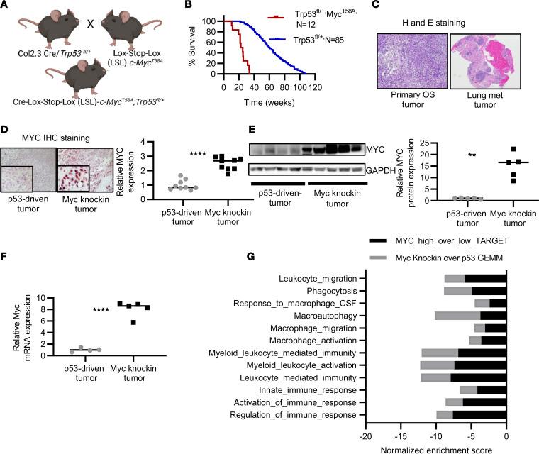
Osteosarcoma (OS) is the most common primary bone tumor of childhood. Approximately 20%-30% of OSs carry amplification of chromosome 8q24, which harbors the oncogene c-MYC and correlates with a poor prognosis. To understand the mechanisms that underlie the ability of MYC to alter both the tumor and its surrounding tumor microenvironment (TME), we generated and molecularly characterized an osteoblast-specific Cre-Lox-Stop-Lox-c-MycT58A p53fl/+ knockin genetically engineered mouse model (GEMM). Phenotypically, the Myc-knockin GEMM had rapid tumor development with a high incidence of metastasis. MYC-dependent gene signatures in our murine model demonstrated significant homology to the human hyperactivated MYC OS. We established that hyperactivation of MYC led to an immune-depleted TME in OS demonstrated by the reduced number of leukocytes, particularly macrophages. MYC hyperactivation led to the downregulation of macrophage colony-stimulating factor 1, through increased microRNA 17/20a expression, causing a reduction of macrophage population in the TME of OS. Furthermore, we developed cell lines from the GEMM tumors, including a degradation tag-MYC model system, which validated our MYC-dependent findings both in vitro and in vivo. Our studies utilized innovative and clinically relevant models to identify a potentially novel molecular mechanism through which MYC regulates the profile and function of the OS immune landscape.

摘要

骨肉瘤(OS)是儿童中最常见的原发性骨肿瘤。大约 20%-30%的骨肉瘤存在 8q24 染色体扩增,该染色体包含癌基因 c-MYC,与预后不良相关。为了了解 MYC 改变肿瘤及其周围肿瘤微环境(TME)的能力的机制,我们生成并分子表征了一种成骨细胞特异性 Cre-Lox-Stop-Lox-c-MycT58A p53fl/+ 基因工程小鼠模型(GEMM)。表型上,Myc 敲入 GEMM 具有快速的肿瘤发展和高转移发生率。我们的鼠模型中 MYC 依赖性基因特征与人类过度激活的 MYC OS 具有显著的同源性。我们证实,MYC 的过度激活导致 OS 的免疫耗竭 TME,表现为白细胞数量减少,特别是巨噬细胞减少。MYC 的过度激活导致巨噬细胞集落刺激因子 1 的下调,通过增加 microRNA 17/20a 的表达,导致 OS TME 中巨噬细胞数量减少。此外,我们从 GEMM 肿瘤中开发了细胞系,包括降解标签-MYC 模型系统,该系统在体外和体内验证了我们的 MYC 依赖性发现。我们的研究利用创新和临床相关的模型,确定了一种潜在的新分子机制,通过该机制,MYC 调节 OS 免疫景观的特征和功能。

https://cdn.ncbi.nlm.nih.gov/pmc/blobs/5bee/10371352/b348588429b3/jciinsight-8-164947-g162.jpg

文献AI研究员

20分钟写一篇综述,助力文献阅读效率提升50倍。

立即体验

用中文搜PubMed

大模型驱动的PubMed中文搜索引擎

马上搜索

文档翻译

学术文献翻译模型,支持多种主流文档格式。

立即体验