Suppr超能文献

环状 RNA ECE1 通过稳定 c-Myc 激活骨肉瘤中的能量代谢。

CircECE1 activates energy metabolism in osteosarcoma by stabilizing c-Myc.

机构信息

Department of Orthopaedic Surgery, Sir Run Run Shaw Hospital, Medical College of Zhejiang University & Key Laboratory of Musculoskeletal System Degeneration and Regeneration Translational Research of Zhejiang Province, 3 East Qingchun Road, Hangzhou, 310016, Zhejiang Province, China.

Department of Head and Neck Surgery, Institute of Micro-Invasive Surgery of Zhejiang University, Sir Run Run Shaw Hospital, Medical College of Zhejiang University, 3 East Qingchun Road, Hangzhou, 310016, Zhejiang Province, China.

出版信息

Mol Cancer. 2020 Oct 26;19(1):151. doi: 10.1186/s12943-020-01269-4.

Abstract

BACKGROUND

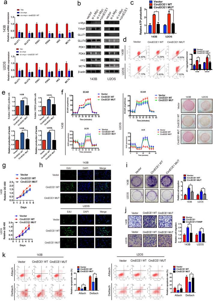
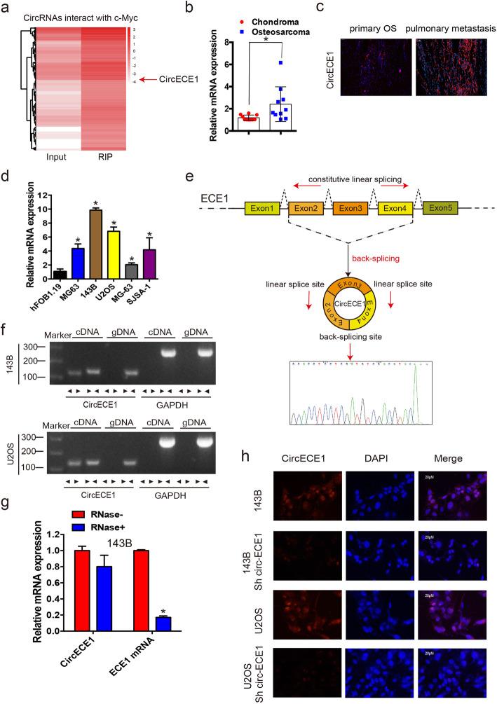
Osteosarcoma (OS) is the most common malignant bone tumor and has a poor prognosis. The potential involvement of circular RNAs (circRNAs) in OS progression remains unexplored. Here, we report that CircECE1, a circular RNA derived from human ECE1, plays a critical role in energy metabolism in OS.

METHODS

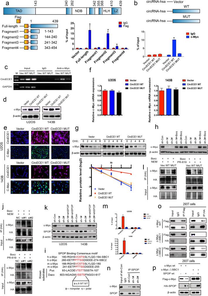
The RIP chip sequence assay was performed to confirm CircECE1, through overexpression or knockdown of CircECE1 to verify its function in 143B and U2OS. RNA immunoprecipitation and immunoprecipitation were used to verify CircECE1's regulation of protein c-Myc and co- immunoprecipitation was used to verified the competitive binding relationship between CircECE1 and SPOP. The influence of CircECE1 on energy metabolism was evaluated by seahorse experiment, western blot, and immunohistochemistry.

RESULTS

We found that CircECE1 is highly expressed in OS tissues and cells and that CircECE1 knockdown suppresses tumor proliferation and metastasis both in vitro and in vivo. Further, CircECE1 significantly promotes glucose metabolism in OS cells in vitro and in vivo. Mechanistically, CircECE1 interacts with c-Myc to prevent speckle-type POZ-mediated c-Myc ubiquitination and degradation. C-Myc inhibits thioredoxin binding protein (TXNIP) transcription and subsequently activates the Warburg effect.

CONCLUSIONS

CircECE1 regulates the Warburg effect through the c-Myc/TXNIP axis. CircECE1 mediated signal transduction plays a important role in OS process and energy metabolism. These findings may identify novel targets for OS molecular therapy.

摘要

背景

骨肉瘤(OS)是最常见的恶性骨肿瘤,预后不良。环状 RNA(circRNA)在 OS 进展中的潜在作用尚未被探索。在这里,我们报告了CircECE1,一种来源于人类 ECE1 的环状 RNA,在 OS 中的能量代谢中发挥关键作用。

方法

通过 RIP 芯片序列测定证实了 CircECE1,通过过表达或敲低 CircECE1 来验证其在 143B 和 U2OS 中的功能。RNA 免疫沉淀和免疫沉淀用于验证 CircECE1 对蛋白质 c-Myc 的调控,共免疫沉淀用于验证 CircECE1 和 SPOP 之间的竞争结合关系。通过 Seahorse 实验、western blot 和免疫组织化学评估 CircECE1 对能量代谢的影响。

结果

我们发现 CircECE1 在 OS 组织和细胞中高表达,CircECE1 敲低抑制了体外和体内肿瘤的增殖和转移。此外,CircECE1 显著促进了 OS 细胞在体外和体内的葡萄糖代谢。机制上,CircECE1 与 c-Myc 相互作用,阻止斑点型 POZ 介导的 c-Myc 泛素化和降解。c-Myc 抑制硫氧还蛋白结合蛋白(TXNIP)转录,进而激活瓦伯格效应。

结论

CircECE1 通过 c-Myc/TXNIP 轴调节瓦伯格效应。CircECE1 介导的信号转导在 OS 过程和能量代谢中起着重要作用。这些发现可能为 OS 的分子治疗确定新的靶点。

https://cdn.ncbi.nlm.nih.gov/pmc/blobs/ea58/7586679/b03dda322180/12943_2020_1269_Fig1_HTML.jpg

文献AI研究员

20分钟写一篇综述,助力文献阅读效率提升50倍。

立即体验

用中文搜PubMed

大模型驱动的PubMed中文搜索引擎

马上搜索

文档翻译

学术文献翻译模型,支持多种主流文档格式。

立即体验