Suppr超能文献

基于游离细胞 DNA 的多模态表观遗传学测序分析(MESA)用于非侵入性结直肠癌检测。

Multimodal epigenetic sequencing analysis (MESA) of cell-free DNA for non-invasive colorectal cancer detection.

机构信息

Division of Computational Biomedicine, Department of Biological Chemistry, School of Medicine, University of California, Irvine, CA, 92697, USA.

School of Biology and Basic Medical Sciences, Soochow University, Suzhou, 215123, P. R. China.

出版信息

Genome Med. 2024 Jan 16;16(1):9. doi: 10.1186/s13073-023-01280-6.

Abstract

BACKGROUND

Detecting human cancers through cell-free DNA (cfDNA) in blood is a sensitive and non-invasive option. However, capturing multiple forms of epigenetic information remains a technical and financial challenge.

METHODS

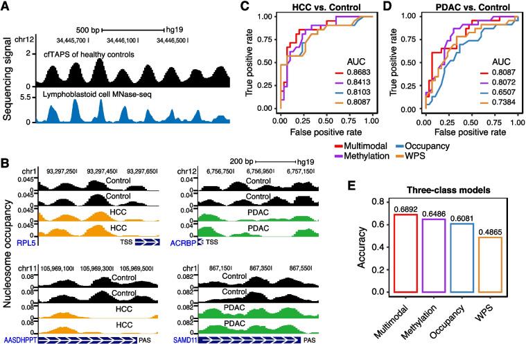
To address this, we developed multimodal epigenetic sequencing analysis (MESA), a flexible and sensitive approach to capturing and integrating a diverse range of epigenetic features in cfDNA using a single experimental assay, i.e., non-disruptive bisulfite-free methylation sequencing, such as Enzymatic Methyl-seq. MESA enables simultaneous inference of four epigenetic modalities: cfDNA methylation, nucleosome occupancy, nucleosome fuzziness, and windowed protection score for regions surrounding gene promoters and polyadenylation sites.

RESULTS

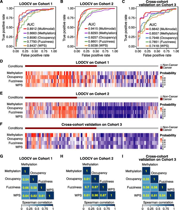
When applied to 690 cfDNA samples from 3 colorectal cancer clinical cohorts, MESA's novel modalities, which include nucleosome fuzziness, and genomic features, including polyadenylation sites, improve cancer detection beyond the traditional epigenetic markers of promoter DNA methylation.

CONCLUSIONS

Together, MESA stands as a major advancement in the field by utilizing comprehensive and complementary epigenetic profiles of cfDNA for effective non-invasive cancer detection.

摘要

背景

通过血液中的游离细胞 DNA (cfDNA) 检测人类癌症是一种敏感且非侵入性的选择。然而,捕获多种形式的表观遗传信息仍然是一个技术和财务上的挑战。

方法

为了解决这个问题,我们开发了多模态表观遗传测序分析 (MESA),这是一种灵活且敏感的方法,可通过单个实验测定(即非破坏性无亚硫酸氢盐甲基化测序,如酶促甲基化测序)捕获和整合 cfDNA 中多种表观遗传特征。MESA 能够同时推断出四种表观遗传模式:cfDNA 甲基化、核小体占有率、核小体模糊性以及围绕基因启动子和聚腺苷酸化位点的窗口保护分数。

结果

当应用于来自 3 个结直肠癌临床队列的 690 个 cfDNA 样本时,MESA 的新型模态,包括核小体模糊性以及基因组特征,包括聚腺苷酸化位点,提高了癌症检测的效果,超越了传统的启动子 DNA 甲基化表观遗传标志物。

结论

总之,MESA 利用 cfDNA 的全面和互补的表观遗传谱进行有效的非侵入性癌症检测,是该领域的重大进展。

https://cdn.ncbi.nlm.nih.gov/pmc/blobs/18fa/10790422/a619d10b50e7/13073_2023_1280_Fig1_HTML.jpg

文献AI研究员

20分钟写一篇综述,助力文献阅读效率提升50倍。

立即体验

用中文搜PubMed

大模型驱动的PubMed中文搜索引擎

马上搜索

文档翻译

学术文献翻译模型,支持多种主流文档格式。

立即体验